帕金森病痴呆的诊断与治疗指南

早在1877年Jean-Martin Charcot就已描述帕金森病(Parkinson’s disease,PD)患者存在认知和性格改变,但是直到20世纪60年代帕金森病痴呆(Parkinson’s disease dementia,PDD)才引起学者们的广泛关注。据统计,PD患者中PDD的发生率为24%-31%,有70%-80%的PD患者最终会发展为PDD,在各种类型的痴呆中PDD占3%-4%。而且PD患者以每年10%的速度进展为PDD。因而PDD已成为严重影响老年人社会功能和生活质量的疾病。然而,日前国内临床医师对此重视不足,且相关研究甚少,为了更好地指导临床实践以及促进国内对PDD的相关研究,有必要制定适合于我国的PDD诊断标准和治疗指南。

一、PDD的临床表现

1. 锥体外系症状与非痴呆PD患者比较,PDD患者的锥体外系症状以姿势障碍、步态异常等中轴症状更常见,而震颤相对少见,这可能与其他非多巴胺能递质系统出现异常有关,因而这些患者对左旋多巴疗效相对不敏感


2. 认知障碍:通常认为PDD属于“皮质下痴呆”,但新近研究表明早中期PDD患者主要表现为“皮质下痴呆”,以执行能力下降更为突出;而晚期PDD患者兼具“皮质下痴呆”及“皮质性痴呆”的特点。在注意力、执行能力、视空间能力及记忆力方面均表现出异常。


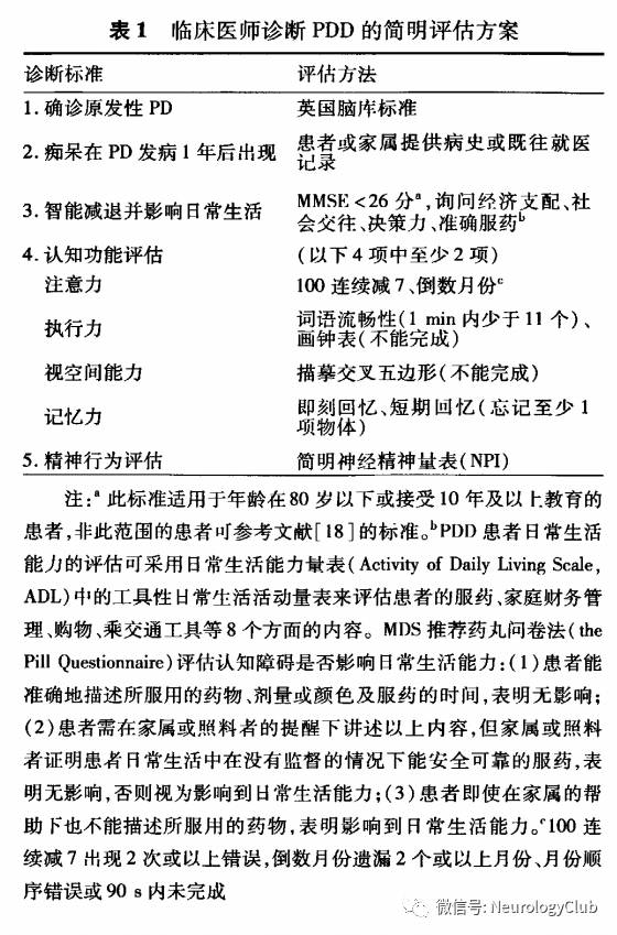
(1)注意力波动件认知功能障碍,尤其是注意力及警觉性波动是路易体痴呆(dementia with Lewy bodies,DLB)患者的特征性表现,但临床研究显示,29%的PDD患者也存在注意力的波动、减退及警觉性下降,表现为不能集中于相关的信息及加工过程,例如在数字广度顺背及倒背、完成2个连续的指令等测验中PDD患者均存在注意力的减退。临床诊断简要评估方法:①100连续减7,出现2次或以上错误;②从12月份倒数至1月份,遗漏2个或以上月份、月份顺序错误或在90s内不能完成;以上均提示注意力下降。临床医生可择其一进行评估。


(2)执行能力:正常的执行能力应该能够从众多的信息中选择必要的信息,形成推理,实施计划行为并解决问题。执行功能障碍的患者不能按照要求完成一个较复杂的任务(如伦敦塔测验)PDD患者在词语流畅性(属于执行功能一部分)、连线测验、伦敦塔测验、Wisconsin卡片分类等测验中表现出执行功能的启动、维持、转换能力及解决问题能力的下降。临床诊断简要评估方法:①词语流畅性:请患者在1min内说出尽可能多的动物名称,<11个/min提示执行能力异常;②画钟试验:请患者画1个钟表,标明数字刻度,并指示出11点10分不能正确填写数字刻度或时间指向错误均提示执行能力异常。临床医生可择其一进行评估。


(3)视空间能力PDD患者视空间辨别能力下降极为突出,尤其在视觉分辨力、物体形状辨别及积木设计等方面减退明显。临床诊断简要评估方法:MMSE量表中描摹画图试


(4)记忆力PDD患者可有记忆障碍,主要表现为检索型记忆障碍,即患者可形成并贮存信息,但难以回忆,可能是由于回忆的内容和时问缺乏空间联系导致,回忆中给予提示有助于准确回答。临床诊断简要评估方法:①MMSE量表中3项物体(皮球、国旗、树木)即刻和短期(3-5min后)回忆测验,回忆中忘记任何一项物体均视为记忆力受损;②蒙特利尔认知评估量表(MoCA)中的记忆检测部分即刻回忆不计分,延迟回忆(5min后)≤3分,视为记忆力受损,线索回忆部分(分类提示和多选提示)不计分,它有助于临床医生区分编码型记忆障碍和检索型记忆障碍


3. 精神行为异常除认知功能障碍外,PDD患者还可表现出多种精神行为症状,包括幻觉、错觉、妄想、抑郁、情感淡漠、快速眼动睡眠障碍等,其中以视幻觉和错觉更为常见由于抑郁影响患者认知功能的评估,伴有抑郁的PDD患者应该先给予抗抑郁治疗再评估其认知功能

二、PDD的诊断标准

根据国际运动障碍学会(MDS)制定的PDD的诊断指南(2007版),可采用如下诊断标准。相关标准的评估方案见表1。

1. PDD临床诊断必备条件:①按照英国脑库PD诊断标准和2006年中华医学会神经病学分会PD及运动障碍学组制定的PD诊断标准确诊的原发性PD(小编注:目前帕金森诊断指南已经更新,可参加《中国帕金森病的诊断标准(2016版)》);②在此基础上,1年后隐匿出现缓慢进展的认知障碍,且此认知障碍足以影响患者的日常生活能力(如社交、家庭财务管理和药物服用等)以上2项须兼具,缺一不可


2. 支持PDD诊断条件①情绪或性格改变;②视幻觉;③日间过度睡眠;④各种形式的妄想及其他形式的幻觉可采用神经精神量表(Neuropsychiatric Inventory,NPI)进行评估,MDS推荐每项≥3分视为异常


3. 不支持PDD诊断条件①存在脑卒中的神经系统局灶体征及神经影像学证据,且符合临床可能的血管性痴呆(VaD)诊断;②卒中后3个月内出现的认知障碍,或认知障碍急剧恶化或呈阶梯样进展;③认知障碍可由明确的内科(系统性疾病、药物中毒、维生素缺乏等)、医源性因素(如服用抗胆碱能药物)或神经系统其他疾病解释


4. 在必备条件基础上,无不支持诊断条件存在,且具备以下4项认知障碍中的至少2项可拟诊临床可能(clinical probable)PDD①注意力障碍,可有波动性;②执行功能障碍;③视空间能力障碍;④自由回忆功能障碍,给予提示后可改善


5. 在必备条件基础上,无不支持诊断条件存在,具有下列1项或以上可拟诊临床可疑(clinical possible)PDD①存在其他认知域功能障碍(非4中所列),如阿尔茨海默病(AD)型记忆障碍(记忆贮存困难,经过提示不能改善);②不能明确锥体外系症状与痴呆症状发生的时间顺序;③存在可导致认知损害的其他原因,虽然它并不能解释该患者的认知障碍

三、鉴别诊断

1. DLB波动性认知障碍、反复发作的视幻觉和锥体外系症状是DLB临床表现的3主征。PDD较难与DLB鉴别。目前仍采用“1年原则”作为两者的鉴别诊断(小编注:可参加专家述评:对帕金森病痴呆与路易体痴呆鉴别诊断“一年规则”之争的思考)。临床上,如果痴呆在锥体外系症状出现后1年以上才发生,则倾向于诊断为PDD;如果痴呆先于锥体外系症状出现,或者痴呆在锥体外系症状出现后1年以内即发生,则倾向于诊断为DLB


2. AD通常认为AD属于“皮质性痴呆”,主要临床特征为以记忆损害(信息贮存障碍)尤其情景记忆损害为主的全面高级皮质功能障碍,包括失语、失用、失读、失认等,可以有淡漠、易激惹、缺乏主动性活动等表现早中期PDD属于“皮质下痴呆”,以注意力、视空间能力及执行力下降更突出晚期PDD亦表现为全面的认知功能减退,与AD较难鉴


3. VaD指由脑血管因素致脑组织损伤而引起认知障碍的一组临床综合征临床特征应包括以认知功能下降为核心表现的痴呆症状和有神经系统症状、体征和影像学证据的脑血管病,且两者存在明确的相关性一般情况下多发生于卒中后3个月内,认知功能障碍急剧恶化或呈阶梯样进展是其特点诊断PDD时应首先排除VaD的可能

四、治疗

本方案的制定依据美国神经病学学会(AAN)2006年发表的关于对PD伴抑郁、精神症状和痴呆表现的评估及治疗实施方案,欧洲神经病学学会联合会(EFNS)2007年制定的关于各种类型痴呆的治疗指南以及EFNS与MDS欧洲分会制定的晚期PD的治疗指南。


(一)治疗原则
1. PDD患者应停用抗胆碱能药物(如苯海索)和金刚烷胺,并及早给予胆碱酯酶抑制剂治疗


2. PDD患者出现幻视、错觉等精神症状时,应依次考虑减量或停用苯海索、金刚烷胺、多巴胺受体激动剂及单胺氧化酶-B(MAO-B)抑制剂;若症状仍无改善,则将左旋多巴逐渐减最;若采取以上措施仍有症状或锥体外系症状恶化,则宜选择疗效确切、锥体外系不良反应小的非经典抗精神病药物,并争取以最小剂量获得最佳疗效


3. PDD患者锥体外系症状的治疗原则与原发性PD治疗相同,多巴胺替代疗法仍为一线治疗药物由于多巴胺受体激动剂易导致幻视等精神症状,不列入PDD的一线治疗药物MAO-B抑制剂及儿茶酚-氧位-甲基转移酶(COMT)抑制剂也可诱发精神症状,应谨慎应用


4. 多巴胺替代疗法与抗精神病治疗是一对矛盾,一种症状的改善可能导致另一种症状的恶化,治疗中应遵循的原则是尽可能用最少的多巴胺制剂控制运动症状,用最低的抗精神病制剂控制幻视等精神症状


(二)药物选择
1. 认知障碍在众多的胆碱酯酶抑制剂中,重酒石酸卡巴拉汀(rivastigmine)可改善PDD患者的注意力、记忆力及执行功能(2个II级证据,推荐水平B级),对神经精神症状亦有不同程度的改善作用(推荐水平B级)另外一个具有循证医学证据(1个I级和1个II级证据,推荐水平B级)的药物为多奈哌齐(donepezil)卡巴拉汀与多奈哌齐的推荐治疗剂量分别为6-12mg/d和5-10mg/d,宜从小剂最缓慢增加至治疗剂量主要的不良反应为恶心、呕吐、腹泻等胃肠道症状,部分患者震颤症状可有轻到中度加重,其他锥体外系症状并无明显加重,因而胆碱酯酶抑制剂用于PDD治疗是安全的


2. 精神障碍氯氮平(clozapine)能改善PDD患者视幻觉、妄想等精神症状,且无加重锥体外系症状的副作用,因而AAN推荐应用氯氮平治疗PDD患者的精神症状(1个I级证据,1个II级证据,推荐水平B级)该药物最大的副作用为粒细胞减少,因而服用该药物的患者应定期复查粒细胞绝对值喹硫平(quetiapine)也可以考虑应用于PDD患者的精神症状治疗(1个II级证据,推荐水平C级)其他一些非经典的抗精神病药物,如利培酮(fispefidone)、奥氮平(olanzapine)等明最加重锥体外系症状,并无改善PDD患者精神症状的作用,因而不被推荐用于PDD精神症状的治疗(2个II级证据.不推荐水平B级)卡巴拉汀和多奈哌齐也有改善精神症状的作用(推荐水平分别为B级和C级)


3. 抑郁:目前尚缺乏针对PDD患者抑郁症状的治疗研究。临床研究表明,多巴胺受体激动剂普拉克索(pramipexole)和MAO-B抑制剂具有确切的抗抑郁作用,对于不伴有精神症状的患者可以适量应用,但应注意监测患者的精神症状三环类抗抑郁药(阿米替林、丙咪嗪等)治疗PD患者的抑郁症状具有循证医学证据,但由于其抗胆碱能作用并不适用于PDD患者的治疗选择性5-羟色胺再摄取抑制剂(SSRI)是目前PD伴抑郁患者最常用的药物,但其抗抑郁效果不及三环类抗抑郁药由于SSRI类抗抑郁药副作用较轻,目前仍然是PDD患者伴抑郁症状时的推荐治疗药物,起始治疗6-12周,维持治疗4-9个月,密切观察可能的并发症


中华神经科杂志  2011年9月第44卷第9期

作者:中华医学会神经病学分会帕金森病及运动障碍学组  中华医学会神经病学分会神经心理学与行为神经病学组陈生弟 陈海波 谭玉燕  执笔)


分享 :