非外伤性脑凸面蛛网膜下腔出血

非外伤性脑凸面蛛网膜下腔出血(convexal subarachnoid haemorrhage,cSAH)是非动脉瘤性蛛网膜下腔出血(subarachnoid haemorrhage,SAH)的一种类型,是指出血通常集中在1个或几个皮质表面的脑沟内,而脑实质、脑基底池、脑侧裂和脑室则无近期出血征象。cSAH约占自发性SAH的5%-7.5%,年发病率为5.1/10万。cSAH的病因和临床症状多样,常继发于脑淀粉样血管病(cerebral amyloid angiopathy,CAA)、可逆性脑血管收缩综合征(reversible cerebral vasoconstriction syndrome,RCVS)、可逆性后部脑病综合征(posterior reversible encephalopathy syndrome,PRES)、皮质静脉血栓形成(cortical venous thrombosis,CoVT)和原发性中枢神经系统血管炎(primary angitis of the central nervous system,PACNS)等疾病,主要临床表现为头痛或局灶性神经功能缺损,患者一般预后较好。Finelli于1992年首次报道1例33岁的产妇出现产后子痫并伴有cSAH,但当时并未提出cSAH这个概念。2005年,Spitzer等对其医疗中心10年期间12例cSAH患者的情况进行了报道并首次提出了cSAH的概念,将其定义为“沿脑沟走行的局限性SAH”。目前对于该病的研究资料主要来源于个案报道以及小规模临床病例分析,缺乏大规模多中心研究资料。随着CT和MRI的发展以及新型影像学技术的出现,cSAH的临床报告逐年增多。


1
病因


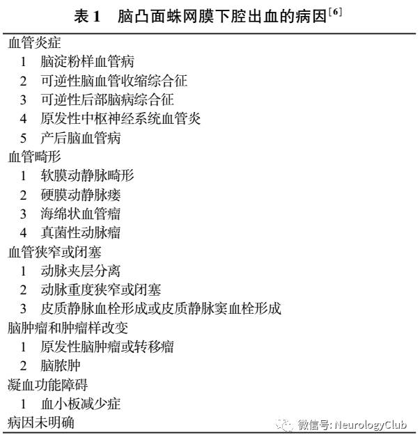
cSAH病因多样,大致可分为血管性和非血管性,其中以前者多见,包括血管炎症、血管畸形以及血管狭窄或闭塞。Kumar等的研究显示,60岁以上cSAH患者最常见的病因为CAA,而60岁以下患者最常见的病因为RCVS(表1)。

2
临床表现


目前文献报道的cSAH患者最小患病年龄为17岁,最大为91岁,以中老年人多见,女性多于男性,产后妇女发病多见。多以急性起病,临床表现缺乏特异性。Kumar等对29例cSAH患者进行的总结显示,头痛和局灶性神经功能障碍为最常见的2种起病表现,其中60岁以下患者多以头痛起病。Moustafa等报道的3例60岁以下cSAH患者均以头痛起病,且均有既往头痛史。cSAH患者的头痛多无特异性,无明显规律,很少出现动脉瘤性SAH的典型突发剧烈头痛,可能与出血不累及基底池和脑实质有关60岁以上患者多以短暂局灶性神经功能障碍症状起病,例如偏瘫、偏身麻木、言语障碍等症状持续时间通常不足30min,且神经功能缺损与病变部位密切相关;少数患者可出现神志不清,严重者可出现精神状态改变以及癫痫发作,脑膜刺激征多为阴性


3
辅助检查


3.1 CT

非增强CT为cSAH的首选影像学检查方法,可显示轻微的脑沟高密度影,其检测急性期cSAH的敏感性超过90%,甚至可高达95%。不过,其检查敏感性随时间推移迅速下降,尤其是仅表现为微量出血时,因此很少在非增强CT中观察到cSAH的明显征象。

3.2 MRI

MRI对于cSAH的病因诊断尤为关键,其对少量SAH的敏感性较其他检查更高,包括液体衰减反转恢复序列(fluid attenuated inversion recovery,FLAIR)、梯度回波T2*加权成像(gradient-echo T2*-weighted imaging,GRE-T2*WI)、弥散加权成像(diffusion-weighted imaging,DWI)、磁敏感加权成像(susceptibility-weighted imaging,SWI)等(表2)。

FLAIR序列可抑制脑脊液信号,但可显示球蛋白及其裂解产物信号,对累及蛛网膜下腔的病变敏感性高但不具有特异性,还可见于脑膜炎、软脑膜转移瘤、癫痫持续状态等。研究显示,FLAIR序列在诊断急性或亚急性少量SAH时优于CT,其典型表现为沿脑沟走行的线型高信号影,但需与DWI相结合才能确诊cSAHGRE-T2*WI对含铁血黄素高度敏感,可提高颅内出血性小病灶的检出率,尤其是对于微出血虽然GRE-T2*WI检测急性SAH的敏感性不及FLAIR,但可为cSAH的诊断提供诸多有用信息,例如确定脑沟信号有无异常、探查cSAH发病前有无脑实质或皮质出血、评估皮质或硬脑膜静脉栓形成的可能性等cSAH呈T2*低信号,但这无法将急性出血与出血后含铁血黄素沉积区分开来SWI对顺磁性物质和静脉血管的敏感性极高,在检测脑微出血方面比梯度回波技术更敏感且结果更可靠


3.3 无创性血管造影

若无特殊情况,CT血管造影(CT angiography,CTA)和磁共振血管造影(magnetic resonance angiography,MRA)应加入cSAH的影像学检查方如果CTA和MRA均未发现潜在病因,可进一步行数字减影血管造影(digital subtraction angiography,DSA),其在检测血管畸形方面优于CTA和MRA。三维旋转DSA作为一项新型血管造影技术,在探测出血来源方面效果显著,可作为cSAH急性期后影像学检查的首选。

3.4 脑脊液检查

脑脊液检查对cSAH无确诊意义,但可对cSAH的病因诊断起到提示作用,如脑脊液细胞数量增多、蛋白水平升高和免疫球蛋白G增高提示病因可能为血管炎

3.5 其他

血液检查有助于血管炎、凝血功能障碍等病因的分析。组织病理学分析一般在尸检时应用。


4
病因诊断及其引起cSAH的机制


由于临床症状缺乏特异性,因此影像学检查在cSAH的诊断过程中起着关键作用,必要时需结合腰椎穿刺脑脊液检查和组织病理学分析等进行病因分析,并排除其他疾病。由于cSAH的临床表现多与病因有关,且病因与治疗和预后关系密切,因此病因诊断至关重要。

4.1 CAA

CAA是由β淀粉样蛋白(amyloid-β,Aβ)沉积于皮质和软脑膜血管引起的病理过程病因为CAA的cSAH患者年龄通常在60岁以上,短暂性局灶性神经系统症状发作(transient focal neurologic event,TFNE)、皮质表面铁质沉着症(cortical superficial siderosis,cSS)和再出血为其三大典型表现TFNE的具体表现与cSAH病变部位有关,易误诊为短暂性脑缺血发作(transient ischemic attack,TIA)或局灶性癫痫发作,需加以鉴别。其中以短暂性感觉异常最为多见,约占41.9%。典型的TFNE表现为手指或脚趾麻木和(或)刺痛感,然后扩展至邻近肢体或面部,无运动功能障碍,可在数分钟内自行缓解。患者常无头痛症状,但可出现类似于偏头痛的先兆症状,这可能与皮质兴奋传导受到抑制有关。小血管周围间隙Aβ的转移是患者出现cSS的常见病理机制。Charidimou等认为,TFNE高度提示cSS的存在,而cSS的出现表明颅内血管脆性增高,出现有症状颅内出血的风险也随之升高继发于CAA的cSAH与脑叶出血密切相关,其机制考虑为脑膜血管破裂出血至蛛网膜下腔,尤其是脑沟处,进而出现皮质梗死以及血肿周围组织坏死,随后蛛网膜下腔血肿破入脑实质形成脑叶出血

病因为CAA的cSAH患者病理学检查可见受累脑沟局灶性肿胀,HE染色示小动脉透明变性和血液外渗,皮质动脉有红细胞漏出,免疫染色可见Aβ沉积于皮质和脑膜中小血管,常伴有皮质含铁血黄素沉积、颅内出血以及深部白质受累等表现。目前认为,CAA患者出现含铁血黄素沉积是由于反复发生cSAH而残留在蛛网膜下腔的含铁血黄素以及吞噬含铁血黄素的巨噬细胞聚集而成。含铁血黄素沉积不仅与cSAH患者出现TFNE以及微栓塞有关,也是发生颅内血肿的潜在危险因素。在基因学方面,病因为CAA的cSAH患者载脂蛋白E(apolipoprotein E,ApoE)ε2等位基因常呈过表达,而不伴cSAH的CAA常呈ε4等位基因过表达。


影像学研究显示,cSAH多发于大脑额部和顶部皮质,多累及一侧,常局限于皮质脑沟内,中央沟受累较为常见。非增强CT可提示脑沟内轻微的高密度影,有时并不显现。cSAH通常表现为脑沟内线形FLAIR高信号和T2*低信号,大部分患者在GRE-T2*WI或FLAIR中可见多处白质高信号融合区域

4.2 RCVS

RCVS以雷击样头痛为典型表现,可伴有局灶性神经功能缺损,影像学表现为颅内远端血管多发可逆性狭窄,常与患者产后状态、服用血管活性药物(如5-羟色胺再摄取抑制剂、大麻)、头痛以及免疫抑制剂(如他克莫司)有关。一项大样本回顾性研究表明,cSAH为RCVS最为常见的早期并发症,约占20%-25%。病因为RCVS的cSAH多见于60岁以下患者,女性多见,多表现为雷击样头痛或急性重度头痛。对于cSAH患者,雷击样头痛缺如并不能排除RCVS诊断,需结合具体影像学和其他临床表现进行诊断。

目前对于RCVS引起cSAH的病理机制尚无定论,可能是因为动脉管径快速变化引起缺血再灌注损伤进而导致出血。Ducros等提出的假说认为,RCVS患者血管痉挛始于远端小动脉,可诱发癫痫发作、脑水肿和SAH,并进一步影响中、大动脉,导致缺血性卒中发生

影像学研究显示,cSAH常于RCVS发病1周内出现,RCVS患者早期出现远端血管收缩与cSAH密切相关。一项MRA研究表明,RCVS患者在发病平均16.3d后出现血管近端收缩,因此对于考虑病因为RCVS的cSAH患者,早期行血管造影尤为关键。DSA对RCVS的诊断最为敏感,多表现为多灶性血管扩张或狭窄,呈“串珠状”。在发病后进行的定期血管评估(如DSA、CTA等)显示,动脉损伤通常在3个月内出现可逆性改变。

4.3 PRES

PRES病因多样,妊娠期高血压、癫痫发作、重度高血压以及使用免疫抑制剂为其常见诱因,脑叶血肿、微出血和cSAH为PRES常见并发的出血类型病因为PRES的cSAH患者可表现为头痛、精神状态改变、视野缺损、癫痫发作以及意识丧失等。发病机制尚无定论,考虑可能与患者长期重度高血压以及脑血流自动调节功能受损而造成的软脑膜血管破裂或缺血再灌注损伤有关。影像学研究显示,典型的CT和MRI表现为双侧脑后部明显水肿,以顶叶和枕叶为主,DWI通常表现为血管源性血肿

4.4 CoVT

CoVT约占颅内静脉血栓形成的2%-5%。常见危险因素包括口服避孕药、妊娠、感染、全身高凝状态等,为cSAH的少见病因。Kitamura等的研究显示,约15.8%的CoVT患者出现cSAH。CoVT可引起cSAH邻近脑组织水肿并伴发皮质表面含铁血黄素沉积,最常表现为局灶性神经功能缺损,包括感觉缺失、失语、偏瘫和阅读障碍

影像学研究显示,伴有cSAH的CoVT最常累及皮质桥静脉,MRI可见静脉闭塞的直接征象以及静脉血流瘀滞、侧支循环血流缓慢的间接征象GRE-T2*WI对静脉窦、皮质静脉以及急性血栓形成较为敏感,急性期血栓通常表现为T2*异常低信号,而亚急性期血栓则表现为T1和T2高信号。磁共振静脉造影可为识别颅内大静脉血栓形成提供很大帮助,但对于识别皮质静脉的闭塞部位作用有限。此时可考虑经股动脉行颅内血管造影,如在静脉相出现皮质部位的充盈缺损或血流瘀滞,则高度提示CoVT。由于病因为CoVT以及CAA的cSAH患者在影像学检查时均可观察到皮质含铁血黄素沉积,而且临床上均可表现为TFNE,因此较难区分两者。Chen等认为,可通过CoVT患者在T2加权成像和FLAIR图像中出现静脉淤血导致的邻近脑回水肿进行区分。

4.5 PACNS

PACNS是一种潜在的严重炎性疾病,累及颅内和脊髓血管,不伴有明显血管炎症状以及明确的潜在病因。约26%的PACNS患者在MRI检查中呈现急性cSAH征象,病因为PACNS的cSAH患者主要表现为头痛,可伴有偏瘫、四肢瘫、偏身感觉障碍、偏盲、抽搐等局灶性神经功能缺损,也可表现为精神症状、人格变化、不同程度意识障碍甚至昏迷等多灶性弥漫性损害症状。发病机制尚无定论,考虑与患者自身血管炎性反应造成皮质血管脆性增高有关。在影像学方面,MRI和血管造影无特异性,DSA比较适合观察病灶改变。如影像学检查显示中小血管收缩和扩张不可逆,可怀疑PACNS,然后通过进一步组织学活检进行确诊需注意与RCVS鉴别,病因为PACNS的cSAH患者MRI多可见软脑膜强化,也可借助高分辨率MRI血管壁成像区分两者

4.6 颅内血管狭窄或闭塞

颅内动脉粥样硬化样狭窄或闭塞可引起cSAH,一般无后循环因素参与,主要与颈内动脉系统相关。回顾性研究提示,有症状颈内动脉粥样硬化样狭窄或闭塞是引起cSAH的主要病因,所纳入的患者年龄多为60岁以上。其引起cSAH的机制主要包括:(1)导致动脉供血边缘区域内不稳定的侧支血管扩张,进而造成颅内血流动力学急性变化;(2)斑块脱落形成栓子阻塞远端血管,进而造成其分支血管坏死或破裂。这类cSAH患者常伴有缺血性卒中的表现,梗死灶与cSAH常位于同侧。Nakajima等认为,栓塞形成的血管闭塞或血流动力学变化引起急性脑梗死,随后出现的颅内灌注压变化可能与cSAH有关;而Cuvinciuc等认为,由慢性动脉闭塞导致的cSAH与其代偿的软脑膜血管扩张破裂有关。

颅内动脉夹层分离也可引起cSAH,其发病机制与颅内动脉粥样硬化样狭窄或闭塞引起的cSAH相似。但有学者认为,动脉夹层分离可形成RCVS,而后者可使动脉有撕裂的倾向,因此考虑颅内动脉夹层分离引起cSAH可能有RCVS因素的参与。

烟雾病引起的脑内出血多见于脑实质或脑室,引起cSAH的情况较为罕见,目前仅有个别文献报道。病因为烟雾病的cSAH可伴有脑梗死、脑出血、癫痫、不随意运动等表现,发病机制可能与烟雾病血管以及软脑膜吻合支血管易破裂有关其影像学诊断需借助血管造影检查如DSA,可见颈内动脉远端进行性狭窄,分水岭区呈现低灌注状态,并可见脑梗死征象

4.7 罕见病因

除上述病因外,还存在一些可引起各种类型SAH的罕见病因,其引起的cSAH缺乏特定的影像学表现,仅有个别相关临床案例支持,例如硬脊膜动静脉瘘、真菌性动脉瘤等血管畸形、软脑膜转移瘤等原发或继发脑肿瘤、继发于多种原因的血小板减少综合征等凝血功能障碍。这些罕见病因引起cSAH的临床和影像学特征需要对更多病例进行归纳和总结。


5
治疗


cSAH的治疗可分为病因和对症治疗,以后者为主,例如止痛、降压、抗癫痫治疗等。cSAH患者通常会被安排进入卒中单元以进行密切观察,然后根据个人情况和临床表现进行相应的治疗。存在颅内粥样硬化样狭窄或闭塞的患者应予以抗血小板药和他汀类药物,Lee等建议应用西洛他唑和阿司匹林双联治疗改善神经系统症状并降低卒中复发和再出血风险,但仍需进一步大样本试验证实。若颅内颈动脉狭窄进展性加重,可考虑血运重建治疗的可行性。对于颅内动脉夹层分离引起的cSAH,应尽早予以抗凝治疗,最迟不应超过亚急性期;尤其是对于存在血管狭窄证据且缺血性卒中风险较高的患者,抗凝治疗应更为积极对于病因为CoVT的cSAH患者,抗凝治疗优于抗血小板治疗,可给予皮下低分子肝素注射或肝素静脉滴注,需根据患者体重进行剂量调整。Panda等对10例病因为CoVT的cSAH患者进行抗凝治疗,8例症状得到改善。与动脉瘤性SAH不同,钙通道阻滞药如尼莫地平对cSAH的治疗效果仍然存在争议,尤其是当病因为RCVS时


6
预后


cSAH的预后似乎比其他非动脉瘤性SAH更差。一项临床研究表明,发病3年后约有64%的cSAH患者预后不良。影响cSAH患者预后的因素众多,其中潜在病因是主要因素之一。病因为CAA的患者一般预后较差,主要与患者颅内出血风险显著增高有关。不过,Patel和Finelli报道12例病因为CAA的cSAH患者均预后良好且无继发性出血。相对于CAA而言,病因为RCVS的患者长期预后较好。年龄也是影响预后的重要因素,由于60岁以上cSAH患者发病原因多为CAA,常出现继发症状,因此预后相对较差


7
展望


cSAH是非动脉瘤性SAH的重要亚型,但目前对于该病的报告和文献资料不足,导致临床医生对该病缺乏了解和重视,易出现误诊和漏诊。将来希望能涌现出更多相关病例报道以及影像学研究,这些将有助于临床医生对cSAH的全面了解。


国际脑血管病杂志  2017年6月第25卷第6期

作者崔志强 毕国荣中国医科大学附属盛京医院神经内科


分享 :