对急性横贯性脊髓炎的再认识

急性横贯性脊髓炎(acute transverse myelitis,ATM)既往主要指感染后自身免疫反应导致的急性横贯性炎性脊髓病变,以前驱感染后急性上升性脊髓完全横贯性损害为特征。随着辅助检查技术的进步和对鉴别诊断认识的深入,现已认为ATM是包括一系列定位于脊髓的异质性炎性疾病,如原发性ATM、中枢神经系统(CNS)原发性脱髓鞘疾病相关ATM和继发于感染、其他系统性疾病(如系统性红斑狼疮、干燥综合征)、副肿瘤综合征等的继发性ATM,其脊髓病变特点各异,并可伴随不同的脊髓外表现。ATM在临床上需要紧急处理,其针对性治疗依赖于及时和准确的特异性病因诊断。


1
ATM的主要相关类型


1.1 ATM ATM可表现急性完全性横贯性脊髓炎(acute complete transverse myelitis,ACTM)和急性部分性横贯性脊髓炎(acute partial transverse myelitis,APTM)两种,ACTM表现为受累脊髓平面完全或近乎完全功能障碍,APTM则表现为轻微的、不完全的或显著不对称的脊髓功能障碍ACTM常提示视神经脊髓炎(neuromyelitis optica,NMO)、系统性疾病相关ATM(systemic disease-related ATM,SD-ATM)和急性播散性脑脊髓炎(acute disseminated encephalomyelitis,ADEM),而APTM发展为多发性硬化(multiple sclerosis,MS)的风险更高

1.2 长节段性横贯性脊髓炎(longitudinally extensive transverse myelitis,LETM)  脊髓炎病灶在MRI上超过3个或更多脊椎节段定义为LETM,多与NMO、系统性炎性疾病和ADEM相关LETM合并NMO-IgG阳性者属于NMO疾病谱。对于NMO高流行的亚洲人群,LETM对ATM的鉴别诊断意义重大。我国患者ACTM相对少见,一些NMO患者也表现为APTM,故对于我国ATM患者,LETM可能比APTM/ACTM更具特异性

1.3 复发性ATM(recurrent ATM,R-ATM)  RATM常与MS、NMO和系统性疾病相关在伴随LETM的R-ATM患者中,NMO-IgG阳性率高,脊髓病灶主要累及中央灰质,并伴有严重的长期残疾,与NMO相关ATM类似在亚洲,不伴LETM的原发性R-ATM被认为是脊髓型MS,其NMO-IgG阳性率低,脊髓病灶主要累及周围白质,神经功能康复较好,与MS相关ATM一致


2
ATM的诊断


2.1 原发性ATM的诊断  2002年,横贯性脊髓炎联盟工作组(Transverse Myelitis Consortium Working Group,TMCWG)制定了原发性ATM的诊断标准。建议以脊髓病灶钆增强或脑脊液(CSF)表现异常(细胞增多或IgG指数增高)作为诊断ATM的客观炎性反应证据。2005年,Scott等提出了ACTM和APTM的诊断标准,可根据脊髓功能障碍对ACTM和APTM进行鉴别。具体见表1。

2.2 诊断流程  见图1。TMCWG建议,对可疑脊髓病患者应尽快行脊髓MRI检查以排除结构性损害,并结合CSF检查鉴别炎性反应性和非炎性反应性疾病

目前提出的一些诊断流程,同样建议行脊髓MRI和CSF检查,并强调应进行全脊髓扫描以避免假阴性结果。如脊髓MRI正常,应重新考虑神经系统定位,同时注意是否存在代谢性、变性疾病的早期表现

对确诊ATM,首先应考虑是否为继发性;初步排除继发性病因后,应结合脊髓炎的特点和其他临床表现,鉴别各种原发性脱髓鞘疾病;若不符合相关诊断标准,且有近期的感染或疫苗接种史,应考虑感染后或疫苗接种后ATM的诊断;只有符合ATM诊断标准,但未发现任何特异性疾病表现才诊断为原发性ATM

在临床实践中,经过初步评估一般还难以明确病因,因此应及时进行经验性治疗,同时继续选择适当的辅助检查以进一步明确诊断。

2.3 鉴别要点

2.3.1 临床表现ATM一般在数天到3周内达峰,据此可与迅速达峰的血管性脊髓病和慢性进展的遗传性脊髓病、脊髓肿瘤相鉴别与感染相关的脊髓炎常为单病程,而与MS、NMO和SD-ATM相关者多呈复发性病程

诊断过程中要注意脊髓病灶是否符合ACTM/APTM、LETM或其他特殊表现。脊髓外表现也是鉴别诊断的重要线索:合并视神经炎提示MS或NMO;发作性顽固性恶心或呃逆是NMO的特点;共存周围神经病考虑系统炎性反应性疾病、副肿瘤综合征;此外,MS常出现脑部的局灶性定位症状,NMO的脑部症状相对少见,脑病是ADEM的特点之一


2.3.2 辅助检查脊髓MRI是排除脊髓压迫征最重要的辅助检查根据脊髓和脑部MRI特点可初步鉴别各类ATM;短时反转恢复序列(short-tau inversion recovery,STIR)和增强MRI对视神经炎敏感性强

血清学检查和CSF评估对ATM的鉴别诊断也具有重要作用。CSF评估包括常规项目(细胞计数、分类、蛋白和糖水平)和鞘内抗体合成[(寡克隆区带(OCB)和IgG指数]。NMO-IgG阳性提示NMO或NMO疾病谱的诊断;系统性炎性疾病临床表现提示需进行血清学检查以明确是否为自身免疫性疾病。CSF和血清学的病原学证据提示ATM与感染相关。

白细胞介素-6(IL-6)与ATM炎性反应程度相关,CSF14-3-3蛋白和神经元特异性烯醇化酶、S-100水平反映神经损伤程度。新的生物学标志物,如脑衰蛋白反应介质蛋白-5-IgG(collapsin response-mediator protein-5-IgG,CRMP-5-IgG)、amphiphysin IgG等副肿瘤标志物也有助于鉴别诊断。


3
鉴别诊断


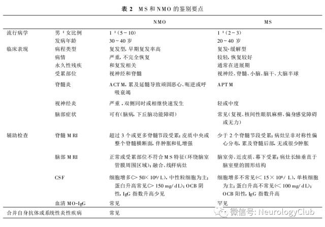
3.1 CNS原发性脱髓鞘疾病  MS和NMO常以ATM为首发症状。对于MS的诊断,1983年发表的Poser诊断标准获得广泛应用。随着神经影像学发展,2001年提出了McDonald诊断标准,并分别在2005年及2010年作出了部分修正和完善。目前的NMO诊断标准主要是Wingerchuk诊断断标准和美国国家多发性硬化协会(National Multiple Sclerosis Society,NMSS)的诊断标准。MS和NMO的鉴别要点见表2。


3.2 SD-ATM  系统性疾病(系统性红斑狼疮、干燥综合征、抗磷脂综合征)可导致复发性长节段性脊髓炎。皮疹、关节炎、口腔干燥等临床表现提示系统性炎性疾病,应进行血清学检查(如抗核抗体、SS-A、SS-B抗体等)但诊断SD-ATM不应该仅基于自身免疫抗体的存在,还应有系统性疾病的临床症状,因为这些抗体也存在于NMO患者


3.3 感染性ATM和感染后ATM  感染除直接导致感染性ATM外,还可引起感染后ATM或促发原发性脱髓鞘性脊髓炎急性发作。因此,对于有前驱感染的患者,不能轻易作感染性ATM的诊断。对于已知可以导致脊髓炎的病毒,只有当脊髓炎表现和病毒感染同时或在感染后数天内出现,并且具备该病毒感染脊髓的确切临床和CSF病原学证据时,感染性ATM的诊断才较确切


ADEM是感染后或疫苗接种后ATM的最常见病因该病以儿童常见,急性起病,多为单相病其特征为脑病、脑脊膜炎和多灶性神经功能障碍脊髓受累常表现为ATM,MRI上脊髓中央受损、病灶较大甚至出现LETM,可伴肿胀典型脑部MRI表现为双侧多发性对称性界限不清的大片状白质病灶,也可以累及大脑半球深部皮质,尤其是基底节。急性期病灶表现为均一性强化。CSF蛋白和细胞数常常升高,OCB一般阴性。

3.4 副肿瘤综合征  副肿瘤综合征常导致高选择性累及某一传导束的脊髓病变,伴多灶性神经功能损害。一些神经元自身抗体有助于诊断:CRMP-5-IgG提示小细胞肺癌,其综合征可表现为视神经炎、合并脊髓损害甚至LETM;amphiphysin IgG阳性见于乳腺癌患者,LETM常见

ATM鉴别诊断复杂,确切的诊断难以迅速确立。目前还有很多患者因尚不能明确确切病因而缺乏有效治疗,导致不可逆的神经系统功能障碍。ATM的诊疗水平仍亟待进一步提高。


中国神经免疫学和神经病学杂  2011年7月第18卷第4期

作者胡学强中山大学附属第三医院神经科


分享 :