自发性低颅压综合征与肥厚性硬脑膜炎临床及影像学比较

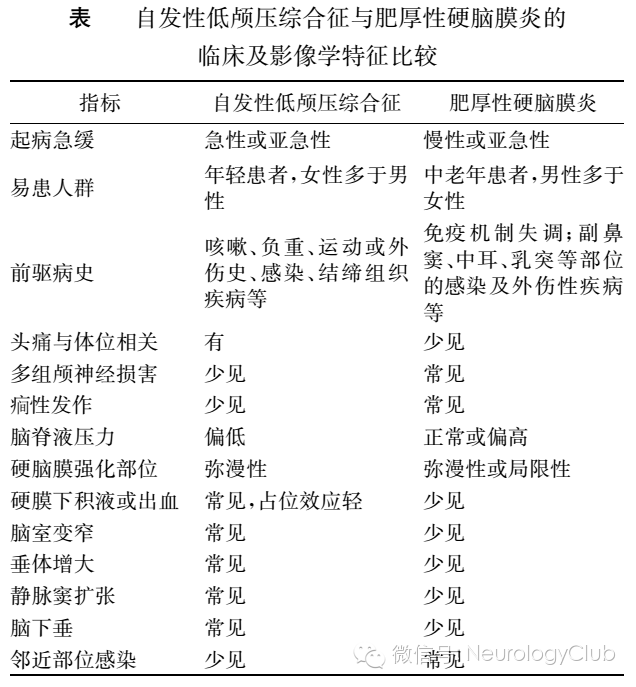
自发性低颅压综合征(Spontaneous Intracranial Hypotension Syndrome)是一组以体位性头痛和脑脊液压力降低为特征的临床综合征。肥厚性硬脑膜炎(Hypertrophic Cranial Pachymeningitis)则是以颅内硬脑膜弥漫性肥厚和纤维化为特征的炎性反应性疾病。两者均以头痛为主要临床表现,且在影像学上均可表现为硬脑膜弥漫性增厚并异常强化,是硬脑膜病变的两种常见原因,临床鉴别时易产生混淆。


(左图a-j:自发性低颅压综合征;右图A-F:肥厚性硬脑膜炎



[参考文献]

1.张萍,潘邓记,朱遂强,王伟,骆翔.自发性低颅压综合征与肥厚性硬脑膜炎的临床及影像学对比分析.卒中与神经疾病,2013;20(1):20-22

2.Urbach H. Intracranial hypotension: clinical presentation, imaging findings, and imaging-guided therapy. Curr Opin Neurol.2014 Aug;27(4):414-24.

3.Khalil M, Ebner F, Fazekas F, Enzinger C.Idiopathic hypertrophic cranial pachymeningitis: a rare but treatable cause of headache and facial pain.J Neurol Neurosurg Psychiatry.2013 Mar;84(3):354-5.



温馨提醒
请尊重我们的劳动成果,转载不要忘了注明出处哦~~~




神经病学俱乐部 微信号:NeurologyClub
神经病学俱乐部,立足一线临床,服务神经科同行,助力神经病学天天向上



分享 :