中国血管性轻度认知损害诊断指南

血管性认知损害(VCI)概念最早于1995年提出,泛指所有与脑血管损伤(不仅是卒中)有关的认知障碍VaMCI是指由血管性原因引起的,或与血管性原因有关的轻度认知损害综合征,是正常认知与痴呆之间的过渡阶段。虽然与血管性认知损害非痴呆(VCIND)、轻度血管性认知障碍(mild VCD)和轻度神经认知障碍(mild NCD)概念不同,但定义基本一致,类似于阿尔茨海默病(AD)所致轻度认知损害(AD-MCI)。


研究发现,急性卒中3个月内有24%-55%患者出现至少1个认知领域的损害,6个月内72.7%患者有认知损害,1年内仍有69.8%患者有认知损害。我国卒中后认知损害发生率高达80.9%,其中认知损害非痴呆为48.91%,痴呆为32.05%。卒中使发生痴呆的相对危险度升高3.7倍,在61-74岁老年人中其危险度升高至6.6倍,并使痴呆的发生提前近10年。平均每年有10%VaMCI患者进展为血管性痴呆(VaD),2年后约19%进展为VaD,23%进展为AD或痴呆,5年后46%进展为痴呆,52%死亡。可见,VaMCI是VaD或痴呆的前驱期,是痴呆防治的关键靶点,必须引起足够的重视。


然而,VaMCI诊断标准至今尚不统一,筛查方案缺少有力的循证医学证据,加上我国语言文化环境与西方不同,给临床诊断和筛查带来了不便。因此,研发一个适合于我国的VaMCI临床诊断指南很有必要。中国老年保健协会老年痴呆及相关疾病专业委员会(ADC)于2014年成立指南工作组,目的是修订之前《中国痴呆诊疗指南》推荐的AD和其他痴呆的诊断和管理,并通过循证医学研究方法,补充制定VaMCI诊断指南。

一、指南制定方法

本指南的证据收集使用美国国立医学图书馆的PubMed数据库和荷兰爱思唯尔(Elsevier)公司的生命科学文献数据库(EMBASE),证据类型包括临床研究报告(clinical trial)、Meta分析(Meta-analysis)、系统综述(systematic review)等,均发表在2015年3月10日之前。检索时间为2014年9月1日至2015年3月10日。共检索到8286篇文献,根据纳入标准和排除标准,最后纳入81篇文献。


本指南执行组根据文献证据水平标准进行证据分级(I、II、III、IV),并根据证据水平确定推荐强度(A、B、C、D)。对于无证据可用的重要临床问题,根据经验和专家一致意见,将推荐意见表述为“好的临床实践”(good clinical practice)。


本指南执行组向专家组提供指南文稿以供评阅,并经过ADC全体咨询专家会议即共识会议而达成一致意见。

二、临床诊断:病史、神经系统和体格检查、实验室检查

通过患者或知情者获取的病史应着重于受累的认知区域、病程、对日常生活功能的影响以及任何相关的非认知症状。既往病史、合并疾病、家族史、受教育程度都应关注。神经系统检查和一般体格检查对于区分认知损害的血管性原因和原发性变性疾病、相关疾病尤其重要。没有确凿的证据证明特定的常规血液检验有助于VaMCI患者的评估,但其有助于相关疾病的排除。多数专家认为应该筛查维生素B12、叶酸、促甲状腺激素、同型半胱氨酸,以及血糖、血钙、全血细胞计数、肝肾功能。对于个别高危病例或有疑似临床指征的病例应进行梅毒血清学检查、疏螺旋体属和艾滋病病毒的筛查。


推荐意见
1. 临床病史应经知情者补充(好的临床实践)。


2. 所有患者都应进行神经和体格检查(好的临床实践)。


3. 在诊断时,应检查血液中的维生素B12、叶酸、促甲状腺激素、同型半胱氨酸等,并进行血清学检测如疏螺旋体属和艾滋病病毒等,以排除相关疾病(好的临床实践)。

三、认知功能测评:执行、记忆、语言、视空间和整体认知

1. 认知测评领域VCI最显著的认知损害领域是处理速度和额叶执行能力,VaMCI的额叶执行功能损害比AD-MCI显著。情节记忆损害在VaMCI中也常见,但损害模式与AD-MCI不同,常表现为编码新信息能力受损以及记忆的提取受损,可见即刻记忆、语言检索、处理速度、再认及整体(认知)功能损害,而AD-MCI表现为记忆存储受损,表现为迅速遗忘模式。


最新的Meta分析证实,VaMCI所有认知领域均较正常对照差,最差的是处理速度、整体(认知)功能、延迟记忆和即刻记忆,执行功能和语言接近中等受损。与非血管性轻度认知损害(nv-MCI)比较,VaMCI在处理速度和执行功能方面更差,而nv-MCI延迟回忆比VaMCI更差。除即刻记忆外,VaMCI较nv-MCI在语言、工作记忆和视空间功能领域均相对较差。


VaMCI认知损害的起病方式和损伤领域等常随血管病变的种类、部位和程度而变化左颈动脉分布区梗死更易出现认知损害,提示优势半球前循环梗死对认知的影响更大VaMCI认知损害突然起病不仅与大血管梗死有时间相关性,而且与梗死个数有关在无血管事件病史情况下,最常见的病变是脑小血管病,以白质损害和腔隙性梗死为特征,一般表现为逐渐起病、缓慢进展,主要影响信息处理速度、复杂注意力和额叶执行功能,其认知损害模式又随梗死部位而变,丘脑梗死常表现为记忆下降,而非丘脑梗死则与信息处理速度降低有关


因此,所有患者都应进行认知评估。认知评估有助于发现认知损害的模式和程度,无论有无脑血管事件。VaMCI诊断必须基于神经心理学测试,而且至少评估执行功能/注意、记忆、语言、视空间功能4个认知领域,但不应将记忆损害作为诊断的必要条件。如条件允许,也可测评处理速度、行为-直觉-身体图式(praxis-gnosis-body schema)、社会认知。


2. 认知筛查方案:目前可获得的筛查方案只有美国国立神经疾病和卒中研究院-加拿大卒中网络(NINDS-CSN)共同发表的VCI协作标准。该标准推荐了3种方案,即60分钟方案、30分钟方案和5分钟方案(表1),以适应不同需求的认知筛查。60分钟方案由记忆、视空间、语言、执行测试组合而成,补充了整体认知测试和情绪/精神行为,适用于研究筛查;30分钟方案在60分钟方案基础上删除了视空间测试,适用于临床筛查;5分钟方案由蒙特利尔认知评估量表(MoCA)中的记忆、定向及语言测评项目组合而成,适用于快速筛查、大规模流行病学调查及电话筛查


研究发现,3种筛查方案的外部一致性分别为0.88、0.88和0.86,内部一致性分别是0.90、0.83和0.75,对卒中组和对照组的鉴别准确性为0.77-0.79。其中,中文版60分钟方案中4个认知领域对两组受试者的鉴别能力为0.78,对卒中后认知损害的鉴别能力为0.76,都达到了较强水平。但未检索到对3种方案诊断VaMCI效能的研究报告。5分钟方案总分与年龄和心血管风险呈负相关,与受教育年限、6项筛查(SIS)呈正相关,且与SIS有良好的一致性(AUC=0.82),区分VaMCI与正常对照的效能较SIS更优,区别VaD与正常对照的敏感性和特异性分别为0.85和0.88,准确性较高(AUC=0.78)。尽管5分钟方案简便,但缺乏对执行功能和整体认知的测试。因此,方案被推荐时补充了动物命名(ANT)、连线测试(TMT)和简易精神状态检查(MMSE)。此外,3种筛查方案均未列出诊断性阈值。


研究表明,不同的认知量表在筛查VaMCI中具有不同的诊断准确性。即使同一认知评估量表,其诊断性能在较大程度上也受教育程度、语言文化及年龄等因素的影响。例如采用MMSE教育水平调整的分界值用于人口筛查的痴呆患病率为20%,敏感性为82%,特异性为99%,阳性预测值(PPV)为91%,阴性预测值(NPV)为96%,其敏感性远高于统一标准分界值24分(≤23分为痴呆)的66%。在受过高等教育的人群中,将分界值调高为27分(≤26分为痴呆),其敏感性和特异性获得最佳平衡(分别89%和91%),且平均分类正确率达90%。因此,根据教育程度调整分界值十分必要。又如,在相同分界值情况下,MMSE英文版量表筛查很可能和可能AD的准确性(敏感性和特异性分别为0.80和0.90,似然比为8.00)及假阳性率与假阴性率之比(485:478)明显优于西班牙语版量表的准确性(敏感性和特异性分别为0.95和0.78,似然比为4.32)和假阳性率与假阴性率之比(11:1)。采用MMSE、临床痴呆评定(CDR)、TMT、阿尔茨海默病评价量表一认知部分(ADAS-cog)测试认知水平相同的两个人群,发现说汉语的中国人成绩明显低于说英语的美国人。这些提示,建立本土化的认知筛查方案对于改善临床诊断准确性具有重要意义。


为此,我们根据中文版认知筛查工具研究结果,形成了一个30分钟神经心理学评估共识方案。该方案由记忆、语言、执行、视空间4个认知领域和整体认知测评项目构成,补充了工具性生活活动量表。通常具备≥1个认知领域损害的证据,整体认知正常和工具性生活能力基本保留,即可诊断VaMCI或轻度认知损害(MCI)(表2)。


推荐意见

1. VaMCI诊断必须基于神经心理学测试,认知评估应包括一个整体认知测试和至少4个认知领域测试,如执行、记忆、语言、视空间功能(I类证据,A级推荐),但不应将记忆损害作为诊断的必要条件(I类证据,A级推荐)。


2. NINDS-CSN三种神经心理学评估方案用于不同需求的认知筛查,其中5分钟方案包括记忆、定向、语言评估,简便易行,可用于VaMCI快速筛查(I类证据,B级推荐),但应补充执行功能和整体认知的测试(好的临床实践)。


3. VaMCI认知筛查应根据教育、语言、年龄等因素调整认知评估量表的分界值(I类证据,A级推荐),以避免因年龄差异、受教育程度和语言不同对临床诊断准确性的影响(I类证据,A级推荐)。

四、日常生活能力评估:购物、服药、处理财务

复杂的工具性日常生活能力(IADL)基本保留是区分MCI与痴呆的重要条件,常用测评工具如阿尔茨海默病ADCS-MCI-ADL量表、Lawton和Brody的ADL量表,包括8项较复杂的IADL亚表和6项基本的躯体日常生活(PSMS)亚表,共14项。


研究显示,Lawton和Brody的ADL量表区分MCI与痴呆的分界阈值为15/16分(16分或以上提示痴呆),敏感性和特异性分别为0.90和0.93;其中IADL量表区分MCI与痴呆的分界阈值为9/10分(10分或以上提示痴呆),敏感性和特异性分别为92.2%和92.5%。该IADL量表与延迟故事回忆(DSR)联合使用对MCI、痴呆和正常对照的分类正确率高达91.8%。一篇含35项MCI的工具性生活能力损害研究的系统综述提示,MCI患者的IADL主要表现在购物、服药和处理财务轻微损害(r=0.85)。


IADL量表还能有效区分MCI与正常老年人,且有IADL损害的MCI患者比无IADL损害的MCI患者具有更高的痴呆转化风险。因此,被强烈推荐用于MCI筛查。


推荐意见
1. IADL能力评估是VaMCI或MCI筛查不可或缺的(I类证据,A级推荐),应作为临床筛查的必要补充(好的临床实践)。


2. VaMCI神经心理学评估共识方案采用本土化的测评量表及其分界值,考虑了年龄、教育和语言因素,适用于我国汉语人群的临床筛查(好的临床实践)。

五、神经影像学检测:脑梗死、白质高信号、出血、脑萎缩和其他

相较于大血管疾病,脑小血管病可能是导致VaMCI最常见的脑血管病理原因,由白质、基底神经节和/或丘脑损伤所导致,病理改变包括白质损伤、腔隙性梗死和微出血。脑小血管病所致认知损害也更易进展,平均每年进展率为2%-10%。


结构影像学不仅能证实脑血管病存在的种类、部位及其严重程度,还能排除可能导致认知损害的其他病理原因。研究发现,VaMCI的腔隙性梗死数目为正常人的近3倍,白质病变及额角、第三脑室增宽也显著多于正常人与AD-MCI比较,VaMCI有更多的腔隙性梗死及更多的白质病变,但比VaD要轻,其他病理改变如海马和内嗅皮层萎缩相对于AD-MCI或AD痴呆较轻


MRI扫描敏感性高,在发现脑梗死、白质高信号、微出血、脑萎缩方面具有比CT更好的价值,尽管它难以单独判断血管病变与认知障碍之间的因果关系。虽然功能影像学被认为能更好地揭示病变血管对脑皮层功能的影响,但目前尚无特征性改变的功能影像学发现。因此,NINDS-CSN推荐MRI用于VCI诊断,涉及脑梗死、白质高信号、出血、脑萎缩和其他5个方面评估,而脱氧葡萄糖正电子发射断层扫描(FDG-PET)和单光子发射计算机断层成像(SPECT)只用于与AD鉴别。国际血管性行为与认知疾病协会(VASCOG)推荐VaMCI诊断的5种脑血管病证据(表3)在MRI容易被发现,应成为常规评估项目。


白质高信号作为脑小血管病证据被定义为MRI T2/FLAIR相均可见到的≥5mm的高信号影或CT≥5mm的中等低信号影。评估白质高信号的ARWMC量表分别评定额区、顶枕区、颞区、幕下区和基底节区5个脑区白质病变的程度,左、右侧半球分别评分,总分30分,信度较高(k=0.93)。评估白质高信号的Fazekas量表,总分4分,信度也较高(k=0.84)。但ARWMC量表比Fazekas量表的评分范围更大,能更好地区分组间差异,且对白质损害进展的预测性较强。Fazekas量表较简便,更适合于评估白质损伤程度。


Schettens MTA视觉评分根据MRI冠状面海马萎缩程度分为0-4分5个等级,总分为双侧海马萎缩分数之和,最高8分。MTA量表能够在病理证实的患者中较好地区分AD与VCI,MTA量表单侧≥2分和/或双侧海马萎缩总分≥5分能够预测AD,可排除VCI和路易体痴呆(DLB),敏感性为83%,特异性达95%。此外,FDG-PET显示的海马、后扣带回、下顶叶葡萄糖代谢率与匹兹堡复合物B正电子发射断层扫描(PIB-PET)显示的β-淀粉样蛋白(Aβ)沉积增多呈负相关关系,葡萄糖代谢率越低,则Aβ沉积越增多。两种技术诊断Aβ的符合率高达94%,是诊断AD的重要依据。


推荐意见
1. VaMCI脑血管病证据的影像学评估涉及脑梗死、白质高信号、出血、脑萎缩和其他5个方面(好的临床实践),以多发腔隙性脑梗死和广泛融合的白质病变最为常见(I类证据,A级推荐)。


2. 结构影像学是确认VaMCI脑血管病证据的常规检查技术(I类证据,A级推荐),MRI在发现脑梗死、白质高信号、微出血、脑萎缩方面比CT更敏感(好的临床实践)。


3. MRI的MTA视觉评分量表可用于评估海马萎缩,FDG-PET或PIB-PET可用于评估葡萄糖代谢或AB沉积,以支持AD的临床诊断,应作为VaMCI的鉴别检查(I类证据,A级推荐)。

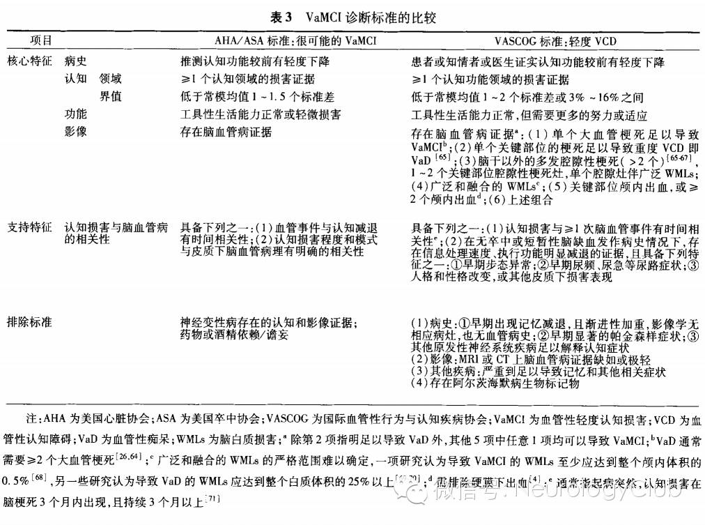
六、诊断标准(表3)

2011年美国心脏协会(AHA)和美国卒中协会(ASA)基于对临床前、神经病理、神经影像、生理及流行病学文献的研究,发表了VCI诊断标准,推荐了4个证据级别的VaMCI诊断标准,即肯定的、很可能的、可能的和可疑的。2014年,VASCOG发布了与《精神障碍诊断与统计手册(第5版)》(DSM-5)一致的轻度血管性认知障碍(Mild VCD)诊断标准。


这两个标准在VaMCI诊断的核心特征上基本相同,仅在表述方式及分界值上有一些差别。VaMCI的核心特征包含:(1)病史:患者/知情者有记忆力下降的主诉;(2)认知:至少1项认知领域存在损害证据;(3)功能:IADL正常或轻微受损,不足以影响独立性;(4)血管病证据:临床卒中史或影像学证实的脑血管病灶;(5)支持血管性原因的特征:脑血管病是认知损害的主要原因(表3)。


上述标准提示,VaMCI临床诊断分3个步骤(图1)。第1步,确定轻度认知损害的存在,包括:认知功能下降史;≥1个认知领域损害的客观证据(正式的神经心理学测试或等效的临床评估,认知成绩较常模均值下降1-2个标准差);IADL基本正常。第2步,确定脑血管病是认知损害的主要的不可除外的病因,如:影像学上≥l项脑血管病证据和认知损害起病与≥1次脑血管事件具有时间相关性;在无卒中或短暂性脑缺血发作(TIA)病史情况下,存在执行功能、信息处理速度明显减退的证据,且具备步态、小便、人格异常特征之一。第3步,排除认知损害的其他病因


两个标准的不同之处:在诊断阈值上,VASCOG标准将AHA/ASA标准低于常模均值的1-1.5个标准差扩大至1-2个标准差或3%-16%之间,其中,低于1-1.5个标准差为VaMCI,低于2个标准差则考虑VaD。在脑血管病证据上,VASCOG标准定义了脑血管病存在的种类和严重程度,补充了无卒中或TIA病史情况下的认知损害模式和支持性特征。在排除标准上,VASCOG标准细化了排除认知损害的其他原因(表3),因此比AHA/ASA标准可操作性更佳,更适用于临床实践。


目前尚无对两个标准的诊断效能研究的报道,虽然VASCOG标准对VaMCI的认知损害和脑血管病种类和程度进行了界定,但无法确认导致认知损害是否为单纯的血管病因。大量的VaMCI临床研究多采用自拟操作性标准,包括I类证据文献4篇,II类证据文献11篇(表4)。从中我们提取了一个VaMCI诊断的共识标准(表5),即:(1)神经心理学测评证实存在认知功能损害:1个以上认知领域确定的损害或2个以上领域临界的损害(临界损害指在年龄匹配常模的第5%-10%或常模均值的1.5个标准);(2)结构影像学证实存在脑血管病,包括多发腔隙性脑梗死、关键部位脑梗死及脑白质病变;(3)脑血管病和认知功能损害之间具有相关性或足以构成认知损害的原因[如认知损害发生在脑血管病3个月内或哈金斯基缺血评分(HIS)≥7分,或无脑血管事件发生,但存在信息处理速度和/或执行功能明显减退证据,且具步态、小便、人格异常特征之一];(4)日常生活能力属于正常范围;(5)不符合痴呆的诊断标准;(6)除外认知功能损害的其他原因。上述6条全部符合,可诊断为VaMCI。该标准与AHA/ASA标准和VASCOG标准基本一致,具有可操作性,更适用于临床研究。

推荐意见

1. VASCOG标准细化了脑血管病证据存在的种类和严重程度,补充了无脑血管事件史者的支持性特征,较AHA/ASA标准更具有操作性(好的临床实践)。


2. VaMCI临床诊断分3个步骤:确认轻度认知损害的存在,确认脑血管病是认知损害的主要病因,排除认知损害的其他原因(好的临床实践)。


3. VaMCI诊断的共识标准由核心特征、支持特征和排除标准构成(I类证据,A级推荐),具有可操作性,适用于我国临床研究(好的临床实践)。


共识制定专家委员会成员

按姓氏笔画顺序排列

于恩彦(浙江省人民医院精神科);王荫华(北京大学第一医院神经科);王爱民(长沙市第一医院神经科);王铭维(河北医科大学第一医院神经科);王鲁宁(解放军总医院南楼神经科);王新平(天津市环湖医院神经科);田金洲(北京中医药大学东直门医院脑病科);毕齐(首都医科大学附属安贞医院神经内科);纪勇(天津市环湖医院神经科);杜怡峰(山东省立医院神经科);肖卫忠(北京大学第三医院神经科);时晶(北京中医药大学东直门医院脑病科);何金彩(温州医科大学附属第一医院神经科);况伟宏(四川大学华西医院心理卫生中心);张新卿(首都医科大学宣武医院神经科);屈秋民(西安交通大学医学院第一附属医院神经科);秦斌(北京医院神经科);晏勇(重庆医科大学附属第一医院神经内科);唐牟尼(广州市脑科医院老年精神科);黄流清(第二军医大学长征医院神经科);解恒革(解放军总医院南楼神经科);樊东升(北京大学第三医院神经科)


中华内科杂志  2016年3月第55卷第3期

作者:中国老年保健协会老年痴呆及相关疾病专业委员会指南工作组(田金洲 解恒革 秦斌 樊东升 时晶 王鲁宁  执笔)




神经病学俱乐部 微信号:NeurologyClub
神经病学俱乐部,立足一线临床,服务神经科同行,助力神经病学天天向上


分享 :