肿瘤样脱髓鞘病变的诊治进展

中枢神经系统(central nervous system,CNS)原发性炎性脱髓鞘病变是以神经纤维脱髓鞘及小血管周边炎性细胞浸润为主要病理表现的一组疾病。对于具有肿块样特征的CNS炎性脱髓鞘疾病,早期文献缺乏统一命名,且多将其定义为直径≥2cm的多发性硬化(multiple sclerosis,MS)脱髓鞘斑。1979年Van Dor Velden首次对该病进行了报道。近年来,这种病变被称为肿瘤样脱髓鞘病变(tumor demyelinating lesions,TDLs)或肿瘤样炎性脱髓鞘病变、脱髓鞘假瘤、假瘤样脱髓鞘病变。其报道很少,临床极易误诊为脑肿瘤。因此,我们对该病的研究进展予以综述,以提高临床医师对该病的认识。

一、流行病学

关于TDLs病例的报道很少,Poser等估算TDLs的发病率为多发性硬化的0.1%-0.2%。Annesley-Williamset在15394例神经病理学的样本中仅报道了14例。1993年Kepes提出TDLs是介于MS和急性播散性脑脊髓炎(acute disseminated encephalomyelitis,ADEM)之间的中间独立型的理论。2006年Loleka等提出TDLs是MS的变异体或前体。Yiu等通过研究得出TDLs是青春期前儿童CNS急性脱髓鞘疾病的特征标志的结论


TDLs可发生于任何年龄,首次发病的平均年龄为37岁,儿童十分罕见。有报道在87岁首次发病者。在1个168例患者的研究中,女性为男性的1.2倍。TDLs好发于幕上,以额顶叶最常见,皮质受累少。病灶可是孤立的单病灶,也可为多发病灶

二、临床表现

TDLs患者主要以急性起病,随病程延长,病情逐渐趋于稳定多为单向病程,部分有缓解-复发样病程。虽然很多TDLs患者只有孤立的病灶,少数为多发,占位效应明显,但其临床表现与影像学显示的病灶大小并不完全相符。其临床表现的多样化可能是由于病灶的范围较大所致,最常见的是运动、感觉、小脑功能障碍,还有恶心、呕吐等颅内压增高的表现在有占位效应的CNS脱髓鞘病变中,病灶的水肿带会随病程的推移而减轻或消失。脊髓型TDLs发生率低,发展相对较慢,主要临床表现为肢体肌力下降、疼痛及麻木

三、辅助检查

1.脑脊液:TDLs患者颅内压多轻度升高,急性期白细胞可升高,脑脊液髓鞘碱性蛋白及寡克隆区带阳性率较高


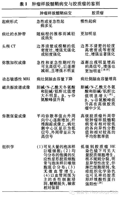
2.影像学:(1)CT:头颅CT平扫,病灶表现为边界清楚或模糊的低密度影,增强无强化或轻度强化。(2)常规MRI:MRI平扫,病灶表现为长T1长T2信号,多为斑块样,在矢状面和冠状面上有垂直于侧脑室分布的倾向在T2WI,水肿区可见环形低信号带。增强可见环形强化或结节状强化,经过治疗,强化减弱。MRI增强扫描上最典型的表现为“开环征”,缺口朝向皮质或基底节区的灰质,但闭环征更常见TDLs在MRI上显示的病变范围较CT要大,所以MRI能较CT显示更大范围的白质病灶,有助于鉴别。(3)DWI:TDLs早期可表现为在强化出现前的DWI高信号,这可能反映了在炎症引起血脑屏障破坏前的脱髓鞘,随后的影像表现为DWI高信号逐渐减弱,增强扫描上逐渐出现强化病灶。(4)动态敏感性(DSC)-MRI:DSC-MRI技术是通过静脉注射对比剂,最后通过检测包括病灶在内的双侧对称的小矩阵的脑血容量。TDLs无血管生成增多,病灶侧脑血容量下降。所以,脑血容量的减少表明TDLs的可能性大。(5)氢质子磁共振波谱(1H-MRS):1H-MRS技术是通过静脉注射对比剂,无创性检测脑组织代谢物含量的变化,计算胆碱/肌酐或胆碱/N-乙酰天冬氨酸(NAA)或乳酸/脂质的比率,以评价颅内病变的性质。低级别胶质瘤患者胆碱/肌酐值高于TDLs患者,NAA/胆碱和乳酸/脂质值均低于TDLs患者β,γ-谷氨酸显著增高被认为是脱髓鞘疾病中炎性损伤及轴索损伤的重要标志。Cianfoni等发现TDLs患者β,γ-谷氨酸峰值升高,而在高分化脑肿瘤中却少见。TDLs患者病灶侧与正常对侧相比,中心显示出可变的胆碱峰值,最外层有更高的胆碱峰值,部分患者从中心到外周胆碱峰值逐渐升高,也有部分患者中心至外周胆碱峰值差异小。NAA峰值在病灶区均变低,且从外周至中心NAA峰值逐渐降低,乳酸峰出现,且峰值从中心向外周逐渐降低。(6)DTI:DTI是测量双侧对称的感兴趣区的各向异性分数(FA)值和平均弥散率(MD)值。Toh等发现与高级别胶质瘤相比,TDLs患者在DTI时病灶中心区的高信号发生率相对较高,病灶周边的高信号发生率相对较低;在病灶周边的增强区和周围水肿带FA值均降低,MD值由外周向中心逐渐增加,纤维跟踪成像上,病灶侧中心区显示为低信号,外周带显示为高信号。在病灶的不同深度上进行检测分析有助于其他肿块样病变鉴别。(7)SPECT、PET:SPECT和PET能提高非侵入性诊断的准确性,不必行活体组织检查,显示病灶区氨基酸、葡萄糖代谢异常低下,但不能保证诊断的敏感度和特异度。


3.组织学表现:(1)病灶内细胞丰富,反应性星形胶质细胞增多,大多呈肥胖型,吞噬大量髓脂碎片的泡沫样巨噬细胞沿轴索周围均匀分布,偶分布于血管周围,髓鞘脱失,但轴索相对保留完整。(2)星形胶质细胞胞体突起为神经胶质原纤维酸性蛋白(GFAP)强阳性,混合少量CD68阳性的巨噬细胞,可见零星分布的淋巴细胞,偶有散在分布的具有核分裂象的异形星形细胞(称为Creutzfeldt细胞)。增生的胶质细胞中发现Creutzfeldt细胞具有重要意义,与脱髓鞘病变密切相关。也有人提出TDLs患者病理学上存在呈核分裂象的不典型的反应性星形细胞,暗示了TDLs患者在组织学上合并有高级别胶质瘤存在的这一猜想。(3)急性及亚急性期,病变区血管周围有混合密集分布的淋巴细胞和不同发育阶段的单核.巨噬细胞的袖套状浸润,以淋巴细胞为主,淋巴细胞以T细胞为主。慢性期,可见巨噬细胞及肥胖型星形细胞均明显减少,血管周围仍可见以淋巴细胞为主的炎性浸润,但不如急性期病变显著,而胶质纤维增多或形成瘢痕,应注意与星形胶质细胞瘤鉴别。

四、鉴别诊断

TDLs主要与胶质瘤和原发中枢神经系统淋巴瘤(primary central nervous system lymphoma,PCNSL)鉴别。在1个包含168例患者的研究中,有39%被误诊为低级别胶质瘤,15%误诊为高级别胶质瘤。我们将TDLs与胶质瘤的鉴别总结为表1。


PCNSL是一种比较少见的淋巴瘤,部分患者对激素治疗极敏感,易误诊为TDLs。PCNSL在MRI的DWI上为高信号,增强见中心型强化。MRS见胆碱/肌酐、胆碱/NAA比值更高,当胆碱/肌酐比值>2.58,胆碱/NAA比值>1.73更倾向于PCNSL。有研究发现PCNSL可能与脑TDLs有关,这个具有“哨兵”作用的TDLs自行或通过激素治疗后消退,但大多在12个月内发展为PCNSL。Ng等曾报道1例TDLs4年后诊断为PCNSL。

五、治疗

许多TDLs经过激素治疗后病灶有缩小,也有部分患者随访中发现有新的病灶。Yiu等观察了31例TDLs患者,27例经糖皮质激素治疗后病灶消失,4例患者未经任何治疗,也完全缓解。但也由于激素的不规范治疗,使病情反复,更加酷似脑肿瘤,增加了鉴别难度。


对于某些转化为MS的TDLs患者,有专家认为应尽早使用干扰素等改变病程性治疗,可减轻损害及向MS的转变,改善患者预后。但有报道患者停用干扰素后复发,且有另有报道患者从干扰素-β换为芬戈莫德后出现更严重的复发,提示干扰素应慎用


血浆置换对于糖皮质激素疗效不佳的患者有一定效果,但报道病例少,具体治疗效果缺乏一个明确的经验。


Siffrin等报道了1例复发性TDLs患者,首次发病时对糖皮质激素敏感,症状完全缓解,但复发时应用糖皮质激素控制不佳,给予环磷酰胺至最大剂量时才控制炎症活动,所以对于这类患者可尽早应用足量的免疫抑制治疗。


维生素D能够影响免疫细胞的生长、分化。一些研究发现维生素D水平高的个体患MS的风险明显降低,所以对于已经罹患TDLs的患者服用维生素D能否改善症状,有待进一步的研究观察。


对于有颅内压明显升高的患者,可行去骨瓣减压手术。

六、预后

TDLs与典型的MS相比,有相对较良性的病程,但复发时可出现病情恶化,预后不良TDLs患者将来罹患MS的风险增高。Ahintas等的研究中,观察到65.5%的TDLs首次发病前无MS病史的患者发展为缓解-复发型MS,8%的TDLs首次发病期有MS病史的患者发展为继发进展型MS,而TDLs首次发病前无MS病史的患者和TDLs首次发病期有MS病史的患者中均未出现原发进展型MS(PPMS)。而在Lucchinetti等的研究中,168例组织学证实的TDLs患者只有1例为PPMS,表明PPMS患者在起病和病程中都不太可能发展成TDLs。在T2WI上没有高信号环的TDLs首次发病前无MS病史的患者比有高信号环的转化为MS的时间更长


总之,由于对TDLs的认识不够和对该疾病的报道少,其误诊率较高,错误的诊断可能延误病情或使治疗不当造成严重后果,组织学诊断虽是金标准,也可出现误诊,为避免侵入性的脑活体组织检查术,应结合临床、影像,特别应着重于应用MRS及DTI等新兴技术对TDLs做出诊断TDLs治疗目前仍是以糖皮质激素为主,血浆置换、其他免疫抑制剂都有报道,但使用较少


中华神经科杂志  2015年2月第48卷第2期

作者:戴瑶  杨琴(重庆医科大学附属第一医院神经内科)



神经病学俱乐部 微信号:NeurologyClub
神经病学俱乐部,立足一线临床,服务神经科同行,助力神经病学天天向上


分享 :