肝硬化肝性脑病诊疗指南

一、前言

肝性脑病(hepatic encephalopathy,HE)是由急、慢性肝功能严重障碍或各种门静脉-体循环分流(以下简称门-体分流)异常所致的、以代谢紊乱为基础、轻重程度不同的神经精神异常综合征


为了促进HE临床诊疗的规范化,一些国际胃肠和肝病学会陆续发布了HE的指南或共识,对HE的定义及诊疗提出了建议。1998年维也纳第11届世界胃肠病大会(World Congresses of Gastroenterology,WCOG)成立HE工作小组,并于2002年制定了“肝性脑病的定义、命名、诊断及定量分析”;美国胃肠病学会(American Gastroenterological Association,AGA)实践标准委员会、国际肝性脑病和氮代谢学会(International Society for Hepatic Encephalopathy and Nitrogen Metabolism,ISHEN)、美国肝病学会(American Association for the Study of Liver Diseases,AASLD)和欧洲肝病学会(European Association for the Study of the Liver,EASL)等先后制定了多部指南或共识,从HE的发病机制、自然史、流行病学、诊断评价和治疗等方面提出了推荐意见。对HE的实验模型、神经生理研究、神经生理学和影像学检测及临床试验设计等方面也进行了阐述。


中华医学会消化病学分会和肝病学分会于2013年制订了“中国肝性脑病诊治共识意见(2013年,重庆)”。近年来,随着基础和临床研究的进展,人们对HE,尤其是轻微肝性脑病(minimal hepatic encephalopathy,MHE)有了进一步的认识。中华医学会肝病学分会组织肝病、感染、消化、外科、中医、介入、肿瘤、药理、护理和临床研究方法学等领域的专家共同编写了本指南,旨在为HE的临床诊断和治疗提供指导。本指南不是强制性标准,不可能包括或解决HE诊治中的所有问题,因此,临床医生在面对某一患者时,应遵循本指南的原则,充分了解患者的病情,认真考虑患者的观点和意愿,并结合当地的医疗资源和实践经验,制订全面合理的个体化诊疗方案。

本指南推荐意见的证据级别和推荐强度按照推荐意见分级评估和制定及评价(GRADE)系统进行分级(表1)。

依据基础肝病的类型,HE分为A、B、C3型A型HE发生在急性肝衰竭基础上,进展较为迅速,其重要的病理生理学特征之一是脑水肿和颅内高压B型HE是门-体分流所致,无明显肝功能障碍,肝活检提示肝组织学结构正常C型则是指发生于肝硬化等慢性肝损伤基础上的HE(表2)。

二、流行病学

肝硬化HE的发生率国内外报道不一,可能是因为临床医生对HE诊断标准不统一及对MHE的认知存在差异。多数肝硬化患者在病程的某一时期会发生一定程度的MHE,其在整个肝硬化病程中发生率为30%-84%。


近年来我国学者对HE包括MHE的流行病学进行的多中心研究显示,在住院的肝硬化患者中约40%有MHE;30%-45%的肝硬化患者和10%-50%的经颈静脉肝内门-体分流术(transjugular intrahepatic potorsystemic shunt,TIPS)后患者发生过显性肝性脑病(overt hepatic encephalopathy,OHE)。据国外资料报道,肝硬化患者伴HE的发生率为30%-45%,在疾病进展期发生率可能更高。北美终末期肝病研究联盟(North American Consortium for the Study of End-Stage Liver Disease,NACSELD)证实,HE与肝硬化患者死亡具有独立相关性

三、发病机制与病理生理学

目前,我国肝硬化的主要病因是慢性乙型肝炎和慢性丙型肝炎,其次是酒精性或药物性肝病;自身免疫性肝病尤其是原发性胆汁性肝硬化(PBC)在临床上也逐渐增多在长江流域,血吸虫病也曾是肝硬化的主要病因。MHE的发生与病因无明显相关性,但其发生率随着肝硬化失代偿程度的加重而增加,即使Child-Pugh A级肝硬化患者中,MHE的发生率也可高达24.8%。

(一)发病机制与病理生理

肝硬化门静脉高压时,肝细胞功能障碍对氨等毒性物质的解毒功能降低,同时门-体循环分流(即门静脉与腔静脉间侧支循环形成),使大量肠道吸收入血的氨等有毒性物质经门静脉,绕过肝脏直接流入体循环并进入脑组织,这是肝硬化HE的主要病理生理特点

HE的发病机制至今尚未完全阐明,目前仍以氨中毒学说为核心,同时炎症介质学说及其他毒性物质的作用也日益受到重视

1. 氨中毒学说:氨中毒学说是HE的主要发病机制之一。饮食中的蛋白质在肠道经细菌分解产氨增加,以及肠壁通透性增加可导致氨进入门脉增多,肝功能不全导致血氨不能经鸟氨酸循环有效解毒;同时门-体分流致含有血氨的门脉血流直接进入体循环。血氨进入脑组织使星状胶质细胞合成谷氨酰胺增加,导致细胞变性、肿胀及退行性变,引发急性神经认知功能障碍。氨还可直接导致兴奋性和抑制性神经递质比例失调,产生临床症状,并损害颅内血流的自动调节功能。

2. 炎症反应损伤:目前认为,高氨血症与炎症介质相互作用促进HE的发生发展。炎症可导致血脑屏障破坏,从而使氨等有毒物质及炎性细胞因子进入脑组织,引起脑实质改变和脑功能障碍。同时,高血氨能够诱导中性粒细胞功能障碍,释放活性氧,促进机体产生氧化应激和炎症反应,造成恶性循环。另一方面,炎症过程所产生的细胞因子又反过来加重肝损伤,增加HE发生率。此外,HE发生还与机体发生感染有关。研究结果显示,肝硬化患者最为常见的感染为腹膜炎、尿路感染、肺炎等。


3. 其他学说

(1)氨基酸失衡学说和假性神经递质学说肝硬化肝功能障碍时,降解芳香族氨基酸的能力降低,使血中苯丙氨酸和酪氨酸增多,从而抑制正常神经递质生成。增多的苯丙氨酸和酪氨酸生成苯乙醇胺和羟苯乙醇胺即假性递质,大量假性神经递质代替正常神经递质,导致HE的发生。


(2)γ-氨基丁酸/苯二氮䓬复合受体假说γ-氨基丁酸是中枢神经系统特有的、最主要的抑制性递质,在脑内与苯二氮䓬类受体以复合受体的形式存在HE时血γ-氨基丁酸含量升高,且通过血脑屏障量增加,脑内内源性苯二氮䓬水平升高。实验研究证实,给肝硬化动物服用可激活γ-氨基丁酸/苯二氮䓬复合受体的药物如苯巴比妥、地西泮,可诱导或加重HE;而给予苯二氮䓬类受体拮抗剂如氟马西尼,可减少HE的发作。


(3)锰中毒学说:有研究发现,部分肝硬化患者血和脑中锰含量比正常人高2-7倍。当锰进入神经细胞后,低价锰离子被氧化成高价锰离子,通过锰对线粒体特有的亲和力,蓄积在线粒体内。同时,锰离子在价态转变过程中可产生大量自由基,进一步导致脑黑质和纹状体中脑细胞线粒体呼吸链关键酶的活性降低,从而影响脑细胞的功能。


(4)脑干网状系统功能紊乱严重肝硬化患者的脑干网状系统及黑质-纹状体系统的神经元活性受到不同程度的损害,导致HE发生,产生扑翼样震颤、肌张力改变;且脑干网状系统受损程度与HE病情严重程度一致


(二)诱发因素

HE最常见的诱发因素是感染(包括腹腔、肠道、尿路和呼吸道等感染,尤以腹腔感染最为重要)其次是消化道出血、电解质和酸碱平衡紊乱、大量放腹水、高蛋白饮食、低血容量、利尿、腹泻、呕吐、便秘,以及使用苯二氮䓬类药物和麻醉剂等TIPS后HE的发生率增加,TIPS后HE的发生与术前肝功储备状态、有无HE病史、支架类型及直径等因素有关。研究发现,质子泵抑制剂(PPI)可能导致小肠细菌过度生长,从而增加肝硬化患者发生HE的风险,且风险随用药量和疗程增加而增加


在肝硬化患者存在高血氨的状态下,如果出现以上诱因,可进一步加重脑水肿和氧化应激,导致认知功能的快速恶化。

四、临床表现和诊断

(一)临床症状与体征

HE是一个从认知功能正常、意识完整到昏迷的连续性表现目前国内外应用最广泛的仍是West-Haven HE分级标准,它将HE分为0-4级。该分类标准主要缺陷为对于0级(可能是MHE)及1级判别的主观性很强。MHE为没有能觉察的人格或行为异常变化,神经系统体征正常,但神经心理测试异常。而1级HE临床表现中,欣快或抑郁或注意时间缩短等征象难以识别,只有了解患者性格的细心亲属才能洞悉患者轻度认知功能异常变化,在临床实践及多中心研究中重复性和可操作性较差。

在近年ISHEN提出的肝硬化神经认知功能变化谱(Spectrum of Neuro-cognitive Impairment in Cirrhosis,SONIC)分级标准中,将MHE和West-Haven分类0、1级HE统称为隐匿性肝性脑病(covert hepatic encephalopathy,CHE);若出现性格行为改变等精神异常、昏迷等神经异常,属于West-Haven分类2-4级HE,称为OHE。需要注意的是,1级HE患者存在轻微认知功能障碍,少数扑翼样震颤阳性的患者按SONIC标准属于OHE。

过去,临床上曾经用“亚临床肝性脑病”、“早期肝性脑病”等词语描述肝硬化0级HE患者,也就是无精神、神经异常表现的患者。1998年,第11届世界胃肠病大会一致通过将其命名为MHE。MHE是HE发病过程中的一个非常隐匿的阶段,其定义为肝硬化患者出现神经心理学/神经生理学异常而无定向力障碍、无扑翼样震颤等,即认知功能正常;其发病率高达25.0%-39.9%,发病率的高低与年龄、性别、吸烟及受教育程度无关,而与Child-Pugh分级有明确关系。MHE尽管无明显的临床症状和体征,但其临床预后及生活质量均较肝硬化神经心理测试正常者差。在临床随访中,MHE3年累计发生OHE占56%,且其他并发症发生率和病死率显著增加。OHE恢复后,MHE可能持续存在。另一方面,这些患者的健康相关的整体生活质量、驾驶安全性、工作效率及社会经济地位显著降低。如果没有得到有效治疗,部分患者可进展成为OHE。因此,临床的重点是在肝硬化等终末期肝病患者中筛查MHE,故本指南应用MHE和HE1-4级修订的分级标准(表3,4)。对于意识显著改变的患者可进一步采用格拉斯哥(Glasgow)昏迷量表评分进行评估和描述患者的意识状态(附件1)。

(二)血液检查

1. 生化指标检测患者的肝生化指标,如胆红素、丙氨酸转氨酶(ALT)、天冬氨酸转氨酶(AST),白蛋白、凝血酶原活动度等是否有明显异常。肾功能和血常规,在疑诊HE均作为常规检查。


2. 血氨血氨升高对HE的诊断有较高的价值。多个研究表明,HE特别是门-体分流性HE患者血氨多数增高,但血氨的升高水平与病情的严重程度不完全一致血氨正常的患者亦不能排除HE止血带压迫时间过长、采血后较长时间才检测、高温下运送,均可能引起血氨假性升高应在室温下采静脉血后立即低温送检,30min内完成测定,或离心后4℃冷藏,2h内完成检测


3. 其他:血清壳多糖酶3样蛋白1(chitinase-3-like protein1,CHI3L1)为糖基水解酶家族成员之一。它可以结合壳多糖,但没有壳多糖酶的活性,在炎症和组织重塑中起重要作用。是肝脏分泌到胞外基质的蛋白,在肝硬化、肝纤维化时表达明显增高,CHI3L1表达水平反映了肝硬化、肝纤维化的程度

高尔基体蛋白73(Golgiprotein73,GP73)是一种位于高尔基体的跨膜糖蛋白。GP73主要在胆管上皮细胞中表达,很少在肝细胞中表达;但在各种原因引起的进展期肝病中,GP73在肝细胞中的表达水平升高。最近研究发现,肝细胞癌(HCC)患者中GP73水平升高主要与肝硬化有关,而与HCC本身无关

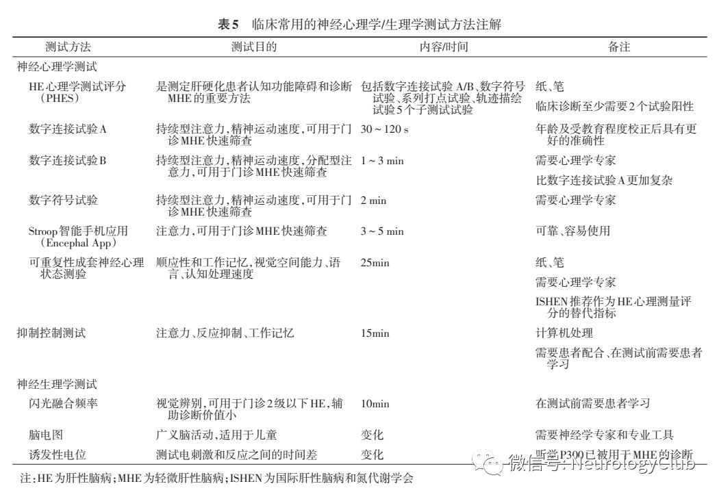
(三)神经心理学测试

神经心理学测试是临床筛查及早期诊断MHE及1级HE最简便的方法,神经心理学测试方法被多国HE指南推荐作为MHE的筛查或早期诊断的重要方法,每个试验均需结合其他检查(表5)。

1. 传统纸-笔神经心理学测试:HE心理学评分(psychometric hepatic encephalopathy score, PHES),包括数字连接试验(number connection test,NCT)-A、DCT-B、数字符号试验(digit symbol test,DST)、轨迹描绘试验、系列打点试验5个子测试试验(附件2)。目前常用NCT-A、DST均阳性,或5个子试验中任何2项异常,即可诊断为MHE。但值得注意的是,尽管PHES的灵敏度和特异度较高,但结果可受患者的年龄、教育程度、合作程度、学习效果等多种因素影响。

国内有学者采用年龄、受教育程度矫正的NCT、DST,显示了更高的准确性和应用价值。总之,NCT、DST简单易行,可操作性强,适合MHE流行病学调查。近年来,开发了电子数字连接试验(eNCT)等计算机软件辅助的工具,用于肝硬化患者自身认知功能障碍的监测与筛查,具有更好的重复性和可靠性。

2. 可重复性成套神经心理状态测验(repeatable battery for the assessment of neuropsychological status,RBANS)是ISHEN指南推荐的两个神经心理测查工具之一;测查内容包括即时记忆、延迟记忆、注意、视觉空间能力和语言能力,已用于阿尔茨海默病、精神分裂症和创伤性脑损伤,并有部分研究用于等待肝移植患者,但不是专门用于HE的检测工具。

3. Stroop及Encephal APP测试:Stroop(附件3)是通过记录识别彩色字段和书写颜色名称之间的干扰反应时间来评估精神运动速度和认知灵活性,被认为是反映认知调控和干扰控制效应最有效、最直接的测试工具。基于该测试的移动应用软件工具——Encephal APP显示出较好的区分肝硬化认知功能障碍的辨别能力和应用前景。需要注意的是,有色盲的患者无法使用该项测试工具。

4. 控制抑制试验(inhibitory control test,ICT)在肝硬化相关的神经功能障碍中,低级别的认知功能障碍如警惕性和注意力改变是最敏感的指标。ICT通过计算机技术在50ms周期内显示一些字母,测试患者的反应抑制、注意力和工作记忆,可以用于MHE的检测。有研究证明,ICT诊断MHE的灵敏度可达88%,是诊断MHE的简易方法。

5. 临界闪烁频率(critical flicker frequency,CFF)检测:是刚能引起闪光融合感觉的最小刺激频率。可以反映大脑神经传导功能障碍,研究显示其在诊断MHE时灵敏度适中、特异度较高,且易于解读,可作为辅助检查手段。当阈值在39Hz时,MHE患者和正常人并无差异,而2级HE与1级以下差异较大,故该检测更适用于区分2级HE。CFF<39Hz的肝硬化患者达到5年生存期比例显著小于CFF≥39Hz者,高龄、CFF<39Hz和终末期肝病模型(MELD)评分均与随访期内生存独立相关


6. 扫描测试(SCAN):是一种计算机化的测试,可以测量速度和准确度,用以完成复杂性增加的数字识别记忆任务。SCAN已被证明具有预后的预测价值;但其临床应用受教育背景影响较大

7. 新的神经心理学测试方法:包括动物命名测试(animal naming test, ANT),姿势控制及稳定性测试,多感官组合(multi-sensory integration)测试。

(四)神经生理学检查

1. 脑电图检查:脑电图可以反映大脑皮质功能,不需要患者的合作,也没有学习效应的风险。虽然脑电图早已被临床广泛研究和应用,但只有在严重HE患者中才能检测出典型的脑电图改变,故临床上基本不用于HE的早期诊断,仅用于儿童HE的辅助诊断脑电图的异常主要表现为节律变慢,而该变化并非HE的特异性改变,亦可见于低钠血症、尿毒症性脑病等其他代谢性脑病

2. 诱发电位检测诱发电位包括视觉诱发电位、听觉诱发电位和躯体诱发电位,以内源性时间相关诱发电位P300诊断的灵敏性最好MHE患者可表现为潜伏期延长、振幅降低

神经生理学检测的优点是结果相对特异,没有学习效应,但缺点是灵敏度差,需要专业设备、人员,与神经心理学测试结果一致性差


(五)影像学检查

1. 肝脏及颅脑CT肝脏增强CT血管重建,可以观察是否存在明显的门-体分流颅脑CT检测本身不能用于HE的诊断或分级,但可发现脑水肿,并排除脑血管意外及颅内肿瘤等

2. 核磁共振成像(MRI)

(1)脑结构损伤或改变:弥散张量成像(DTI),是一种描述大脑结构的新方法。可以显示脑白质结构损伤程度及范围。研究显示,肝硬化及HE患者MRI表现正常的脑白质区,平均弥散度(mean diffusivity,MD)仍可显著增加,且与HE分期、血氨及神经生理、神经心理改变程度相关


(2)血流灌注改变动脉自旋标记(arterial spin labeling,ASL)采用磁化标记的水质子做示踪剂,通过获取脑血容量、脑血流量、氧代谢率等多个灌注参数,可无创检测脑血流灌注变化。有研究显示,MHE患者比无MHE的患者脑灰质脑血流灌注增加,且这种改变与神经心理学评分有一定相关性。但是否可作为MHE的诊断标志物之一,尚需大规模临床验证。

3. 功能性核磁共振成像(fMRI):近年来,国内外在应用fMRI技术研究大脑认知、感觉等功能定位及病理生理机制取得了很大进步。多位学者采用静息态fMRI研究显示,HE患者的基底节-丘脑-皮层回路受损,功能连接的改变与HE患者认知功能的改变有关。采用ReHo分析的静息态fMRI可作为一种无创性检查方法,用于揭示有关肝硬化患者认知改变具有重要价值。

由于MHE患者预后差,发生OHE、安全风险及其他肝硬化门静脉高压症并发症的风险高,因此,临床医生应恰当利用目前的检测技术与方法,高度重视MHE的筛查与早期诊断。

(六)诊断与鉴别诊断

1. OHE:依据临床表现和体征,按照West Haven分级标准,OHE诊断并不困难,一般不需要做神经心理学、神经生理学及影像学等检查。诊断要点:(1)有引起HE的基础疾病,严重肝病和/或广泛门-体侧支循环分流;(2)有临床可识别的神经精神症状及体征;(3)排除其他导致神经精神异常的疾病,如代谢性脑病、中毒性脑病、神经系统疾病(如颅内出血、颅内感染及颅内占位)、精神疾病等情况;(4)特别注意寻找引起HE(C型、B型)的诱因,如感染、上消化道出血、大量放腹水等;(5)血氨升高

2. MHE:由于患者无明显的认知功能异常表现,常常需要借助特殊检查才能明确诊断,是临床关注的重点。符合以下主要诊断要点(1)、(2)及(3)-(6)中任意一条或以上,即可诊断为MHE主要诊断要点:(1)有引起HE的基础疾病,严重肝病和/或广泛门-体侧支循环分流;(2)传统神经心理学测试指标中的至少2项异常;(3)新的神经心理学测试方法中(ANT、姿势控制及稳定性测试、多感官整合测试)至少1项异常;(4)临界闪烁频率(CFF)检测异常;(5)脑电图、视觉诱发电位(VEP)、脑干听觉诱发电位(BAEP)异常;(6)fMRI异常

3. 鉴别诊断要点:HE需与以下疾病鉴别:(1)精神障碍:以精神症状如性格改变或行为异常、失眠等为唯一突出表现的HE易被误诊为精神障碍。因此,凡遇有严重肝脏疾病或有门-体分流病史的患者出现神经、精神异常,应警惕HE的可能。(2)颅内病变:包括蛛网膜下腔及硬膜外或脑内出血、脑梗死、脑肿瘤、颅内感染、癫痫等。通过检查神经系统定位体征或脑膜刺激等体检,结合CT、腰穿、动脉造影、脑电图、病毒学检测等做出相应诊断。(3)其他代谢性脑病:包括酮症酸中毒、低血糖症、低钠血症、肾性脑病、肺性脑病等。可通过相应的原发疾病及其血液生化分析特点,做出鉴别诊断。(4)韦尼克脑病:多见严重酒精性肝病患者,维生素B1缺乏导致,补充维生素B1后患者症状可显著改善。(5)中毒性脑病:包括酒精性脑病、急性中毒、戒断综合征、重金属(汞、锰等)脑病,以及精神药物或水杨酸盐药物毒性反应等。通过追寻相应病史和/或相应毒理学检测进行鉴别诊断。(6)肝硬化相关帕金森病(7)肝性脊髓病:多发生在肝硬化基础上,以皮质脊髓侧束对称性脱髓鞘为特征性病理改变,临床表现为肢体缓慢进行性对称性痉挛性瘫痪,肌力减退,肌张力增高,痉挛性强直,腱反射亢进,常有病理反射阳性,部分患者有血氨升高。(8)获得性肝脑变性:少见且大部分为不可逆性神经功能损害,是慢性肝病引起的一种不可逆性锥体外系综合征。表现为帕金森综合征、共济失调、意向性震颤、舞蹈症等运动障碍以及精神行为异常和智能障碍等神经心理学改变,fMRI有较好鉴别价值。

推荐意见1HE是程度和范围较广的神经精神异常,结合临床表现、神经心理测试方法和鉴别诊断,肝硬化HE可分为MHE和HE1-4级(C1)

推荐意见2HE是一个连续的临床过程,在严重肝病的基础上,HE1-4级依据临床表现可以做出诊断,不推荐做神经心理学、神经生理学及影像学等检查(B1)

推荐意见3MHE为没有能觉察的认知功能障碍,神经系统体征正常,但神经心理测试异常,诊断MHE需要特殊的神经心理学或脑功能影像学检查(B1)

推荐意见4传统纸笔PHES及计算机辅助PHES是目前广泛应用于MHE的筛查与诊断的方法(A1),应用年龄和教育程度校正的PHES可提高MHE诊断的准确性(B1)

推荐意见5MHE在肝硬化患者中常见,特别是Child-Pugh C级肝硬化及TIPS术后患者,可影响患者预后,需要重点筛查(A1);从事驾驶等安全性要求高的肝硬化患者,应该常规筛查MHE(B1)

推荐意见6血氨检测需注意质控,止血带压迫时间过长、采血后较长时间才检测、高温下运送,均可能引起血氨假性升高。应室温下采静脉血后立即送检,30min内完成测定,或离心后4℃冷藏,2h内完成检测(B1)

推荐意见7血氨升高不作为病情轻重、预后及HE分级的指标(C1)

五、HE的治疗

HE是终末期肝病患者主要死因之一,早期识别、及时治疗是改善HE预后的关键。HE的治疗依赖于其严重程度分层管理(图1)。治疗原则包括及时清除诱因、尽快将急性神经精神异常恢复到基线状态、一级预防及二级预防

(一)去除MHE/HE的诱因

临床上,90%以上MHE/HE存在诱发因素,去除MHE/HE的诱因是治疗的重要措施

对于肝硬化HE患者,感染是最常见的诱发因素,应积极寻找感染源,即使没有明显感染灶,但由于肠道细菌易位、内毒素水平等升高,存在潜在的炎症状态,而抗菌药物治疗可减少这种炎症状态。因此,应尽早开始经验性抗菌药物治疗

消化道出血也是HE的常见诱发因素,出血当天或其后几天,均易诱发HE;隐匿性消化道出血也可诱发HE。应尽快止血,并清除胃肠道内积血

过度利尿引起的容量不足性碱中毒和电解质紊乱会诱发HE此时应暂停利尿剂、补充液体及白蛋白;纠正电解质紊乱(低钾或高钾血症,低钠或高钠血症)低血容量性低钠血症(特别是血钠小于110mmol/L),应静脉补充生理盐水;而对于高血容量或等容量低钠血症患者,可使用选择性血管加压素2型受体(V2)拮抗剂对于3-4级HE患者,积极控制脑水肿,20%甘露醇(250-1000ml/d,分2-6次)或联合呋塞米(40-80mg/d)

(二)药物治疗

1. 降氨治疗高血氨是HE发生的重要因素之一,因此降低氨的生成和吸收非常重要。降低血氨的主要药物有以下几种。


(1)乳果糖是由半乳糖与果糖组成的二糖,在自然界中并不存在其不良反应少,对于有糖尿病或乳糖不耐受的患者也可以应用。乳果糖在结肠中被消化道菌群转化成低分子量有机酸,导致肠道内pH值下降;并通过保留水分,增加粪便体积,刺激结肠蠕动,保持大便通畅,缓解便秘,发挥导泻作用,同时恢复结肠的生理节律。在HE时,乳果糖促进肠道嗜酸菌(如乳酸杆菌)的生长,抑制蛋白分解菌,使氨转变为离子状态;乳果糖还减少肠道细菌易位,防治自发性细菌性腹膜炎。多项随机对照试验结果显示,乳果糖不仅可以改善MHE患者神经心理测验结果,提高生活质量,还可以阻止MHE进展,预防HE复发。常用剂量为每次口服15-30ml,2-3次/d(根据患者反应调整剂量),以每天2-3次软便为宜必要时可配合保留灌肠治疗对乳果糖不耐受的患者可应用乳糖醇或其他降血氨药物,乳糖醇和乳果糖在灌肠时疗效相似


(2)拉克替醇为肠道不吸收的双糖,能清洁、酸化肠道,减少氨的吸收,调节肠道微生态,有效降低内毒素。拉克替醇治疗HE的疗效与乳果糖相当,同时起效速度快,腹胀发生率低,甜度较低,糖尿病患者可正常应用。对行TIPS的肝硬化患者临床随机对照研究发现,拉克替醇组和乳果糖组在治疗期间HE的发生率及相关参数(精神状态、脑电图、扑翼样震颤、数字连接试验和血氨)改变差异无统计学意义,提示拉克替醇可有效长期预防TIPS后肝硬化患者HE的发作。推荐的初始剂量为0.6g/kg,分3次于餐时服用以每日排软便2次为标准来增减服用剂量

(3)L-鸟氨酸L-门冬氨酸(L-ornithine L-aspartate,LOLA)可作为替代治疗或用于常规治疗无反应的患者剂量为10-40g/d,静脉滴注,对OHE和MHE均有治疗作用,LOLA可单药或联合乳果糖,亦有口服制剂。LOLA通过促进肝脏鸟氨酸循环和谷氨酰胺合成减少氨的水平,可明显降低患者空腹血氨和餐后血氨,改善HE的分级及神经心理学测试结果,缩短住院时间,提高生活质量。


(4)α晶型利福昔明是利福霉素的合成衍生物,吸收率低。理论上讲,口服肠道不吸收抗菌药物,可以抑制肠道细菌过度繁殖,减少产氨细菌的数量,减少肠道NH3的产生与吸收,从而减轻HE症状,预防HE的发生,但对B型HE无明显效果。常用剂量:800-1200mg/d,分3-4次口服,疗程有待进一步研究

(5)其他抗菌药物:新霉素、甲硝唑、万古霉素、巴龙霉素等,过去曾采用上述药物治疗,因副作用及疗效不佳目前较少应用。

(6)微生态制剂包括益生菌、益生元和合生元等,可以促进对宿主有益的细菌菌株的生长,并抑制有害菌群如产脲酶菌的繁殖;改善肠上皮细胞的营养状态、降低肠黏膜通透性,减少细菌易位,减轻内毒素血症并改善高动力循环;还可减轻肝细胞的炎症和氧化应激,从而增加肝脏的氨清除。多项随机对照试验结果显示,益生菌和乳果糖在改善MHE试验的结果方面疗效相似。

(7)其他治疗药物①精氨酸:盐酸精氨酸,因含有盐酸,偏酸性,所以可用于治疗伴代谢性碱中毒的HE。在应用过程中应注意检测血气分析,警惕过量引起酸中毒。盐酸精氨酸在HE治疗中的效果有限,临床不常规应用。②谷氨酰胺:近年来认为,谷氨酸盐只能暂时降低血氨,不能透过血脑屏障,不能降低脑组织中的氨,且可诱发代谢性碱中毒,反而加重HE;另外,脑内过多的谷氨酰胺产生高渗效应,参与脑水肿的形成,不利于HE的恢复,目前临床上不常规应用③阿卡波糖:最初用于治疗糖尿病,在HE中的确切机制不明,可能与抑制小肠刷状缘的α葡萄糖苷酶有关。阿卡波糖300mg/d,可降低伴有2型糖尿病和1-2级HE患者的临床症状副作用有腹痛、胀气和腹泻④清除幽门螺杆菌(Hp):研究发现,HE和MHE与肝硬化无HE患者发生Hp感染率差异有统计学意义,Hp感染与肝硬化HE可能有关,根治Hp可有利于临床预防及治疗肝硬化HE。

2. 镇静药物的应用:HE与γ-氨基丁酸神经抑制受体和N-甲基-D-天门冬氨酸-谷氨酸兴奋性受体的上调有关,导致抑制性和兴奋性信号的失衡。理论上应用氟马西尼、溴隐亭、左旋多巴和乙酰胆碱酯酶(AChE)抑制剂均是可行的对于有苯二氮䓬类或阿片类药物诱因的HE昏迷患者,可试用氟马西尼或纳洛酮。溴隐亭、左旋多巴治疗HE有效的证据较少,还需进行仔细评估,一般不推荐使用。


(1)纳洛酮:血浆β内啡肽(β-EP)与HE的发生关系密切,一方面β-EP干扰脑细胞ATP的代谢过程,导致细胞膜稳定性下降及功能障碍,另一方面,β-EP与大脑内阿片受体结合,抑制大脑皮质血液循环,脑组织血供不足,进一步加重脑细胞功能障碍。Meta分析发现,LOLA联合纳洛酮治疗HE,治疗后血氨、总胆红素水平低于对照组,意识转清醒时间缩短,NCT、DST显著改善,无明显不良反应发生。有研究显示纳洛酮单用或与乳果糖等药物联合,具有促进患者清醒的作用,但这些研究样本量均较小,且设计上存在一定缺陷。


(2)丙泊酚:有研究比较了丙泊酚在40例有狂躁症的HE患者临床疗效及不良反应,与地西泮比较,丙泊酚更安全、更有效控制HE的狂躁症状与咪唑安定相比,丙泊酚组恢复时间更短,认知功能恢复更快


(3)苯二氮䓬类镇静药:由于肝硬化患者焦虑、抑郁、疼痛性疾病的发生率较高,扰乱睡眠-觉醒周期,因此这些患者常有镇静催眠或止痛药物使用史,这些药物可以诱发HE。氟马西尼是一种苯二氮䓬拮抗剂,一项随机双盲对照试验显示氟马西尼疗效优于安慰剂,且没有受试者死亡。对于严重精神异常,如躁狂、危及他人安全及不能配合医生诊疗者,向患者家属告知风险后,可使用苯二氮䓬类镇静药首先控制症状,药物应减量静脉缓慢注射。

3. 中医中药中医认为HE是由于肝肾亏虚、感受湿热疫毒之邪,加之内伤七情,或饮食不节、嗜酒无度等,导致热毒炽盛、热入心包、痰浊内盛、痰迷心窍而发病故急则治标,采用醒脑开窍法进行治疗,可选用安宫牛黄丸等中成药或汤剂辨证施治,予以开窍醒脑、化痰清热解毒。另外,针对HE的氨中毒学说和肠源性内毒素学说,中医的“通腑开窍”理论亦被广泛应用于HE的防治,其中最具代表性的是中药煎剂保留灌肠,如承气汤类、含大黄煎剂、生地黄制剂等。多个临床研究显示使用含大黄煎剂保留灌肠治疗HE均取得了良好效果,在通便、促进肠道毒性物质排出、降低血氨水平、缩短昏迷时间等方面均有一定作用。

病缓则治本,扶正化淤片(胶囊)、安络化纤丸和复方鳖甲软肝片等因其扶正补虚、活血化淤等功效,具有抗肝纤维化/肝硬化、改善肝功能、改善免疫功能、减轻肝脏血液循环障碍降低门静脉高压等作用,对于肝硬化HE的预防可能有一定价值

(三)营养支持治疗

传统观点对于HE患者采取的是严格的限蛋白质饮食。近年发现80.3%肝硬化患者普遍存在营养不良,且长时间过度限制蛋白质饮食可造成肌肉群减少,更容易出现HE。正确评估患者的营养状态,早期进行营养干预,可改善患者生存质量、降低并发症的发生率、延长患者生存时间


1. 能量摄入及模式:肝脏糖原的合成和储存减少,导致静息能量消耗增加,使机体产生类似于健康人体极度饥饿情况下发生的禁食反应。目前认为,每日理想的能量摄入为35-40kcal/kg(1kcal=4.184kJ)应鼓励患者少食多餐,每日均匀分配小餐,睡前加餐(至少包含复合碳水化合物50g),白天禁食时间不应超过3-6h。进食早餐可提高MHE患者的注意力及操作能力。


2. 蛋白质欧洲肠外营养学会指南推荐,每日蛋白质摄入量为1.2-1.5g/kg来维持氮平衡,肥胖或超重的肝硬化患者日常膳食蛋白摄入量维持在2g/kg,对于HE患者是安全的。因为植物蛋白含硫氨基酸的蛋氨酸和半胱氨酸少,不易诱发HE,含鸟氨酸和精氨酸较多,可通过尿素循环促进氨的清除。故复发性/持久性HE患者可以每日摄入30-40g植物蛋白HE患者蛋白质补充遵循以下原则:3-4级HE患者应禁止从肠道补充蛋白质;MHE、1-2级HE患者开始数日应限制蛋白质,控制在20g/d,随着症状的改善,每2-3天可增加10-20g蛋白;植物蛋白优于动物蛋白;静脉补充白蛋白安全;慢性HE患者,鼓励少食多餐,掺入蛋白宜个体化,逐渐增加蛋白总量


3. 支链氨基酸(缬氨酸、亮氨酸和异亮氨酸,BCAA)3-4级HE患者应补充富含BCAA的肠外营养制剂。尽管多项研究显示,BCAA不能降低HE患者病死率,但可耐受正常蛋白饮食或长期补充BCAA患者,可从营养状态改善中长期获益。另外,BCAA不仅支持大脑和肌肉合成谷氨酰胺,促进氨的解毒代谢,而且还可以减少过多的芳香族氨基酸进入大脑。


4. 其他微量营养素HE所致的精神症状可能与缺乏微量元素、水溶性维生素,特别是硫胺素有关,低锌可导致氨水平升高。对失代偿期肝硬化或有营养不良风险的应给予复合维生素或锌补充剂治疗。

(四)人工肝治疗

肝衰竭合并HE时,在内科治疗基础上,可针对HE采用一些可改善HE的人工肝模式,能在一定程度上清除部分炎症因子、内毒素、血氨、胆红素等。常用于改善HE的人工肝模式有血液灌流、血液滤过、血浆滤过透析、分子吸附再循环系统(MARS)、双重血浆分子吸附系统(DPMAS)或血浆置换联合血液灌流等。

(五)肝移植

对内科治疗效果不理想,反复发作的难治性HE伴有肝衰竭,是肝移植的指征

(六)HE护理

“三防三护”,“三防”指防走失、防伤人、防自残“三护”指床档、约束带(家属签知情同意后)、乒乓球手套。应密切观察HE患者性格和行为、意识和神志、神经精神症状及体征改变;观察患者饮食结构尤其是每日蛋白质摄入量并认真记录出入量,观察大小便颜色、性状、次数;观察生命体征、昏迷患者瞳孔大小变化、对光反射情况,痰液情况;观察静脉输液通路是否通畅、有无外渗、穿刺点及周围皮肤情况等。

推荐意见8积极寻找及去除HE诱因(如感染、消化道出血及电解质紊乱等)(A1)


推荐意见9乳果糖可有效改善HE/MHE肝硬化患者的生活质量及生存率。推荐剂量为15-30ml,2-3次/d,以每天2-3次软便为宜(A1)


推荐意见10拉克替醇能酸化肠道,调节肠道微生态,减少氨的吸收,有效降低内毒素,改善HE/MHE临床症状/指标。推荐初始剂量为0.6g/kg,分3次于餐时服用(B1)


推荐意见11门冬氨酸鸟氨酸可降低HE患者的血氨水平、缩短住院时间,对HE具有治疗作用(B1)


推荐意见12BCAA可作为替代治疗或长期营养干预治疗(B2)。利福昔明对C型HE有一定治疗作用,800-1200mg/d,口服,每日2-4次(B2)。不推荐利福昔明用于B型HE(A1)


推荐意见13对于严重精神异常,如躁狂、危及他人安全及不能配合医生诊疗者,向患者家属告知风险后,可使用苯二氮类镇静药或丙泊酚控制症状,药物应减量静脉缓慢注射(B1)


推荐意见14合并代谢性碱中毒的肝硬化HE患者可使用盐酸精氨酸、谷氨酰胺等药物治疗(C2)


推荐意见15合理饮食及营养补充(每日进食早餐,给予适量蛋白),有助于提高患者生活质量,避免MHE/HE复发(B1)


推荐意见16血液灌流、血液滤过及MARS等能降低血氨、炎症因子、胆红素等,可改善肝衰竭患者HE临床症状(B1)


推荐意见17难控制的反复发作HE,伴肝衰竭者,应优先考虑肝移植(B1)


推荐意见18中药对HE/MHE有一定的防治作用(B2)

六、预防

(一)一级预防

HE一级预防是指患者有发生HE的风险,但尚未发生HE,其目标是预防MHE/OHE发生、减少OHE相关住院、改善生活质量、提高生存率。对肝硬化、肝衰竭、TIPS术后患者,除了密切观察患者病情变化外,还应定期对患者进行神经生理学、神经心理学、影像学等MHE筛查,一旦诊断MHE,需要立即治疗,以免进展至OHE。

一级预防的重点是治疗肝脏原发疾病及营养干预。病因治疗可减轻肝脏炎症损伤及肝纤维化,降低门静脉压力,阻止或逆转肝硬化的进展,对预防和控制HE及其他并发症的发生有重要意义。积极预防及治疗感染、消化道出血、电解质紊乱、酸碱平衡失调、便秘等HE的诱发因素,避免大量放腹水或利尿,少食多餐,避免摄入过量高蛋白饮食。

(二)二级预防

在第一次OHE发作后,患者反复发生HE的风险高,为了改善患者生活质量、提高生存率,推荐二级预防二级预防的重点是对患者及其家属健康教育、控制血氨升高及调节肠道微生态。加强对患者及家属健康教育,告知其HE特别是MHE的潜在危害,并使其了解HE的诱因。患者应在医生指导下根据肝功能损伤的情况,合理调整饮食结构,HE发作期间避免一次性摄入大量高蛋白质饮食。乳果糖、拉克替醇等可作为预防用药。逐步引导患者自我健康管理,并指导家属注意观察患者的行为、性格变化,考察患者有无注意力、记忆力、定向力的减退,尽可能做到HE的早发现、早诊断、早治疗。

推荐意见19如MHE或OHE发生风险高,需进行一级预防(B1)。针对病因及营养干预是MHE/OHE一级预防的重点(C1)


推荐意见20OHE控制后,需进行二级预防(A1),乳果糖、拉克替醇等可作为一线药物(A1)


推荐意见21二级预防重点是对患者及家属进行相关健康教育,加强适当营养支持,可明显减少OHE反复发作(B1)睡眠障碍及注意力下降是OHE最早表现,指导家属密切观察(C1)

七、需解决的问题

1. 神经影像组学生物标志物及fMRI APP在HE诊断中的研究与应用。


2. MHE早期诊断血清生物标志物、新神经心理学测试方法的研究与应用。


3. HE新的治疗方法的研究:包括粪便移植预防治疗HE、干细胞治疗HE的研究、HE新治疗靶点的研究。


附件1:格拉斯哥(Glasgow)昏迷量表

附件2:肝性脑病心理学测试评分(PHES
1. 数字连接试验(number connection testNCT
:分为AB 两型,见附图1

NCT-A:将1-25的数字随机分布在纸上,要求受试者用笔将1-25按顺序连接起来。异常值(x+2s年龄<35岁,用时>34.3s35-44岁,用时>45.7s45-54岁,用时>52.8s55-64岁,用时>61.9s


NCT-B:将113A L1-A2-B……对等顺序连接, 如在连接过程中出现错误, 要立即纠正并从纠正处继续下去。记录所需的时间, 包括纠正错误所花的时间。


改良版NCT-B:很多国内的研究应用的是改良版NCT-B,即用中文数字“一-十二”取代字母“A-L”,使之适合我国国情。故经过改良的 NCT-B 113和一至十二按1-一、2-二对等顺序连接。在受试者明确理解后,开始计时并要求受试者尽快、正确地去做,主试者需要密切注意,一旦发现错误要立即指出、纠正,并从发生错误处继续做下去,记分是以秒为单位的完成时间(包括纠正错误的时间)。


2. 数字符号试验(digit-symbol test,DST):见附图2。按照韦氏成人智力量表(WAIS-RC)进行,1到9数字规定了相应的九种简单符号,把符号填写在相应的数字下面,受试者在测定90s内按顺序依次写出的与数字相应的符号数。先让受试者熟悉数字和符号并在样本上试做,待明确后,才开始计算在90s内填充正确的个数,每一正确填充记1分,倒转符号记0.5分,错误为0分。主要测试知觉运动速度、视扫描、视觉运动综合能力。计算90s内的总得分。异常值(x-2s):年龄<35岁,得分<40.5分;35-44岁,得分<35分;45-54岁,得分<28.5分;55-64岁,得分<26分。

3. 轨迹描绘试验(line-tracingtest,LTT):见附图3。纸上有一连续的宽条纹,走行有直行、转弯和曲线,用铅笔沿事先画好的线条在两条线中间由下往上画线,不要越过或接触宽条文的轮廓,描绘中不能移纸、也不能将笔离开纸面。尽可能减少错误,从开始描绘计算总共花费的时间,同时计算错误的积分(与界限连接但未越过为1,越过但未到纸边为2,越过纸边为3,按错误的类型及次数累计)。主要测量一般的知觉辨别能力。最后总得分=所用时间×(1+错误次数/100)。

4. 系列打点试验(serial dotting test,SDT):见附图4。受试者尽快在10行圆圈中打点,尽可能打在中心,先练习两行,然后开始,并计算所花费的时间。记分是以秒为单位的完成时间(包括错误改正)。主要测量灵活性和知觉辨别能力。

附件3:手机版Stroop测试方法

1. 从Apple App商店下载APP

2. 测试分2个部分:off阶段和on阶段。开始前均进行2次模拟训练。(1)off阶段测试:1个中性刺激符号(#)每次以红、绿或者蓝中任一种颜色出现,尽快做出反应。按屏幕下方对应的颜色按键;屏幕下方颜色按键也是随机排列分布。每轮要选择10次,所需时间及完成测试的表现会记录下来。一旦犯错,如按错颜色,本轮结束,自动停止,开始新的一轮;需要正确完成5轮,同时也记录下完成时所犯的错误次数。(2)on阶段测试:10个刺激中9个是不一致的,这部分需要正常按对单词字体的颜色,而单词字体与单词含义不一致;例如,红色可能以蓝色出现,正确的按键是蓝色,而非红色。正式开始后需正确完成5轮。

3. 结束后测试软件会自动记录所有数据:(1)总off阶段时间:完成5轮所需的时间;(2)正确完成off阶段部分5轮所需要的次数;(3)总on阶段时间:完成5轮所需的时间;(4)正确完成on阶段部分5轮所需的次数;(5)总on阶段时间+总off阶段时间。


指南/共识制定专家委员会成员

(按姓氏拼音顺序排列)

安纪红(内蒙古自治区医院感染科);蔡大川(重庆医科大学附属第二医院感染科);陈国凤(解放军第三〇二医院肝纤维化诊疗中心);陈红松(北京大学人民医院肝病研究所);陈京龙(首都医科大学附属北京地坛医院肝病中心);陈煜(首都医科大学附属北京佑安医院人工肝中心);成军(首都医科大学附属北京地坛医院肝病中心);丁惠国(首都医科大学附属北京佑安医院肝病消化中心);窦晓光(中国医科大学附属盛京医院感染科);段钟平(首都医科大学附属北京佑安医院人工肝中心);冯志杰(河北医科大学第二医院消化内科);高慧(北京大学第一医院感染科);高沿航(吉林大学第一医院肝胆胰内科);耿嘉蔚(云南省第一人民医院消化内科);郭会敏(首都医科大学附属北京佑安医院人工肝中心);郭武华(福建医科大学孟超肝胆医院介入科);韩涛(天津市第三中心医院肝内科);韩英(空军军医大学西京医院消化科);黄缘(清华大学附属北京清华长庚医院肝胆胰内科);贾继东(首都医科大学附属北京友谊医院肝病中心);江建宁(广西医科大学第一附属医院感染科);江应安(湖北省人民医院感染科);孔媛媛(首都医科大学附属北京友谊医院医学统计室);李沧友(河北省沧州市传染病医院感染科);李广明(郑州市第六人民医院肿瘤诊疗中心);李杰(北京大学医学部病原生物学系);李树臣(哈尔滨医科大学附属第二医院感染内科);李太生(中国医学科学院 北京协和医学院 北京协和医院感染内科);李文刚(解放军第三〇二医院肿瘤放射治疗中心肝脏肿瘤科);李玉芳(宁夏医科大学总医院感染科);令狐恩强(解放军总医院消化科);刘景丰(福建医科大学孟超肝胆医院肝胆外科);刘晓清(中国医学科学院 北京协和医学院 北京协和医院感染内科);刘迎娣(解放军总医院消化内科);刘玉兰(北京大学人民医院消化内科);陆伦根(上海交通大学附属第一人民医院消化科);罗新华(贵州省人民医院感染科);马安林(中日友好医院感染疾病科);马雄(上海交通大学附属仁济医院消化科);毛青(陆军军医大学附属第一医院感染科);茅益民(上海交通大学附属仁济医院消化科);南月敏(河北医科大学第三医院中西医结合肝病科);聂玉强(广州市第一人民医院消化科);牛俊奇(吉林大学第一医院感染科);任红(重庆医科大学附属第二医院感染科);任万华(山东省立医院感染科);尚佳(河南省人民医院感染科);王磊(山东大学第二医院感染科);王宇明(陆军军医大学西南医院感染科);汪晓军(首都医科大学附属北京佑安医院中西医结合科);魏来(北京大学人民医院肝病研究所);吴静(首都医科大学附属北京世纪坛医院消化科);谢渭芬(海军军医大学长征医院消化内科);谢雯(首都医科大学附属北京地坛医院肝病中心);辛绍杰(解放军第三〇二医院肝衰竭诊疗与研究中心);邢卉春(首都医科大学附属北京地坛医院肝病中心);许建明(安徽医科大学第一附属医院消化科);胥婕(北京大学第三医院感染科);徐京杭(北京大学第一医院感染科);徐小元(北京大学第一医院感染疾病科);徐有青(首都医科大学附属北京天坛医院消化科);阎明(山东大学齐鲁医院消化科);杨东亮(华中科技大学同济医学院附属协和医院感染科);杨积明(天津市传染病医院感染科);杨晋辉(昆明医科大学第二附属医院消化内科);杨永峰(南京市第二医院肝病科);杨永平(解放军第三〇二医院感染疾病诊疗与研究中心);尤红(首都医科大学附属北京友谊医院肝病中心);于岩岩(北京大学第一医院感染疾病科);翟所迪(北京大学第三医院药剂科);张春清(山东省立医院消化科);张大志(重庆医科大学附属第二医院感染病科);张岭漪(兰州大学第二医院肝病科);张伦理(南昌大学附属第一医院感染科);张文宏(复旦大学附属华山医院感染科);赵景民(解放军第三〇二医院病理科);赵平(解放军第三〇二医院国际肝病科);赵守松(蚌埠医学院附属医院感染科);朱萱(南昌大学附属第一医院消化科);庄辉(北京大学医学部病原生物学系);左维泽(石河子大学医学院第一附属医院传染科)(通信征求意见专家名单略,在此表示衷心感谢)


中华内科杂志  2018年10月第57卷第10期

作者:中华医学会肝病学分会徐小元 丁惠国 李文刚 贾继东 魏来 段钟平 刘玉兰 令狐恩强 庄辉  执笔


分享 :