华法林抗凝治疗的中国专家共识

血栓栓塞性疾病的长期抗凝治疗一直是临床中的重要问题。尽管新型抗凝药物研发取得了重要的进展,并已经或即将上市,但是华法林作为最古老的口服抗凝药物仍然是需要长期抗凝治疗患者的最常用药物,包括静脉血栓栓塞性疾病(VTE)的一级和二级预防、心房颤动(房颤)血栓栓塞的预防、瓣膜病、人工瓣膜置换术和心腔内血栓形成等。华法林在上述领域积累了大量的临床证据,目前全球有数百万患者在使用华法林。非瓣膜病房颤研究荟萃分析显示,华法林可使卒中的相对危险度降低64%,全因死亡率显著降低26%。但是,华法林在中国的使用率非常低,在房颤患者中不超过10%。导致华法林在临床中治疗率较低的原因包括:治疗窗窄、剂量变异性大、与其他药物及食物相互作用、需要实验室监测等。但是,更重要的原因是临床医生往往高估了华法林的出血危险,而对华法林抗凝作用的重要性认识不足。由于特殊的药理特性使得华法林的使用具有很多特殊性。国内临床医生对于如何应用华法林存在很多顾虑和误区,例如,如何选择适应证、平衡获益和风险、剂量的选择与调整、国际标准化比值(INR)异常升高的处理、如何处理与抗血小板药联合使用以及围手术期的处理等实际问题。为此,中华医学会心血管病学分会与中国老年学学会心脑血管病专业委员会组织制订了本共识,以推广和规范华法林的使用,降低血栓栓塞性疾病的致死率和致残率。

一、华法林的药理作用机制

凝血因子II、VII、IX、X需经过γ-羧化后才能具有生物活性,而这一过程需要维生素K参与华法林是一种双香豆素衍生物,通过抑制维生素K及其2,3-环氧化物(维生素K环氧化物)的相互转化而发挥抗凝作用(图1)。羧基化能够促进凝血因子结合到磷脂表面,进而加速血液凝固;而华法林抑制羧基化过程。此外,华法林还因可抑制抗凝蛋白调节素C和S的羧化作用而具促凝血作用。华法林的抗凝作用能被维生素K1拮抗香豆素类药物还可以干扰在骨组织中合成的谷氨酸残基的羧化作用,孕妇服用华法林可能导致胎儿骨质异常

二、华法林的药物动力学及药代学

华法林是两种不同活性的消旋异构体R和S型异构体的混合物(图1)。华法林经胃肠道迅速吸收,生物利用度高,口服90min后血药浓度达峰值,半衰期36-42h,在血液循环中与血浆蛋白(主要是白蛋白)结合,在肝脏中两种异构体通过不同途径代谢。华法林的量效关系受遗传和环境因素影响。

1. 遗传因素:达到同一INR水平,白种人和中国人对华法林的耐受剂量明显不同,主要遗传因素包括:(1)华法林相关的药物基因多态性。国内外均有大量研究发现,编码细胞色素P4502C9(CYP2C9)和维生素K氧化还原酶C1(VKORC1)某些位点的多态性可导致对华法林的需求量减少,还可能与副作用增加有关。(2)华法林的先天性抵抗,先天性华法林抵抗的病人需要高出平均5-20倍的剂量才能达到抗凝疗效,可能与华法林和肝脏受体的亲和力不同有关。(3)凝血因子的基因突变。

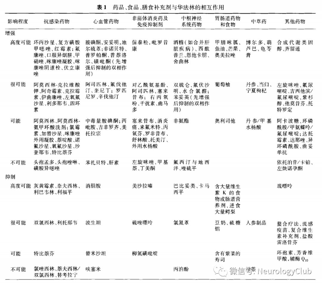
2. 环境因素:药物、饮食、各种疾病状态均可改变华法林的药代动力学。因此,服用华法林的患者在加用或停用任何药物包括中药时应加强监测INRS-华法林异构体比R-华法林异构体的抗凝效率高5倍,因此干扰S-华法林异构体代谢的因素更为重要。保泰松、磺吡酮、甲硝唑及磺胺甲氧嘧啶抑制S-华法林异构体代谢,均可明显增强华法林对凝血酶原时间(PT)的作用。而西咪替丁和奥美拉唑抑制R-华法林异构体的清除,仅轻度增强华法林对门的作用。胺碘酮是R和S两种华法林异构体代谢清除的强抑制剂,可以增强华法林的抗凝作用。增强肝脏对华法林清除的药物有巴比妥、利福平、卡马西平,可抑制其抗凝作用。长期饮酒可增加华法林清除,但是饮用大量葡萄酒却几乎对患者的PT不产生影响。与华法林相互作用的常见药物和食物见表1。饮食中摄入的维生素K是长期服用华法林患者的主要影响因素之一,应建议患者保持较为稳定的维生素K摄入,发生明显变化时应该加强监测

服用华法林的患者,应避免与非甾体消炎药同时服用,包括环氧合酶-2选择性非甾体消炎药和某些抗生素避免与抗血小板药物同时服用,除非获益大于出血危险,如急性冠状动脉综合征(ACS)患者或近期置入支架的患者

可以影响华法林作用的疾病包括:长期腹泻或呕吐、乏氧状态、化疗、发热和甲状腺功能亢进等;最重要的是肝功能异常,慢性肾功能不全时华法林的剂量需求也会降低

三、华法林的剂量和监测

华法林的有效性和安全性同其抗凝效应密切相关,而剂量一效应关系在不同个体有很大差异,因此必须密切监测防止过量或剂量不足。PT反映凝血酶原、因子VII、因子X的抑制程度。在华法林治疗最初几天内,即主要反映半衰期为6h的凝血因子VII的减少。随后,PT主要反映凝血因子X和因子II的减少。华法林抗凝强度的评价采用INR,INR是不同实验室测定的PT经过实验室敏感指数(Local ISI)校正后计算得到的。因此,不同实验室测定的INR具有可比性。

1. 抗凝强度华法林最佳的抗凝强度为INR 2.0-3.0,此时出血和血栓栓塞的危险均最低。不建议低强度INR<2.0的抗凝治疗。在VTE和房颤患者进行的低强度抗凝与标准强度抗凝比较的临床随机对照研究很少。大规模的病例对照研究提示INR<2.0时房颤并发卒中的危险明显增加。本共识中除特殊说明,华法林的强度均为INR目标范围2.0-3.0

2. 初始剂量:随华法林剂量不同口服2-7d后出现抗凝作用。美国胸科医师学会抗栓治疗与血栓预防指南第9版(ACCP9)建议,对于较为健康的门诊患者,华法林初始剂量10mg,2d后根据INR调整剂量,主要来源于VTE的治疗研究。与西方人比较,亚洲人华法林肝脏代谢酶存在较大差异,中国人的平均华法林剂量低于西方人中国人房颤的抗栓研究中华法林的维持剂量大约为3mg

·为了减少过度抗凝的情况,通常不建议给予负荷剂量。治疗不紧急(如慢性房颤)而在门诊用药时,由于院外监测不方便,为保证安全性,也不建议给负荷剂量。

·建议中国人的初始剂量为1-3mg(国内华法林主要的剂型为2.5mg和3mg),可在2-4周达到目标范围

·某些患者如老年、肝功能受损、充血性心力衰竭和出血高风险患者,初始剂量可适当降低

·如果需要快速抗凝,如VTE急性期治疗,给予普通肝素或低分子肝素与华法林重叠应用5d以上,即在给予肝素的第1天或第2天即给予华法林,并调整剂量,当INR达到目标范围并持续2d以上时,停用普通肝素或低分子肝素

国内外已经将华法林剂量有关的基因多态性检测商品化,主要是CYP2C9和VKORC1。美国FDA也于2008年对华法林的说明书进行了更新,建议可通过基因多态性检测来帮助进行初始剂量的选择。基因多态性只能解释30%-60%的华法林个体差异。还需综合考虑患者的体表面积、肝肾功能及合并用药等因素来选择合适的剂量。目前,国外指南还不推荐对所有服用华法林的患者常规进行基因检测来决定剂量。如有条件,基因型测定将有助于华法利剂量的调整。

3. 剂量调整:治疗过程中剂量调整应谨慎,频繁调整剂量会使INR波动。

·如果INR连续测得结果位于目标范围之外再开始调整剂量,一次升高或降低可以不急于改变剂量而应寻找原因。

·华法林剂量调整幅度较小时,可以采用计算每周剂量,比调整每日剂量更为精确。

·INR如超过目标范围,可升高或降低原剂量的5%-20%,调整剂量后注意加强监测

·如INR一直稳定,偶尔波动且幅度不超过INR目标范围上下0.5,可不必调整剂量,酌情复查INR(可数天或1-2周)

4. 监测频率:治疗监测的频率应该根据患者的出血风险和医疗条件。

·住院患者口服华法林2-3d后开始每日或隔日监测INR,直到INR达到治疗目标并维持至少2d。此后,根据INR结果的稳定性数天至1周监测1次,根据情况可延长,出院后可每4周监测1次

·门诊患者剂量稳定前应数天至每周监测1次,当INR稳定后,可以每4周监测1次。如果需调整剂量,应重复前面所述的监测频率直到INR再次稳定。

由于老年患者华法林清除减少,合并其他疾病或合并用药较多,应加强监测。长期服用华法林患者INR的监测频率受患者依从性、合并疾病、合并用药药物、饮食调整等因素影响。服用华法林INR稳定的患者最长可以3个月监测1次INR

5. INR异常和(或)出血时的处理INR升高超过治疗范围,根据升高程度及患者出血危险采取不同的方法(表2)。服用华法林出现轻微出血而INR在目标范围内时,不必立即停药或减量,应寻找原因并加强监测患者若出现与华法林相关的严重出血,首先应该立即停药,输凝血酶原复合物迅速逆转抗凝,还需要静脉注射维生素K1 5-10mg

当患者发生出血并发症,但同时又需要抗凝治疗来预防栓塞(如机械性心脏瓣膜或有房颤及其他危险因素的患者)时,长期治疗非常困难。可以考虑以下两种方法:(1)找出并治疗出血的原因;(2)是否可以降低抗凝强度如果能够找到可逆性的出血原因,可采取多种方法来治疗导致出血的病因(如积极的抗溃疡治疗),或者在合适的患者改用抗血小板药物

6. 不良反应

(1)出血:抗凝治疗可增加患者出血性并发症风险,因此在治疗前以及治疗过程中应注意对患者出血风险进行评估,并确定相应的治疗方案。华法林导致出血事件的发生率因不同治疗人群而异。例如,在非瓣膜病房颤患者的前瞻性临床研究中,华法林目标为INR 2-3时严重出血的发生率为每年1.4%-3.4%,颅内出血的发生率为0.4%-0.8%。出血可以表现为轻微出血和严重出血,轻微出血包括鼻出血、牙龈出血、皮肤黏膜淤斑、月经过多等;严重出血可表现为肉眼血尿、消化道出血,最严重的可发生颅内出血。房颤中抗凝和危险因素(ATRIA)注册研究中,房颤患者服用华法林颅内出血的年发生率为0.58%,未抗凝治疗的患者为0.32%。

服用华法林患者的出血风险与抗凝强度有关,还与患者是否为初始用药还是长期抗凝以及是否监测凝血有关。此外,与患者相关的最重要的出血危险因素为出血病史、年龄、肿瘤、肝脏和肾脏功能不全、卒中、酗酒、合并用药尤其是抗血小板药物。目前有多种评估方法应用于临床,其中HAS-BLED评分系统被推荐用于房颤患者评分为0-2分者属于出血低风险患者,评分≥3分时提示患者出血风险增高

值得注意的是,出血风险增高者发生血栓栓塞事件的风险往往也增高,这些患者接受抗凝治疗的获益可能更大。因此,只要患者具备抗凝治疗适应证仍应进行抗凝药物治疗,而不应将出血危险因素视为抗凝治疗禁忌证。对于此类患者应注意筛查并纠正增加出血风险的可逆性因素,并需加强监测。服用华法林的患者,应该定期综合评估血栓栓塞的风险和出血风险。

(2)非出血不良反应:除了出血外,华法林还有罕见的不良反应:急性血栓形成,可表现为皮肤坏死和肢体坏疽。通常在用药的第3-8天出现,可能与蛋白C和蛋白S缺乏有关此外华法林还能干扰骨蛋白的合成,导致骨质疏松和血管钙化

四、抗凝治疗的管理

虽然华法林有很多局限性,剂量调整和监测都比较繁琐,但通过专业门诊对病人随访和教育并进行系统化管理,能够明显增强患者的依从性和用药的安全性。因此,建议在有条件的医院建立专业门诊,加强对长期服用抗凝治疗患者的抗凝管理。按要求监测INR是保障患者安全有效抗凝治疗的重要措施。目前我国患者的INR检测主要在医院中心实验室完成,因流程较为复杂、等候时间较长、需使用静脉血标本,在一定程度上影响了患者的依从性。我国已开始引进INR即时检测技术(point-of-care test,POCT),只需一滴指血,可即时报告检测结果,大大简化了抗凝治疗的检测流程,为INR的门诊、急诊快速检测以及患者家庭监测提供了便利。临床研究显示,与每月进行1次中心实验室的检测相比,服用华法林的患者应用POCT进行家庭自我监测至少同样安全、有效。应该对患者进行系统的管理,将患者教育、系统INR监测、随访和与患者良好的沟通融合起来。

五、华法林的临床应用

1. 预防和治疗VTE深静脉血栓形成和肺血栓栓塞症一般均采用起效快、半衰期短的静脉或皮下注射抗凝药物,便于围术期应用,但有些情况需要长期预防性治疗时可以考虑用华法林与肝素或低分子肝素重叠后长期替代。例如,骨科关节置换术后患者需延长预防,脊髓损伤后康复阶段的患者,长期使用口服华法林抗凝应该至少延长到损伤1周后。

深静脉血栓形成和肺栓塞患者急性期治疗应采用静脉抗凝药物,包括普通肝素、低分子肝素或璜达肝癸钠,并于第2天开始给予华法林重叠使用,直至INR达到目标值并稳定2d以上。长期治疗的时间取决于出血危险和VTE复发的风险。

通常VTE患者急性期后华法林抗凝至少要3个月,如果VTE的原因不清楚或者危险因素不能消除,则应该考虑长期抗凝治疗。所有长期抗凝治疗的患者都应该定期(每年)再评估血栓和出血危险。

·如果VTE的发生为外科手术或一过性因素所致,推荐抗凝3个月

·首次发生的VTE,如果出血危险高,也建议抗凝治疗3个月

·复发的VTE,出血危险高的患者,应该抗凝治疗3个月;出血危险不高,应该长期抗凝

·首次发生的、没有原因的VTE,出血危险不高,应长期抗凝

·VTE合并活动性肿瘤的患者,出血危险不高,应长期抗凝

·有血栓形成倾向和复发的患者抗凝治疗时间也应该延长,例如原发的近端静脉血栓形成、恶性肿瘤合并血栓或具有易栓倾向的患者(如因子V Leiden基因型为纯合子)、抗磷脂抗体综合征、抗凝血酶3及蛋白C或蛋白S缺乏

·所有慢性血栓栓塞性肺动脉高压(CTPH)患者,应华法林终生治疗

2. 心脏瓣膜病:心脏瓣膜病合并下列情况时应给予华法林抗凝:

·风湿性二尖瓣病合并窦性心律的患者,如左心房大于55mm或已经发现左心房血栓的患者

·风湿性二尖瓣病合并房颤的患者或发生过栓塞的患者

·原因不明的卒中合并卵圆口未闭或房间隔膜部瘤,如服用阿司匹林卒中复发的患者

·植入人工生物瓣膜的患者,二尖瓣置换术后建议服用华法林3个月

·植入人工机械瓣膜的患者,根据不同类型的人工瓣膜以及伴随血栓栓塞的危险来进行抗凝主动脉瓣置换术后INR目标为2.0-3.0,而二尖瓣置换术后建议INR目标为2.5-3.5,植入两个瓣膜的患者,建议INR目标为2.5-3.5

·植入人工瓣膜发生感染性心内膜炎的患者,应该首先停用华法林,随后评估患者是否需要进行外科手术干预以及是否有中枢神经系统受累的症状,确认患者病情稳定、无禁忌证和神经系统并发症后,可以重新开始华法林治疗


3. 非瓣膜性房颤合理的抗凝治疗是预防房颤患者血栓栓塞事件的有效措施,但与此同时亦将增加出血性并发症的风险。因此,在确定患者是否适于进行抗凝治疗前应评估其获益风险比,当预防血栓栓塞事件的获益超过出血性并发症的风险时方可启动抗凝治疗


非瓣膜性房颤患者发生缺血性卒中的风险与其基线特征密切相关,根据基线特征对患者进行危险分层是制定正确的抗凝治疗策略的基础。目前CHADS2评分系统是临床应用最为广泛的评估工具随着CHADS2评分的增高,非瓣膜病房颤患者未来发生缺血性卒中的风险逐渐增高若无禁忌证,所有CHADS2评分≥2分的房颤患者均应进行长期口服华法林若非瓣膜病房颤患者CHADS2评分为1分,目前也倾向于给予华法林,优于阿司匹林

4. 心腔内血栓形成:前壁心肌梗死合并左心室血栓形成患者的抗栓治疗并没有直接的临床研究证据,基于观察性研究和华法林联合阿司匹林的临床证据推荐华法林联合抗血小板药物,但是联合治疗时间应该尽量短,即裸金属支架后1个月,药物涂层支架3-6个月

前壁心肌梗死伴左室血栓或左室血栓高危(左室射血分数<40%,心尖前壁运动异常)的患者

·未置入支架前3个月应用华法林联合低剂量阿司匹林75-100mg/d此后停用华法林,双联抗血小板治疗至12个月

·置入裸金属支架推荐三联治疗(华法林、低剂量阿司匹林、氯吡格雷75mg/d)1个月第2-3个月,应用华法林加一种抗血小板治疗,此后停止华法林治疗,继续应用二联抗血小板治疗12个月

·置入药物洗脱支架(DES)建议三联治疗(华法林、低剂量阿司匹林、氯吡格雷75mg/d)3-6个月,此后停用华法林,继续应用双联抗血小板治疗至12个月

六、特殊情况下的治疗

1. 外科围手术期的处理:临床经常会遇到长期服用华法林的患者需要进行有创检查或者外科手术。此时,患者继续或中断抗凝治疗都有危险,应综合评估患者的血栓和出血危险。完全停止抗凝治疗将使血栓形成的风险增加。正在接受华法林治疗的患者在外科手术前需暂时停药,并应用肝素进行桥接桥接治疗是指在停用华法林期间短期应用普通肝素或低分子肝素替代的抗凝治疗方法

若非急诊手术,多数患者一般术前5d停用华法林,根据血栓栓塞的危险程度可采取以下几种方法

·血栓栓塞风险较低的患者,可不采用桥接,停药后术前INR可恢复到接近正常范围(INR<1.5)

·中度血栓栓塞风险的患者,术前应用低剂量普通肝素5000U皮下注射或预防剂量的低分子肝素皮下注射,术后再开始低剂量普通肝素(或低分子肝素)与华法林重叠

·具有高度血栓栓塞风险的患者,当INR下降时(术前2d),开始全剂量普通肝素或低分子肝素治疗术前持续静脉内应用普通肝素,至术前6h停药,或皮下注射普通肝素或低分子肝素,术前24h停用

·进行牙科操作的患者,可以用氨甲环酸,氨基乙酸漱口,不需要停用抗凝药物或术前2-3d停华法林

·若INR>1.5但患者需要及早手术,可予患者口服小剂量(1-2mg)维生素K,使INR尽快恢复正常

术后,根据手术出血的情况,在术后12-24h重新开始肝素抗凝治疗,出血风险高的手术,可延迟到术后48-72h再重新开始抗凝治疗,并重新开始华法林治疗

2. 稳定性冠心病口服华法林的患者合并稳定性心绞痛、颈动脉粥样硬化性疾病或外周动脉疾病时,单独应用华法林进行二级预防至少与阿司匹林等效,因此建议此类患者仅应用华法林治疗

3. ACS或冠状动脉支架植入术后具有华法林适应证的患者发生ACS或接受经皮冠状动脉介入治疗(PCI)术后,常常需要三联抗栓治疗,即华法林联合氯吡格雷及阿司匹林。现有证据提示,与仅应用双联抗血小板药物治疗者相比,短期(如4周)加用华法林并不会显著增加出血事件风险,具有可接受的获益/风险比,但长期应用三联抗栓药物的安全性尚有待论证。一项小规模研究提示,华法林联合氯吡格雷优于三联治疗,但还需更大规模研究证实。对所有患者首先进行出血危险的评估,并尽量选择裸金属支架。当华法林与氯吡格雷和(或)阿司匹林联合应用时应加强凝血功能监测,并将INR调控在2.0-2.5之间


·择期PCI术后的患者,置入金属裸支架的房颤患者可短期(4周)进行三联抗栓治疗,置入药物洗脱支架后需要进行更长时间的三联抗栓治疗(西罗莫司、依维莫司和他克莫司洗脱支架应治疗≥3个月,紫杉醇洗脱支架应治疗至少6个月)

·ACS患者若无禁忌证,应用三联抗栓治疗(华法林、阿司匹林和氯吡格雷)。若患者出血风险高且置入裸金属支架,三联抗栓治疗4周;若患者出血风险较低而血栓栓塞风险较高,三联抗栓治疗6个月

此后,应用华法林与氯吡格雷(75mg,1次/d)或阿司匹林(75-100mg,1次/d)治疗至1年,必要时可联用质子泵抑制剂或H2受体拮抗剂1年后若患者冠心病病情稳定,单独使用华法林抗凝治疗

4. 妊娠期间抗凝华法林能通过胎盘并造成流产、胚胎出血和胚胎畸形,在妊娠最初3个月华法林相对禁忌。而肝素不通过胎盘,是妊娠期较好的选择,但是费用较高。妊娠期间有几种治疗选择:

·妊娠全程应用普通肝素或低分子肝素

·妊娠全程应用华法林,分娩时应用普通肝素或低分子肝素

·妊娠前期应用肝素,而中后期应用华法林,直至分娩前再转换为普通肝素和低分子肝素

·分娩前12h停用肝素和低分子肝素,分娩后与华法林重叠使用4-5d,华法林对哺乳婴儿没有抗凝作用

但是,瓣膜病房颤的妊娠患者血栓栓塞风险很高,可在最初3个月和后3个月分别给予肝素抗凝,中间3个月可给予华法林,此时INR应该控制在2.0-2.5,以减少对胚胎的影响而对于植入人工机械瓣膜的患者,最佳的策略是给予华法林并严密监测INR,因为普通肝素和低分子肝素的疗效均不确切欧洲指南认为,妊娠期间华法林的剂量如果不超过5mg/d,发生胚胎病的风险很低,可以应用华法林直至孕36周。ACCP9建议只有妊娠患者的血栓风险极高时全程给予华法林抗凝,如二尖瓣置换术或有栓塞病史的患者。如果患者的华法林用量较大,也可考虑在孕第6-12周时给予普通肝素或低分子肝素。此期间应用华法林应该每周监测。妊娠期间VTE的预防和治疗应该给予低分子肝素,但是分娩后可以给予华法林


5. 癌症患者癌症患者发生VTE的危险比非肿瘤患者增加6倍,一旦发生VTE后癌症患者的生存率明显降低癌症患者发生VTE的危险因素包括:静脉血栓病史、不活动、激素治疗、血管生长抑制剂治疗等。住院的癌症患者,根据疾病和手术的危险来决策是否需要预防性的抗凝治疗,一般给予低分子肝素或普通肝素。

非住院的癌症患者,如果没有VTE的危险因素,无需常规给予预防性的抗凝治疗包括华法林。实体肿瘤伴有VTE危险因素且出血危险不高的患者建议给予预防剂量的低分子肝素或普通肝素中心静脉置管的患者也不建议常规给予抗凝癌症患者发生VTE后,首选低分子肝素治疗,如不能使用低分子肝素,可给予华法林治疗治疗时间至少3个月,如果出血危险不高,应该更长期治疗

6. 出血性卒中后的治疗:对于有颅内出血病史的患者,如果有口服华法林的适应证,是否能够安全治疗是临床中难以决策的问题。参考国外指南如下建议:

·如果患者有原发性颅内出血病史通常不建议长期应用抗栓治疗来预防缺血性卒中

·某些患者如果颅内出血危险较低(如深部出血)而血栓的危险极高,如机械瓣植入术后或房颤CHADS2评分大于4分的患者,仍然可考虑抗凝治疗。此时,应该严密监测,尽量降低出血风险。

原发性颅内出血主要指高血压脑出血和脑血管淀粉样变性导致的出血,也包括服用抗血小板药物和服用治疗强度范围内的抗凝药物时发生的出血不包括那些存在颅内血管畸形或肿瘤的患者,也不包括抗凝治疗过量导致出血的患者


7. 冠状动脉介入和器具植入术的围术期在接受PCI治疗的患者中,有5%-10%长期服用华法林。目前,国外指南对于长期服用华法林患者在介入操作术和起搏器植入术围术期建议与外科手术相似:术前5d停药,随后根据患者血栓的风险采取相应的“桥接”治疗。欧洲调查显示,不同地域和不同医院采取的围术期处理策略差异很大,约60%的医生采取桥接治疗。近年来研究发现,不停用治疗强度的华法林,而直接进行冠状动脉造影或PCI是安全的,但是缺乏大规模的RCT研究。此时,选择桡动脉途径可进一步减少出血,而同时使用糖蛋白IIb/IIIa受体拮抗剂者出血增加。同样,对于植入起搏器的患者,研究显示也可以不停用华法林,继续服用华法林患者的不良事件发生率较低。

七、华法林的未来

美国数据显示,华法林位列因治疗导致急诊住院的10大药物之首。由于华法林用药监测不方便,新型口服抗凝药物在静脉血栓栓塞症的预防及治疗、非瓣膜病房颤的卒中预防中取得到大量临床证据,研究结果显示新型口服抗凝药物疗效至少不劣于华法林,而严重出血性并发症(特别是颅内出血)的风险低于华法林。新型口服抗凝药物无需常规监测凝血功能,更便于患者长期治疗。然而,此类药物上市时间尚短,仍需加强上市后安全性监测并积累临床应用经验,例如,老年人和肾功能不全患者的剂量,与抗血小板药物的联合使用等等。此外,尚无针对新型口服抗凝剂的拮抗药物,用药过量或发生出血并发症时需根据患者具体情况做出处理(如催吐、洗胃、输注凝血因子等)迄今关于新型口服抗凝剂在瓣膜性房颤与人工瓣膜置换和瓣膜修补术后患者的应用尚缺乏临床证据,这些患者的抗凝治疗仍应选择剂量调整的华法林。在我国华法林仍然具有重要临床地位与广泛应用价值。


共识制定专家委员会成员

按姓氏拼音顺序排列

曹克将(江苏省人民医院);程晓曙(南昌大学第二附属医院);董吁钢(中山大学附属第一医院);高传玉(河南省人民医院);郭继鸿(北京大学人民医院);郭涛(昆明医学院第一附属医院);郭艺芳(河北省人民医院);胡大一(北京大学人民医院);黄岚(第三军医大学新桥医院);李保(山西省心血管病医院);李勇(复旦大学附属华山医院);刘少稳(复旦大学附属中山医院);马长生(首都医科大学附属北京安贞医院);孙艺红(北京大学人民医院);汪道文(华中科技大学同济医学院附属同济医院);王建安(浙江大学医学院附属第二医院);魏毅东(上海第十人民医院);吴书林(广东省心血管病研究所);严激(安徽省人民医院);杨延宗(大连医科大学附属第一医院);杨艳敏(中国医学科学院阜外心血管病医院);赵学(第二军医大学附属长征医院);朱建华(浙江大学医学院附属第一医院);朱俊(中国医学科学院阜外心血管病医院)


中华内科杂志  2013年1月第52卷第1期

作者:中华医学会心血管病学分会 中国老年学学会心脑血管病专业委员会(孙艺红  执笔)


分享 :