隐源性感觉性多发性神经病

同义词:隐源性感觉性多发性神经病(cryptogenic sensory polyneuropathy,CSPN)、特发性神经病、小纤维感觉性周围神经病


CSPN简介

获得性慢性感觉性和感觉运动性多发神经病在中老年人群中是比较常见的疾病。估计患病率超过3%。大部分获得性神经病继发于清楚的病因,如糖尿病、乙醇中毒或医源性原因(药物)。然而,已知病因被排除掉后,有少数获得性神经病是特发性的,称为CSPN或特发性感觉性周围神经病


CSPN发病率

CSPN的发病率为10%-35%。近期有研究发现约50%的神经病患者是特发性的,包括对有皮肤活检结果异常的患者进行葡萄糖耐量和乳糜泻等检查。一项回顾研究分析了一个北美网站和2个南美网站数据库(NA-SA),显示约25%的周围神经病患者为CSPN(表1)。随着对遗传性和免疫介导性神经病认识的提高,以及更加复杂缜密的辅助检查手段和基于现代化模式的诊断方法建立,相信CSPN的发病率将会逐渐下降。

在早期有关CSPN的研究报道中,多发性神经病患者中的CSPN发生率差异较大(表2)。

目前,大量可用信息证明CSPN主要是一种感觉性远端神经病伴缓慢和轻度进展的逆死性轴索病。尽管CSPN是一个相对常见的临床疾病,但是关于CSPN病理的详细研究报道很少。早期研究报道多无详细的实验室和电生理资料,使得总结分析CSPN临床特征出现困难。


CSPN的临床特征

CSPN的发病年龄一般在60-70岁,总结已发表文献数据平均患病年龄为51-63岁。发病年龄在感觉性神经病组与感觉运动性神经病组之间差异无显著性。


特发性感觉运动性神经病组或混合组的发病率男性较女性明显升高,目前还不清楚是否能真正反映流行病学的患病率问题,还是转介偏倚问题。只有感觉症状组或小纤维感觉性周围神经病组患者的男女性别间患病率差异无显著性。但在一项有关小纤维感觉性周围神经病的研究中发现有半数患者是特发性的,其中女性患病率明显高于男性。其他几项的关于疼痛性神经病研究报道结果均表明女性多见,未见男性患病率较女性高的文献报道。


CSPN通常为感觉神经病,多在患者表现有肢体远端的疼痛、麻木或刺痛症状而没有无力症状的基础上作出诊断感觉症状必须是双下肢远端和(或)双上肢远端基本对称性的,经数周至数月缓慢进展加重;查体证实患者感觉缺失症状在肢体远端,而不局限于某一或几根单周围神经病变。此时,运动症状不突出,且不是主诉[典型的CSPN患者症状表现有轻微的远端无力(如4级左右)也是允许的]


患有隐源性感觉性/感觉运动性神经病的患者中有27%-42%的病例有疼痛症状,感觉缺失为65%,感觉异常为33%-68%,无力为26%-82%,平衡障碍为33%


仅有感觉主诉的神经病患者或小纤维感觉性周围神经病的患者,最普遍的症状是疼痛,54%-100%的病例有此症状,感觉丧失占86%,感觉异常为86%-100%上肢症状常先于下肢出现患者常在受热、活动或疲劳后会感觉症状加重。约有1/3至1/2患者的症状局限于下肢。症状由下肢进展至上肢的平均时间大概为5年。症状局限在上肢的病例非常少见。罕有自主神经和脑神经受累


CSPN患者体检中最常见的体征是下肢轻触觉减退或消失,占59%-91%,针刺觉异常占53%-95%,振动觉占80%-100%,本体感觉异常仅为9%-18%,约36%的患者有手部感觉异常运动体征不是CSPN的重要发现,可在少数的感觉运动组患者中偶尔发现运动体征包括下肢远端无力主要影响趾屈伸运动(占39%-100%),手部肌肉无力约占10%。78%-100%的患者会出现踝反射减弱或消失。神经病变进展数十年后可能会出现远端肌萎缩甚至足部畸形


CSPN的实验室检查和鉴别诊断

运动感觉性多发性神经病的实验室检查包括:血糖、维生素B12及其代谢产物(甲基丙二酸和同型半胱氨酸)和血清免疫蛋白电泳如果这些检查结果均正常,则必须进一步作葡萄糖耐量试验其他实验室检查还有:血常规、红细胞沉降率、抗核抗体。尿蛋白电泳、抗中性粒细胞胞质抗原抗体,血清抗谷氨酸蛋白IgG和IgA抗体,抗转谷氨酰胺酶IgA抗体、人类免疫缺陷病毒(HIV)抗体、莱姆病抗体等,重金属含量,副肿瘤性及其他抗体检测等


慢性CSPN患者中单克隆蛋白病的发病率为10%,在老年患者中发现副球蛋白血症高达3%,所以CSPN好发于老年人CSPN与单克隆蛋白病的鉴别诊断具有特别意义,尤其应与意义未明单克隆丙种球蛋白病相鉴别。依靠临床、电生理检查无法与特发性不伴有单克隆蛋白病的周围神经病相鉴别。所以单克隆蛋白病,尤其是IgG和IgA在单克隆丙种球蛋白病周围神经病是一个值得提出鉴别的病因问题


在早期的、以感觉症状为主的特发性多发性神经病研究中,有部分病例发现有抗硫脂抗体。然而,其他学者研究报道,没有或仅在小部分特发性神经病患者中发现了抗硫脂抗体。所以在诊断CSPN时也应测定抗磷脂抗体,尽管回顾文献抗磷脂抗体的阳性率差别很大。


在某些疼痛性神经病和特发性自主神经病致病机制中也有自身免疫机制参与,所以鉴别诊断中应考虑检测选择性钾通道电压阀门抗体和神经节抗乙酰胆碱受体抗体


CSPN的脑脊液检查  对于CSPN患者而言,脑脊液检查不是必须的。在一项未分组的73例患者的系列研究中,脑脊液蛋白平均值为43 mg·dL-1。在另一项系列研究中, 5例中有4例的脑脊液常规和生化检查是正常的。2001年的一项系列研究中,有8例特发性多发性神经病患者进行了腰穿检查,脑脊液蛋白均未见升高。虽然,特发性神经病患者的脑脊液通常正常,但是在那些临床症状快速进展的病例,或是怀疑为慢性炎性脱髓鞘性多发性神经病的病例中应行脑脊液检查,具有鉴别诊断意义


CSPN的电生理神经传导检查  在神经传导系列研究中,有学者报道CSPN患者几乎完全是神经轴索病变而无一例是脱髓鞘性改变所以神经传导速度在绝大多数CSPN患者中(77%-97%)是正常的,如果神经传导速度异常可用于除外CSPN。Gorson等报道在有灼热感、痛觉异常症状的患者中,约45%的神经传导速度正常,推断可能为特发性远端小纤维神经病。


CSPN的肌电图表现  即使病史或体格检查无运动神经受累表现,但大多数CSPN患者表现有针极肌电图异常。在一项大型研究中, Wolf等报道70%的患者有肌电图异常,下肢远端纤颤电位出现率为42%,神经源性动作电位潜伏期延迟为63%。该现象在隐源性仅有感觉症状的周围神经病患者中并不少见,在隐源性有感觉症状的周围神经病伴亚临床的运动症状患者的电生理检查中也不少见。胫前肌的腓肠神经感觉神经动作电位消失或出现肌纤维自发活动(即纤颤电位、正尖波、或重复放电)占72%。相比之下,青年人和老年人对照组(49例)中只有2%的研究对象有这样的异常现象, 1例无腓肠神经动作电位,另1例只有轻微的胫前肌正尖波。


CSPN的定量感觉测试(quantitive sensory testing,QST)  QST不仅能评价小纤维功能(温度觉和痛觉),还可以评价大纤维的功能(振动觉),以往常用于小纤维神经病的诊断,在周围神经病的诊断中可与神经传导检测互补。QST通过给予定量的感觉刺激,精确测定感觉阈值,从而确定有无感觉阈值异常。由于振动觉、温度觉或痛觉有其特定的传导通路,可以分别进行测量。但是,每一次刺激不可能只激活了一种感觉感受器,同时会激活各种相关感受器。目前QST已用于特发性多发性神经病的若干研究中。通过测量热阈值,定量感觉测试较常规的神经传导检查在小感觉纤维的评估、特发性多发性神经病影响纤维数量的等方面的研究有潜在优势。有神经病症状的患者通常可以在QST中发现异常。在一项大型研究中, QST较常规的神经传导检测更为敏感。然而,在另一项研

究中, QST和表皮神经纤维密度之间并无一致性。QST需要患者的主观参与,是一种主观性较强的测试,测定效果与患者的配合程度密切相关,所以检测结果也与心理作用有关,与客观的神经传导速度及诱发电位检查有明显不同。尽管重测信度和观察者间遵循规范化培训的可靠性都很好,但是因为诈病和其他非器质性的因素可以影响测试结果,所以QST结果仍不能作为唯一的诊断标准


自主神经测试  多数患者的周围神经病症状以感觉障碍为主,如有亚急性的感觉性共济失调,则是因为大纤维功能受损而导致的位置觉障碍;而有的只是小纤维受损,表现出痛温觉和植物神经障碍。自主神经测试应当用于多发性神经病患者的诊断中,尤其是有自主神经或远端小纤维感觉性周围神经病变证据的患者。心率变异测量和定量催汗轴突反射试验(quantitative sudomotor axonreflex testing, QSART)已被证明对多发性神经病的诊断有较好的敏感度和特异度,尤其是在两者合用时。


QSART是一种通过乙酰胆碱离子透入方法使皮肤内轴突局部活化,进而引起出汗反应,并对汗液容积进行测定的试验,可用于评价节后交感神经功能。 QSART用于小纤维感觉性周围神经病的诊断是一项敏感指标,即使患者还未出现自主神经功能不全的症状也可能发现QSART异常。通常可见长度依赖性汗液异常,有时可见过度和持续出汗。 QSART具有客观性,即可重复性好、耗时少、对周围神经病诊断较特异等优点。有研究表明, QSART较QST和血管反射试验在评估小纤维功能上更敏感,对小纤维感觉性周围神经病诊断的敏感度最高可达80%。在关于疼痛性神经病患者的研究中发现,尽管QSART在诊断小纤维感觉性周围神经病方面具有诸多优势,但是检测需要特定设备,这在很大程度上限制了临床应用的推广。


CSPN的病理诊断

神经活检  通常可以证实特发性多发性神经病轴索的病变性质多项大样本的神经标本病理诊断研究显示轴索变性,没有证据表明有脱髓鞘、炎症、血管炎或淀粉样变性。另一项研究表明,腓肠神经活检14例患者中,13例有典型的轴索变性特征。这些研究表明,腓肠神经活检对特发性感觉性神经病的诊断帮助甚微。虽然神经活检通常显示有轴索损害的证据,然而在最近一项对8例慢性CSPN的系列研究中,发现有脱髓鞘性疾病。


临床怀疑有某种类型神经病变的时候,需考虑的病理诊断包括:淀粉样变性神经病、血管炎所致的多发性神经炎、或不典型的慢性炎性脱髓鞘性多发性神经病时,必须取得病理诊断以予鉴别


皮肤活检 在考虑可能诊断为远端感觉神经病变、特别是在小纤维感觉性周围神经病时应检测表皮神经纤维。观察皮肤中支配皮肤浅表感觉和汗腺、立毛肌、血管的神经纤维,定量分析表皮层神经纤维密度和形态学改变,对小纤维病的诊断有确诊意义。皮肤有毛发部位活检,可以对无髓或薄髓纤维进行检查;无毛发部位则可对有髓纤维进行检查


活检时,运用圆形打孔活检刀片[称为punch(Stiefel Laboratories,Sligo,爱尔兰)],在外踝上方10cm及股骨大转子下10cm分别取2块直径为3mm的皮肤组织,固定,片厚50mm,用蛋白基因产物9.5(Protein Gene Product 9.5, PGP9.5)进行免疫染色PGP9.5是一种泛激素水解酶,可以与树突结合,因此可以作为神经轴突和神经内分泌的标志,目前被用于真皮内和上皮小纤维神经的染色。通过定量分析皮肤中平均树突长度及表皮内神经纤维密度、观察神经纤维形态改变、轴索变性和异常再生的情况,从而帮助小纤维神经病的诊断。


有研究证明,皮肤活检表皮神经纤维密度检测在远端感觉神经病变的患者中是可靠和有效的,特别是在小纤维感觉性周围神经病变的患者中,诊断有效率达88%表皮神经纤维密度检测较定量感觉试验或自主泌汗反射测试更加敏感。一系列研究证明,在3/4有疼痛感觉症状和神经传导速度正常的患者中有表皮神经纤维密度减少。另一项研究中,在临床怀疑有小纤维感觉性周围神经病变的158例患者,皮肤活检表皮神经纤维密度异常占39%,其中50%属特发性病因。在临床检查中,表皮神经纤维密度降低和针刺觉缺损之间存在高度一致性。有研究表明皮肤活检表皮神经纤维密度检测对小纤维感觉性周围神经病变较腓肠神经活检更为敏感,但在脱髓鞘性神经病变中通常提示正常。皮肤活检是一种安全、创伤小、无痛和便宜的小纤维神经病诊断方法,能发现常规神经电生理检查不能发现的异常,并且不存在主观因素影响来自美国神经病学学会和欧洲神经学学会联合会的指南建议,用于检测表皮神经纤维密度的皮肤活检是用于诊断远端感觉神经病变,尤其是小纤维感觉性周围神经病有效和可靠的方法。表皮神经纤维在CSPN与糖尿病性神经病患者间比较差异无显著性。有研究表明,表皮神经纤维下降和QSART异常之间具有显著相关性。


皮肤活检与传统周围神经活检所针对的检查对象及疾病不同。传统的周围神经活检是针对有大纤维神经损害的周围神经病变,也就是在神经电生理检查中具有明显异常的那类病例活检时,常取腓肠神经作为活检部位,先肉眼观察其直径、色泽变化,再于光镜或电镜下观察其轴索和髓鞘的损害程度,同时还可观察神经间质组织的病理变化(如淀粉样变性,肉芽肿及炎性细胞浸润),从而对周围神经病的程度、性质和病因获得进一步的认识缺点是术后会引起患者足背外侧区域感觉功能的减退甚至缺失,不可重复,且对于无感觉受累的运动神经病变意义不大皮肤活检针对以无髓C型纤维和薄髓 Aδ 纤维受损为主的小纤维神经病,通过定量分析皮肤平均树突长度(mean dendrite length, MDL) 及表皮神经纤维、观察神经纤维形态改变、 轴索变性和异常再生的情况,从而协助诊断小纤维神经病目前已经被证实是一种可重复、可靠、创伤相对小,不受神经病变严重程度影响、能区分自主神经和躯体神经病变的方法。两者的应用将进一步推进对周围神经病的认识。


CSPN的临床诊断和诊断标准

临床诊断 CSPN是一个排除其他的疾病后才能作出最终的诊断,需要建立在详细的内科学检查、家族史和社交史、神经系统体格检查、实验室检查等临床资料基础上才能做出的诊断。美国神经病学协会实用指南学组对远端对称性多发性神经病作出评估指标。这些评估指标中异常率最高的是血糖、血清维生素B12(同型甲基丙二酸伴或不伴同型半胱氨酸)和血清蛋白免疫固定电泳等如果常规血糖检测正常,则可考虑行葡萄糖耐量试验检测


神经传导电生理检查可以提示神经病是轴索变性还是脱髓鞘性,是局灶性还是广泛性,是遗传性还是获得性的病变


皮肤活检在评估多发性远端神经病中也有意义,但不确定,特别是在小纤维感觉性周围神经病变中具有重要作用。临床和实验室检查的目的在于明确导致神经病的病因,如糖尿病、乙醇中毒、代谢紊乱、内分泌异常、结缔组织疾病、恶性肿瘤或淀粉样变性、HIV或其他感染、毒物或药物暴露,以及遗传因素等。建议对有高弓足和锤状趾家族史的CSPN患者进行遗传学诊断和分类


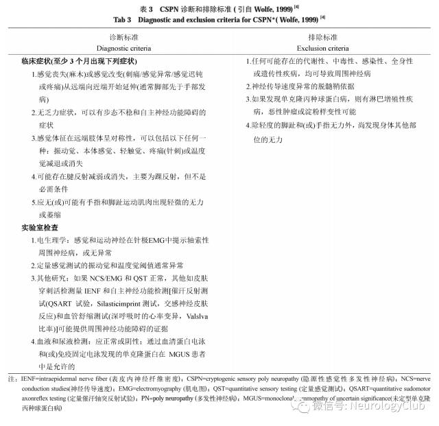
诊断标准 CSPN的诊断标准由Wolfe等提出,并被许多神经内科医生延用(表3)。

CSPN的处理和治疗

在CSPN治疗中,神经性疼痛的治疗是大多数患者急需的重要内容。然而, CSPN中有关感觉异常和迟钝的疼痛治疗很少在以往研究文献中提及。大多数的治疗研究集中在糖尿病相关性神经性疼痛、HIV相关性疼痛、带状疱疹和三叉神经受累所致的神经性疼痛。其他神经性疼痛的治疗药物用于治疗特发性神经病,并取得了一些成功。许多综述文章基于药物的获益和潜在风险、不良反应证据,将治疗神经性疼痛的药物分为一线、二线、三线药。


治疗外周神经性疼痛的一线药物包括三环类抗抑郁药和钙通道α2-δ受体阻滞剂(加巴喷丁和普瑞巴林等)局部利多卡因贴剂或软膏被认为是局部外周神经性疼痛治疗的一线或二线治疗药物;具有双重5-HT和去甲肾上腺素再摄取活性的抗抑郁药(度洛西汀和文拉法辛)在一些文献中是一线治疗药物,在其他评价中是二线治疗药物。已经证实,阿片类药物和曲马多对神经性疼痛有良好疗效,特别是与加巴喷丁合用,但是大多数学者认为这些药物是基于对不良反应和依赖性评估的二线或三线治疗药物其他具有治疗效果不一的三线或四线药物包括:抗抑郁药(选择性5-HT再摄取抑制剂);抗癫痫药(卡马西平、奥卡西平、拉莫三嗪、丙戊酸盐、托吡酯);局部辣椒素、大麻素、美西律、可乐定和N-甲基-D-天冬氨酸受体拮抗剂(美金刚、右美沙芬)


有关免疫抑制剂治疗CSPN疗效的数据有限。有研究报道在特发性轴索感觉运动神经病的治疗中使用了免疫抑制剂,对3例药物难治性小纤维神经病患者予以静脉注射丙种球蛋白,结果患者的灼烧感几乎完全消失,但其中2例需要重复使用以控制症状复发。在一项对13例特发性轴索神经病患者的研究中显示,使用泼尼松和甲氨蝶呤可以改善感觉和运动功能,这些患者中有9例具有不对称的感觉或运动症状、5例有ANA滴度升高、7例在肌肉或神经组织活检发现有血管周围炎症,均提示有免疫介导相关性。已有关于静脉注射免疫球蛋白或其他免疫抑制剂后疼痛或运动功能改善的个例报道,但证据有限,通常不推荐。不建议使用这些方法的原因包括:潜在严重不良事件、价格昂贵、缺乏多发性神经病的自身免疫或炎症病因的具体证据以及长期相对良好的预后


Vrancken等研究指出,CSPN患者可出现步态不稳或手指灵巧性丧失。这与老年群体中长骨和髋骨骨折风险高有关。在对有临床和电生理诊断证据的82例PN受试者的横断面研究中,在过去2年中,受试者至少出现一次跌倒、多次跌倒和有害跌倒的数据分别为48.8%, 34.1%和22.0%。因此,对于一部分患者而言,包括手部锻炼在内的康复训练是一项重要治疗手段尽管数据有限,还是建议对有平衡障碍和有跌倒史或容易跌倒的患者进行步态训练物理治疗。最近的文献综述也支持对患有周围神经病的患者进行力量和平衡训练,在减少跌倒、改善下肢力量和平衡等方面是安全和有效的。


对患者的疾病教育在CSPN的管理中起着重要作用。患者通常对未来感到焦虑,临床医生可以通过参考现有文献实例告诉并鼓励患者,随着时间的推移,绝大多数患者在运动方面的障碍并不严重,很长一段时间内患者都可以保持行走能力,并且具有长期相对良好的预后。简单地将这种自然病程信息传递给患

者,可以给他们在情感和生理上带来极大的安慰。


CSPN的临床病程

在Wolfe等的随访研究中,不到10%的CSPN患者表现出病情进展。多项研究报道在平均8个月的随访期间,所有患者均保持活动力。大多数患有特发性感觉和感觉运动性多发性神经病变的患者在多年病程中遵循稳定至缓慢进展的过程。有一个相对稳定的平台期是纯感觉性多发性神经病的特征。几乎所有的患者即使在随访时间延长至9年后仍能够保持独立行走能力。然而,在感觉运动性神经病患者中,行走时则需借助手杖和踝支具协助。在纯感觉性神经病患者中需要辅助装置的并不常见。在Vranken等研究中,35/127例患者借助行走护具,例如手杖,调整鞋,脚踝矫形器或轮式步行器。


对CSPN患者进行长期随访是必要的,在有些患者的“隐源”中可发现病因。 Dyck等发现,对病因不明的神经病患者重新进行强化评估可使76%的患者找到病因。Grahmann等报道,初步评估后只有17.5%的门诊病例未分类,门诊重新评估进一步分类最初诊断为CSPN 41例患者中的12例(29%)。McLeod等报道了47例未分类患者中的17例(36%)的病因。尽管随访时间超过5年,Notermans等对75例患者中的4例确定了病因。


遗传性神经病可能占未诊断的神经病患者的一部分。McLeod等,Notermans等和Dyck等发现42%的CSPN患者有遗传证据。大约30%病例的家族史和医疗记录未能揭示其遗传相关性,仅在对亲属的直接检查和电生理测试后才被鉴定出来。在Wolfe等研究中,有29.9%患者为遗传性的;在NA-SA系列研究中,占北美洲病例的27%。当运动症状占优势且存在骨骼畸形时,应考虑遗传性运动和感觉神经病(也即腓骨肌萎缩症)2型腿和脚出现肌肉痉挛、无感觉异常的患者可能倾向于遗传性神经病的病因诊断患者发病年龄高并不能排除腓骨肌萎缩症的可能,因为约有15%的常染色体显性腓骨肌萎缩症 2型患者在50岁之后发病


总之,周围神经病的诊断率并不是想像中那么完美,即便通过病理活检证实也极难提高。


中国临床神经科学  2017年8月第25卷第4期

作者范长燕 王引明 孔亮 胡玲玲江苏省无锡市第三人民医院神经内科蒋雨平(复旦大学附属华山医院神经内科


分享 :