2016AHA/ASA成人脑卒中康复治疗指南解读

中国每年新发脑卒中患者约200万人,其中70%-80%的脑卒中患者因为残疾不能独立生活。脑卒中后有效的康复治疗能够减轻患者功能上的残疾,加速脑卒中患者的康复进程,节约社会资源。2016年6月,美国心脏协会(American Heart Association,AHA)/美国卒中协会(American Stroke Association,ASA)发布了首次针对成人脑卒中康复治疗的指南(后文简称为2016AHA/ASA指南),主要涉及康复体系构建、早期康复干预时间及强度、并发症防治、心理干预、康复评定与治疗以及康复工程等方面。本文通过对2016AHA/ASA指南与2011中国脑卒中康复治疗指南(下文简称为2011国内版指南)和2016中国脑梗死急性期康复专家共识(下文简称为2016国内版共识)进行对比,深入解读2016AHA/ASA指南,为国内临床医师、康复医师和脑卒中患者提供脑卒中后早期康复治疗方案指导,亦为进一步规范脑卒中三级康复网络提供依据。


01

康复体系构建


2016AHA/ASA指南指出,所有的卒中患者均应接受早期康复,并且应在有组织的、多学科合作的护理团队下进行早期康复(I级证据,A级推荐);类似护理模式应延续至患者出院后的社区康复(I级证据,C级推荐),并推荐出院时制定详细的个体训练计划,确保临床治疗和康复的连续性。同时,2016AHA/ASA指南强调应对患者的护理人员(包括家属在内)进行培训和宣教,认为一项完整的治疗参与计划对喜欢社区及居家康复的患者有益。完整计划的制定需要有专业人员的监管(IIa级证据,B级推荐)

2011国内版指南也明确提出,所有接受康复治疗的脑卒中患者都应进入多专业合作、多学科团队组成的卒中单元进行正规治疗(I级证据,A级推荐),并提倡符合国情的“三级康复”,建议患者分别接受住院康复、康复中心康复以及社区康复

2016国内版共识则明确提出,需要进行组织化管理(包括多学科团队支持等),同时应重视人文和环境因素

相较而言,在康复体系构建方面,这3个版本的指南或共识未见明显差异;但2016AHA/ASA指南更注重出院后的社区康复个体化及家庭成员的参与性


02

早期康复干预时间及强度


在脑卒中早期康复干预方面,2016AHA/ASA指南汇总了最新的有关超早期康复的研究,推荐脑卒中住院患者接受早期康复。患者接受的康复治疗强度应根据相对的受益和患者的耐受程度而定(I级证据,B级推荐),但不推荐在卒中发生后24h接受高强度的超早期康复(III级证据,A级推荐)

2011国内版指南提出,脑卒中患者在病情稳定后应尽早接受康复治疗(I级证据),但并未对康复介入的时机给出明确建议在康复训练时,应考虑到患者的体力、耐力和心肺功能,在条件许可的情况下,可适当增加训练强度(II级证据,B级推荐)

2016国内版共识提出,急性脑梗死患者接受康复治疗是安全的,但早期宜采用低强度训练,同时加强各学科人员的康复意识,制定个体化的康复治疗方案

这3个版本的指南或共识均建议早期进行康复,但均未对具体的康复干预时间给出明确的建议。现将最新的有关脑卒中早期康复干预时间及强度的研究结果汇总于表1。

01

并发症防治


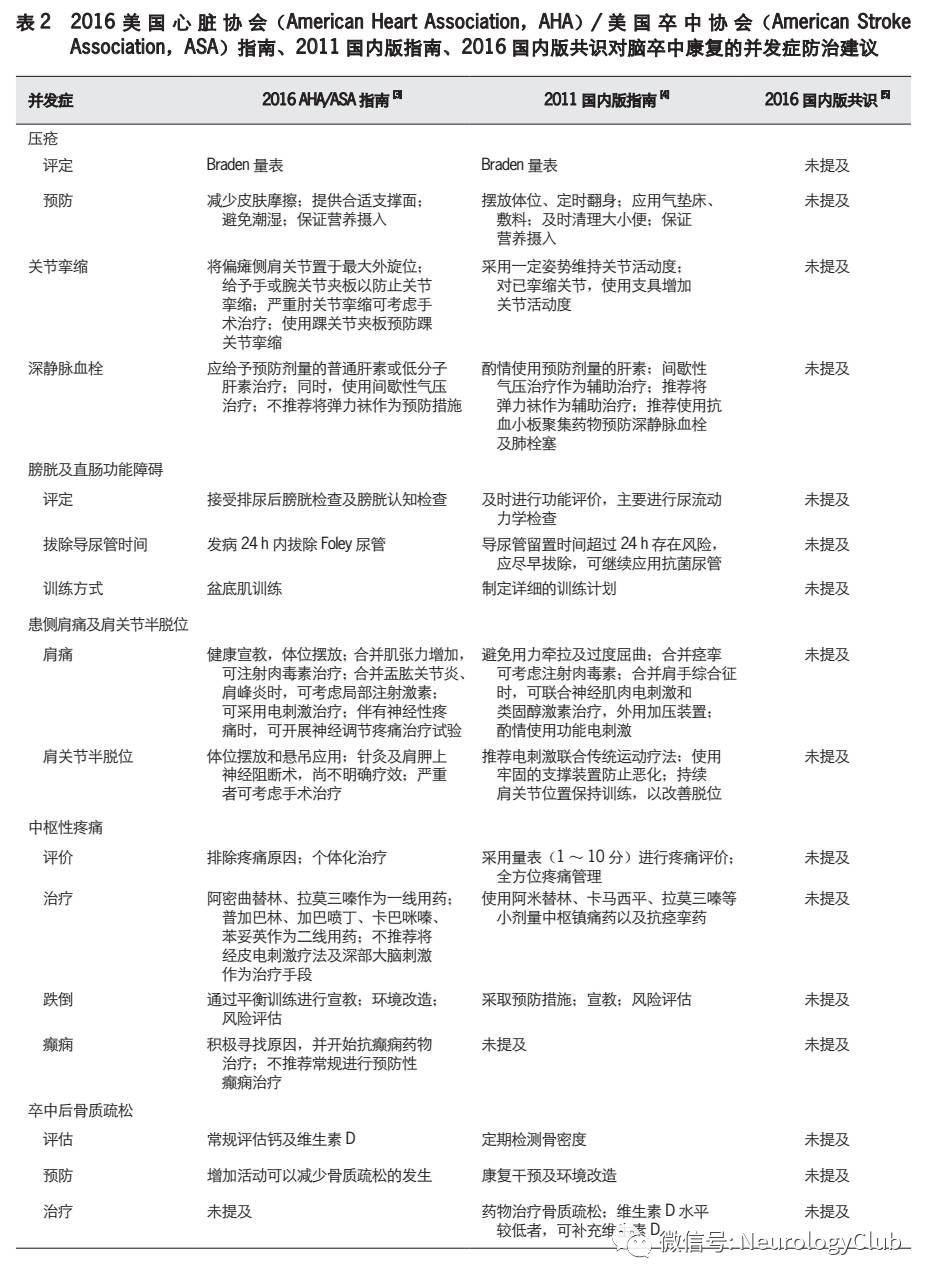
3个版本的指南或共识均认为,适当的康复锻炼可以预防压疮、关节挛缩、深静脉血栓、肺部感染和泌尿系统感染等并发症。相较而言,2016AHA/ASA指南详细提供了脑卒中后常见并发症的防治建议,包括压疮、关节挛缩、深静脉血栓、膀胱及直肠功能障碍、患侧肩痛及肩关节半脱位、卒中后中枢性疼痛、跌倒、癫痫、卒中后骨质疏松等。

3.1 压疮

对于压疮的防治,2016AHA/ASA指南与2011国内版指南的内容基本一致(表2)。

3.2 关节挛缩

相较而言,2016AHA/ASA指南对关节挛缩防治的推荐意见更为详细,且强调使用夹板作为预防措施(表2);而2011国内版指南未对关节挛缩防治的具体方法进行详细描述(表2)。

3.3 深静脉血栓

3个版本的指南或共识均提及使用肝素、低分子肝素、间歇性气压治疗以及弹力袜以预防深静脉血栓,但具体的指导意见有所不同(表2)。2016AHA/ASA指南明确阐述了深静脉血栓的预防方式及预防时间,包括药物及其剂量、给药方式、联合预防方案以及共病预防等,强调早期即开始采用低分子肝素联合间歇性气压治疗以预防深静脉血栓,不推荐使用弹力袜作为预防措施2011国内版指南则建议根据病情选择低分子肝素预防、间歇性气压治疗以及弹力袜辅助治疗,并推荐将抗血小板药物作为深静脉血栓的预防药物

3.4 膀胱及直肠功能障碍

2016AHA/ASA指南与2011国内版指南对于导尿管拔除时间的意见并不一致(表2)。在具体的训练方式方面,2016AHA/ASA指南的建议更为详细(表2)。

3.5 患侧肩痛及肩关节半脱位

2016AHA/ASA指南和2011国内版指南均提及使用肉毒素以及采用物理因子治疗患侧肩痛或肩关节半脱位(尽管推荐级别并不一致);但2016AHA/ASA指南更关注手术的应用,而2011国内版指南则更强调采用物理因子治疗联合运动疗法来改善症状(表2)。

3.6 卒中后中枢性疼痛

2016AHA/ASA指南和2011国内版指南均提出对卒中后中枢性疼痛进行评价(表2)。2016AHA/ASA指南对药物推荐分层进行了详细的解析,并提及不推荐将部分物理因子治疗手段应用于卒中后中枢性疼痛的治疗

3.7 跌倒

2016AHA/ASA指南和2011国内版指南均建议应对相关人员进行宣教,对危险因素进行评估(表2)。2016AHA/ASA指南则更强调以平衡训练作为预防跌倒的主要措施

3.8 癫痫

2016AHA/ASA指南建议,患者一旦发生癫痫,应积极寻找原因,并开始抗癫痫药物治疗(I级证据,C级推荐),但不推荐常规进行预防性癫痫治疗(III级证据,C级推荐)(表2);2011国内版指南在此方面未给出指导意见(表2)。


3.9 卒中后骨质疏松

2016AHA/ASA指南和2011国内版指南均推荐常规对骨质疏松进行评估,但2011国内版指南给出了更为详细的预防和治疗意见(表2)。


04

心理干预


3个版本的指南或共识推荐使用不同的量表,对卒中患者常规进行心理评估(表3)。2016AHA/ASA指南对卒中后心理障碍的分类推荐最为详细,对合并情感障碍、精神障碍的患者分别推荐采用不同的治疗方法,其中包括药物治疗和精神心理治疗;2011国内版指南仅提及药物治疗;2016国内版共识则未给出具体的处理意见。

05

康复评定与治疗


5.1 运动障碍评定与治疗

3个版本的指南或共识对于运动障碍评定与治疗的建议各有侧重(表4)。2016AHA/ASA指南和2016国内版共识均强调对患者进行运动功能评估,但其中2016AHA/ASA指南更强调使用加速器等现代工具,2016国内版共识则明确推荐了几种常用的评定量表。在治疗方面,2016AHA/ASA指南强调使用跑步机以及通过机械辅助进行运动康复训练,而不推荐针灸、物理因子治疗和部分神经发育学疗法2011国内版指南推荐了多种物理因子治疗,并联合常用的神经发育学疗法,同时建议将减重步行训练作为辅助治疗手段。2016国内版共识则未对具体的治疗方案选择给出推荐意见。在痉挛处理方面,2016AHA/ASA指南和2011国内版指南均推荐采用口服药物、肢体摆放和肉毒素注射等治疗方法,而对于夹板的使用则存在相反的意见

5.2 感觉障碍评定与治疗

3个版本的指南或共识均提出对所有患者进行感觉功能评估,但只有2016国内版共识推荐了具体的评定量表。在治疗方面,2016AHA/ASA指南和2016国内版共识均未给出具体的治疗意见;而2011国内版指南推荐了常用的训练方法,并推荐进行相关物理因子治疗(表5)。

5.3 吞咽功能障碍评定与治疗

3个版本的指南或共识均强调对所有脑卒中患者早期进行吞咽障碍筛查,维持营养供给,以及进行适当的治疗(表6)。在评估方面,3个版本的指南或共识均提及了床边筛查,以及借助仪器开展进一步的筛查。在治疗方面,2016AHA/ASA指南不推荐进行针灸及物理因子治疗,而2016国内版共识则强调多种训练方式联合物理因子治疗

5.4 言语功能障碍评定与治疗

2016AHA/ASA指南提出使用临床评定量表对交流能力进行评定,而2011国内版指南和2016国内版共识则强调对听说读写进行综合评定(表7)。治疗方面,2016AHA/ASA指南强调同伴训练,但对最佳时间/剂量等未给出建议(表7)。2011国内版指南和2016国内版共识均提出针对严重患者采用代偿技术与策略(表7)。其中,2011国内版指南推荐进行强制性语言训练;而2016国内版共识则强调从床边开始,从听理解逐渐过渡至口语训练

5.5 认知功能障碍评定与治疗

3个版本的指南或共识均提出必须早期筛查是否合并认知功能障碍,其中2011国内版指南和2016国内版共识均推荐了部分常用的量表,而2016AHA/ASA指南则未提及(表8)。治疗方面,2011国内版指南提出多种药物治疗方法;2016国内版共识强调使用包括视觉注意训练在内的多种手段进行治疗;2016AHA/ASA指南则提出了多种治疗方法,其中包括肢体失用以及单侧空间忽略疗法,但不肯定药物的疗效(表8)。相较而言,2016AHA/ASA指南对于认知障碍非药物治疗的推荐最为详细。

5.6 日常生活活动能力评定与治疗

2016AHA/ASA指南和2011国内版指南均提出对常规日常生活活动能力和工具性日常生活活动能力进行评定,其中2011国内版指南推荐将Barthel指数和功能独立性评定量表作为常用的评定量表。2016AHA/ASA指南推荐了多种提高常规日常生活活动能力的训练方式,包括休闲娱乐活动以及职业康复;而2011国内版指南未对此给出详细的推荐。

06

康复工程


2016AHA/ASA指南和2011国内版指南均强调矫形器和动态辅助设备(轮椅等)的重要性

07

结论


综上所述,2016AHA/ASA指南是AHA/ASA发布的首次针对成人脑卒中康复治疗的指南,该指南较为详尽地给出推荐意见,与2011国内版指南和2016国内版共识相比,其涉及的范围更为广泛,内容也更为细致,可以为国内的康复治疗提供参考。2011国内版指南和2016国内版共识的推荐意见则更加符合国情。今后有待开展更多的研究,从而为规范国内的康复治疗提供更多依据。


神经病学与神经康复学杂志  2017年3月第13卷第1期

作者:詹青(上海中医药大学附属第七人民医院神经内科) 王丽晶上海中医药大学附属第七人民医院神经康复科


分享 :