持续性部分性癫痫

持续性部分性癫痫(epilepsia partialis continua,EPC)是一种起源于大脑皮层的自发的规律或无规律性限局于身体某一部位的肌阵挛抽搐,有时可被运动或感觉刺激加重,间隔时间不超过10s,最低持续1h,常常持续数小时、数天或数周,甚至更长时间。现就EPC的命名、病理生理、病因、临床表现、诊断、治疗及预后等方面进行介绍。

一、历史与命名

Kozhevnikov(1836-1902年)于1894年首次描述并报道了4例以EPC为特征的病例,之后此类疾病被命名为Kozhevnikov癫痫或综合征。在后续的报道中曾出现“Kozhevnikov”错误的引用,以及不断地发现多种局灶性脑病均可引起类似形式的发作,造成EPC的命名与定义在国际上一直存在着争议。2001年国际抗癫痫联盟(International League Against Epilepsy,ILAE)正式将EPC归入局灶性癫痫持续状态组,自此,EPC被公认为一种癫痫发作类型而非综合征。而国内多年来对EPC英文术语的理解和翻译也版本多样。1989年,赵凤临以“Kojewnikow综合征(持续性部分性癫痫)”为名报道了国内第1例EPC患者。之后文献中有用“单纯部分性癫痫状态”、“连续部分性癫痫”、“连续部分性癫痫持续状态”等描述,专著中“Kojevnikov型持续性部分性癫痫”及指南中“部分性癫痫发作持续状态”也有出现。为了避免命名混乱及误解,我们推荐统一使用“持续性部分性癫痫”这一术语。

二、病理生理学

EPC病理生理机制仍不完全清楚,其为大脑皮层起源还是皮层下起源亦或是其他部位起源一直被反复探讨。研究认为,初级运动皮层是EPC必不可少的起源部位。抽动逆向锁定脑电平均技术(jerk-locked back average,JLA)、体感诱发电位(somatosensory evoked potential,SSEP)及进一步的神经影像学、神经病理学等方面的研究都为EPC的皮层起源提供了有力的证据。

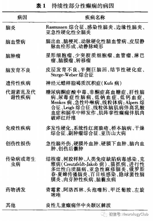
三、病因

基础病因决定EPC患者的临床表现、治疗及预后等多个方面,因此病因诊断尤为重要。临床和病理学等各方面研究已证实多种疾病可引起EPC,病因汇总见表1。EPC病因与起病年龄、地域等因素相关。在儿童中,Rasmussen综合征(RS)是最常见的病因,线粒体病次之,成人以脑肿瘤、脑血管病常见。不同研究总结出的EPC病因分布有一定的差异。既往多数研究中未划分特定年龄段,总结的病因分布为:中枢神经系统炎症(15%-32%),脑血管病(14%-28%),脑肿瘤(5%-19%),代谢性疾病(6%-14%),皮层发育不良(11%),病因不明(16%-26%)。Kravljanac等2013年报道了塞尔维亚51例儿童EPC的病例,病因分布为炎症和免疫介导疾病(包括RS)(52.9%),代谢性疾病(13.7%),皮层发育畸形(11.8%),隐源性(7.8%),脑血管疾病(5.9%),双重病因(5.9%),术后EPC(2.0%)。Phabphal等2012年报道了泰国75例成人EPC病例,病因分布为代谢性(48%),脑卒中(14.7%),中枢神经系统感染(14.7%),脑肿瘤(5.3%),人类免疫缺陷病毒感染(4.0%),病因不明(13.3%),其中代谢性病因中高血糖症(45.3%)最常见。而Mameniskiene等未在欧洲EPC患者中发现高血糖症,提示不同地域EPC的病因分布也有所不同。

四、临床表现

EPC可孤立存在,日常生活仅受到轻微的影响。60%-100%的患者并存其他癫痫发作类型,其中局灶性发作、局灶继发全面性发作多见,也可伴肌阵挛发作、癫痫性痉挛以及不同类型的癫痫持续状态等EPC可为首发表现,也可在其他癫痫发作类型后出现约50%的RS患者可出现EPC,往往在癫痫发作后的3年内出现。EPC的相关临床特点包括:(1)部位EPC的肌阵挛抽搐可累及任意肌群,也可限局于单一的肌肉或肌群,甚至为广泛性的肌群受累。抽搐的部位可随时间变化而变化。主动肌和拮抗肌同时受累,远端肌肉较近端更易受累以面部(口角)和上肢(拇指或其他手指)为主,躯干、下肢或一侧肢体也较常见。有时由于抽搐十分限局或很轻微,只有通过触摸受累肌肉才能感觉到,而通过视觉难以观察。抽搐常为单侧性,无明显侧别优势,多与同时伴有的局灶性发作侧别一致。双侧性抽搐也有报道。Kravljanac等总结的51例儿童EPC患者中右侧肢体较左侧更易受累,其中手部最显著占56.8%,面部占23.6%。Phabphal等报道的成人EPC患者中55例(73.4%)上肢受累明显。(2)肌阵挛抽搐的频率间隔不超过10s,通常为0.1-6.0Hz(6-360次/min)(3)发作强度清醒期发作频率及强度重,部分可持续到睡眠期,但发作程度可有所缓解(4)持续时间最低持续1h,常常持续数小时、数天或数周,甚至可无休止的持续多年。Sinha和Satishchandrall描述的76例EPC患者发作持续时间为1h至48个月不等。(5)加重因素感觉刺激或运动可能加重抽搐的频率和强度。文献报道36%-70%EPC患者的肌阵挛抽搐可因刺激或运动加重。

五、辅助检查

1. 脑电图:视频脑电图结合发作期同步肌电图检查的出现,能够在很大程度上辅助EPC的诊断。EPC的脑电图相关改变有:(1)背景活动:背景可正常或仅起病早期正常,随着病情的进展背景活动变慢或不对称。(2)发作间期:可正常或异常,常表现为一侧中央区限局性棘波、棘慢波或慢波。Pandian等研究报道84%(16/19)的EPC患者背景活动异常,其中10例弥漫性慢化,6例局灶性慢化;74%(14/19)患者发作问期癫痫样放电,其中8例为局灶性放电,2例多灶性放电,4例周期性一侧性放电。(3)发作期放电与肌阵挛抽搐相关或不相关(不相关即发作时没有明显的放电或肌阵挛抽搐与放电没有锁时关系)。一项研究分析了21例EPC患者的脑电图特征,仅发现7例患者肌阵挛抽搐与放电锁时。临床上,头皮脑电图未能记录到EPC相关的皮层电活动,可能有以下几个原因:头皮脑电图难以记录到限局的或位于脑沟内的放电;在显著的背景活动中难以突出电压较低的放电;或因为偶极子方向与表面记录电极角度不同所致


2006年ILAE的一项报告根据EPC的临床和脑电图特征总结出与病因相关的三类情况。(1)RS此类免疫相关脑炎的EPC常伴有局灶性肌阵挛和局灶性发作,累及同侧半球多个区域,脑电图背景活动为病侧进行性慢化,伴或不伴明确的脑电图放电与肌阵挛抽搐相关性,有时抽搐可持续至睡眠期(2)局灶损伤由多种发育不良、血管性或肿瘤损伤所致的EPC,可在患者恢复到基本状态前持续数天、数周或数月,抽搐所累及的区域与局灶性发作一致,存在脑电图放电相关性,睡眠期无发作(3)先天性代谢异常影响能量代谢的多种情况,如Alpers综合征、肌阵挛性癫痫伴破碎样红肌纤维病,EPC可出现单侧或双侧节律性抽搐,与脑电图放电有相关性,睡眠期持续存在。这些发现对于EPC的病因诊断有着一定的指向性作用。


2. 磁共振成像(MRI)对EPC起源定位有着重要的作用,能较直观地明确大脑皮层和(或)白质结构性损伤或病灶部位。对于EPC评估,MRI相较于CT有着显著的优势。就RS而言,MRI是其主要的评估和随访工具,它能够很好地反映一侧大脑半球进行性萎缩的情况


3. 其他相关检查方法(1)JLA是通过特定软件分析发作期脑电图与同步肌电图相关性的一种技术,尤其对发作时没有明显脑电图改变的情况有很大的帮助(2)SSEP:可为EPC的皮层起源提供间接证据。部分皮层起源的肌阵挛患者可见特征性的巨大皮层反应电位,表明感觉运动皮层区的兴奋性增高,其他部位起源的肌阵挛患者SSEP皮层各波正常(3)脑磁图EPC病灶在脑磁图中表现为极度活跃,相较于脑电图,它能更好地体现出与肌阵挛抽搐间的相关性,可提供肌阵挛皮层起源更有力的证据(4)单光子发射计算机断层成像术、正电子发射断层显像:在MRI结果正常或仅存在非特异性改变时,其为早期诊断及评估EPC代谢情况非常有用的研究工具。(5)功能性MRI:对确定肌阵挛的起源部位有很大的帮助。

六、诊断与鉴别诊断

EPC的诊断主要依靠临床、视频脑电图同步肌电图多导记录和神经影像学检查,以及相关电生理检查的辅助诊断。EPC起源于初级运动皮层,首先应与不同部位起源的非癫痫性肌阵挛进行鉴别。另外,EPC实质上为连续的局灶性肌阵挛,还需与全面性肌阵挛进行鉴别

七、治疗

EPC具体治疗需针对不同的基础病因,但总体治疗效果不好。


1. 抗癫痫药物(antiepileptic drugs,AED)治疗:临床上,治疗皮层肌阵挛的药物有左乙拉西坦、吡拉西坦、丙戊酸钠、氯硝西泮、唑尼沙胺及扑米酮等随着新型AED的广泛应用,如左乙拉西坦、托吡酯,在控制EPC方面有一定的作用,但最终多种AED联合治疗仍控制不佳。有研究指出,对于RS患者应用AED的目的是尽量减少严重癫痫发作的频率,但同时不能忽略药物的不良反应而仅追求发作的完全控制


2. 病因学治疗(1)病原学治疗:对于由明确病原体(细菌、病毒、真菌、寄生虫等)所致的EPC需有针对性的进行抗病原体治疗(2)免疫学治疗:针对自身免疫相关病因所致的EPC可采用免疫治疗,对少数病例有一定的疗效。①大剂量类固醇激素、大剂量免疫球蛋白(IVIG)冲击治疗免疫抑制剂:可应用于对大剂量激素或IVIG治疗无效者③血浆置换:可清除体内某些病理状态下产生的自身抗体,减轻自身抗体对大脑组织的免疫性损害


3. 外科手术治疗目前外科手术已成为难治性癫痫主要的治疗手段,病灶切除的疗效最为确实可靠。绝大多数EPC对AED、免疫学等治疗反应差,可根据情况选择合适的手术方式。(1)局灶手术:病灶限局的EPC可行局部病灶切除术。对于致痫灶波及功能区的EPC可采取多处软脑膜下横切术。(2)半球切除术:就RS而言,局部病灶切除术、多处软脑膜下横切术等均不能有效控制发作和阻止病情的进展。功能性半球切除术为难治性RS患者首选术式,也可能是唯一有效的治疗方法。该术式可达到大脑半球全切除的效果,能够有效控制发作,阻止认知功能的下降,提高患者生活质量。Bien和Schramm报道半球切除术能使>70%-80%RS患者长期控制发作。


4. 其他:既往有运用肉毒素、经颅磁刺激及迷走神经刺激等方法来治疗EPC的报道,疗效尚需更多的临床观察。

八、预后

EPC预后主要取决于基础病因,也与起病年龄、EPC持续时间等多种因素有关。总体而言,EPC一般预后不良,少数通过治疗可能缓解,极少数可能在数月或数年后自发缓解。儿童期起病多伴随进行性神经、精神损害,对患儿智力、运动和发育均有严重影响。继发于脑血管动脉粥样硬化、脑卒中、脑肿瘤的成人EPC预后常较好药物导致的EPC在停药后可消失,非酮症高血糖导致的EPC在代谢缺陷纠正后是可逆的


中华儿科杂志  2016年10月第54卷第10期

作者李慧  杨志仙北京大学第一医院儿科


分享 :