ATP1A3基因与快发病性肌张力障碍-帕金森综合征和儿童交替性偏瘫

ATP1A3(sodium/potassium-transporting ATPase subunit alpha-3 isoform 3)基因位于19q13.2,编码钠钾三磷酸腺苷(ATP)泵的α3亚基,是神经元钠泵中最重要的α亚基研究发现ATP1A3基因突变与快发病性肌张力障碍-帕金森综合征(rapid-onset dystonia-Parkinsonism,RDP)和儿童交替性偏瘫(alternating hemiplegia of childhood,AHC)有着密切的关系。但ATP1A3基因突变导致这两种疾病的具体机制目前尚不明确。我们将概述ATP1A3基因,并对ATP1A3基因突变相关的神经系统疾病——RDPAHC进行介绍。

一、ATP1A3基因

1999年,有研究者应用连锁分析方法,对美国中西部2个呈常染色体显性遗传的RDP家系进行获选致病基因克隆研究,最终将RDP的致病基因定位于19q13.2。2004年,美国的研究者在对7个RDP家系的研究过程中,使用生物信息获选克隆的方法克隆了RDP的致病基因——ATP1A3基因,并发现了ATP1A3基因的6个错义突变点(T821C、G829A、C1838T、T2273G、T2338C、 G2401T)。自克隆ATP1A3基因以来,目前已报道的至少20个RDP家系中,发现存在可以导致RDP的11个ATP1A3基因的突变位点(图1)。


此后研究者发现ATP1A3基因突变不仅与RDP相关,与AHC也有十分密切的关系。2012年,一项研究对10例AHC患者进行了全基因组外显子测序,结果发现其中有8例AHC患者携带了ATP1A3基因突变。通过对AHC患者父母的ATP1A3基因序列进行分析,发现有7例AHC患者的ATP1A3基因突变为新生突变(de novo mutation)。有研究者发现在1个AHC家系中,有4例AHC患者存在D923N突变(c.829G>A),而该突变在之前2例散发型RDP中也被报道过,说明ATP1A3基因突变亦可能存在遗传异质性。2015年,研究者在另一例散发AHC患者中发现的错义突变位点E277K(c.2767G>A),曾在其他3例典型的RDP患者中被报道过,但是大部分RDP和AHC的患者并不存在相同的突变位点(图1)。


ATP1A3基因编码的蛋白为钠钾ATP泵的3α亚基钠钾ATP泵是一种细胞膜转运蛋白,可以利用ATP将3个钠离子转运至细胞外,同时将2个钾离子转运到细胞内,从而维持细胞外高钠、细胞内高钾的状态,使得不能通过细胞膜转运的物质可以借助钠离子的浓度差实现跨膜转运。对于神经细胞来说,钠钾ATP泵还有一个重要的功能就是维持细胞外正内负的电位差,为动作电位提供基础钠钾ATP泵由α、β亚基、γ调节亚基组成,其中α亚基的功能是携带和运输钠离子和钾离子,钠泵有4种不同的α亚基,分别是由不同的基因编码,其中ATP1A3基因编码的α3亚基是在神经元的钠泵中表达的最重要的α亚基


ATP1A3基因被克隆以来,研究者们进行了一系列的ATP1A3基因的功能研究。研究发现ATP1A3基因突变后可能是通过影响细胞膜内外的钠离子和钾离子的浓度和势能导致疾病的发生,在对D923N突变的体外研究中发现,质子化作用可能是影响钠钾离子通过细胞膜的关键因素,但具体致病机制仍不十分明确。2013年,Di Michele等对9例AHC患者的血小板和成纤维细胞进行了功能研究及蛋白组学研究,结果发现有7种蛋白在这2种细胞中均存在异常表达,其中组织蛋白酶B在成纤维细胞中的显著高表达导致了细胞凋亡的激活,提示溶酶体的功能异常可能参与了ATP1A3突变的致病过程。此外,还有一些小鼠模型的体外研究。Clapcote等建立了ATP1A3基因I810N突变点敲入小鼠模型——Myshkin小鼠模型(Myk/+小鼠),他们研究发现Myk/+杂合小鼠出现严重的癫痫及神经元的过度兴奋,同时发现Myk/+小鼠的大脑中钠钾ATP泵的活性较野生型小鼠下降42%,这可能是导致癫痫的主要原因。在进一步的通路研究中发现Myk/+小鼠的皮质神经元中Ca2+信号的增加以及海马中信号调节激酶和蛋白激酶B的磷酸化,提示可能是ATP1A3基因突变的致病通路。但对ATP1A3基因突变的致病机制研究目前尚处于初级阶段,还需进一步的研究和探索。

二、ATP1A3基因与RDP

(一)ATP1A3基因突变导致RDP

RDP是以不完全外显为特征的常染色体显性遗传病,是由于编码钠钾ATP泵的α3亚基蛋白的ATP1A3基因突变所致,属于肌张力障碍12型(DYT12)ATP1A3基因突变的携带者在早期没有任何症状,可在一个压力事件的诱发下表现出急性进行性加重的肌张力障碍和帕金森综合征的症状,病情进展达到高峰后长期保持稳定状态,少数患者的病情可在第2次压力事件的诱发下再次进展。


(二)ATP1A3基因突变导致RDP的神经基础

钠钾ATP泵在细胞生理活动中起着至关重要的作用。研究表明基底节和小脑的钠泵紊乱很可能是RDP发病的主要机制。在小鼠模型中,阻断小鼠基底节的钠泵可以出现帕金森病样的典型症状,如肢体僵硬、运动迟缓、震颤等。小脑浦肯野细胞中仅只表达含α3亚基的钠钾ATP泵,因此小脑的钠泵紊乱在RDP的发病机制中可能起着更加重要的作用。此外有研究发现在RDP小鼠模型中,小脑深部核团存在异常的猝发性动作电位(burst firing)。阻断小鼠小脑的钠泵,小鼠可出现共济失调和肌张力障碍:以体温升高模拟压力事件,在阻断小脑和基底节钠泵的小鼠模型中,发现了肌张力障碍加重的现象。


(三)RDP的临床表现
1. 运动障碍:1993年,Dobyns等报道了第1个RDP大家系,家系中患者起病年龄14-45岁不等,家系中6例患者均发生几小时到几周内的快速肌张力障碍,而后症状在多年内进展缓慢,RDP的命名也由此而来。RDP是由于ATP1A3基因突变导致的一种以肌张力障碍为主要临床表现的疾病。Wilcox等报道的 ATP1A3基因p.Ser148del突变的1个新西兰家系中,9例RDP患者均以肌张力障碍为主要临床表现。ATP1A3基因突变的携带者在一个压力事件的刺激下(如感冒、妊娠、酗酒、情感打击等),可发生进行性加重的肢体肌张力障碍。RDP一旦发生,症状可在短时间内迅速恶化,疾病进展的持续时间可为几分钟至1个月不等,之后症状持续稳定存在。RDP患者的典型的临床表现为突发的肢体肌张力障碍伴随运动迟缓,进行性构音障碍,吞咽困难,姿势不稳定等。2012年,Roubergue等报道了2例分别为R756H和D923N突变的婴幼儿患者,其初始症状表现为持续的肌张力减低,伴随有发音和吞咽困难,随着病情进展出现运动迟缓、小脑共济失调、流涎、肢体痉挛等症状。


2. 认知损害:2012年,1个RDP的家系报道中,研究者提出该病可能伴随有严重的认知障碍。2014年美国的一项研究表明RDP患者存在认知改变。该研究选取家族性RDP患者22例,散发性RDP患者4例,无运动症状但携带ATP1A3基因突变的家系成员3例,未携带ATP1A3基因突变的家系成员29例。研究者对这58例对象进行了运动障碍评分(Burke-Fahn-Marsden量表、统一帕金森病评估量表),以及与学习和记忆相关的认知功能评分(学习记忆广泛评估量表、词汇提取测验、符号数字转换测试)。结果发现RDP患者组与无ATP1A3基因突变的健康人组的认知功能存在明显差别。RDP起病时出现的运动症状是急性进展的,而在RDP患者的认知损害中并没有急性进展过程,目前也没有足够证据说明压力事件在认知损害中发挥作用,但运动症状的加重可能与认知功能中的书写、定时能力的下降有关ATP1A3基因突变有可能是导致认知损害的一个独立危险因素,通过对携带ATP1A3基因突变的健康人进行远期的随访,可进一步探讨ATP1A3基因突变对认知功能的影响。


3. 精神异常:美国一项对36例RDP患者进行的临床研究表明,在RDP患者中,精神异常是主要的非运动症状之一,常见的精神异常有焦虑、抑郁、幻觉等。 Ishii等对家系和散发RDP患者的脑脊液进行的一项研究表明:RDP患者脑脊液中可出现多种神经递质水平的升高,如多巴胺、5-羟色胺、去甲肾上腺素等,这些神经递质水平的改变可能与精神症状相关。他们在后续的研究中发现精神异常可能是ATP1A3基因突变的另一种表现。这项临床研究选取了29例ATP1A3基因突变的RDP患者和27名无ATP1A3基因突变的健康人,对研究对象的精神症状进行评估(包括焦虑、抑郁、躁狂、精神分裂、强迫症、惊恐症等方面),发现两组在焦虑、抑郁、精神分裂、药物滥用4个方面差异有统计学意义。有精神障碍的RDP患者其精神症状可以在病程的任何阶段开始出现,甚至在运动症状之前。因此可以推测精神症状可能与ATP1A3基因突变有关,或是ATP1A3基因突变的一个独立的临床表现


4. RDP的诊断RDP的临床表现十分鲜明,较易与其他肌张力障碍疾病相区别,但是仍然需要与Willson病和早发性肌张力障碍帕金森综合征等疾病相鉴别RDP的临床诊断标准见表1。


5. RDP的治疗:目前没有针对RDP的特效治疗。大部分的病例报道中,RDP患者对左旋多巴、卡比多巴等多巴类药物、普拉克索等多巴胺受体激动剂的治疗不敏感。因此对症治疗是RDP患者的最主要的治疗,对于存在严重肌张力障碍的患者,巴氯芬或大剂量的苯二氮卓类药物可稍缓解患者的症状。 药物效果不佳的患者可考虑脑深部电刺激治疗(但不推荐使用双侧苍白球的同步电刺激),大部分患者的肌张力障碍可得到不同程度的改善。2014年,Fornarino等报道了1例对氟桂利嗪治疗敏感的13岁RDP女性患者。

三、ATP1A3基因与AHC

(一)ATP1A3基因突变可导致AHC

ATP1A3基因突变与成人RDP相关,此外在部分AHC患者也发现该基因的突变。AHC的发病率在全世界约为1/100万。ATP1A3基因突变,既可导致RDP,也可导致AHC,目前也有临床表现同时具有RDPAHC两者特征的病例报道。 这表明ATP1A3基因突变在致病过程中还存在其他的影响因素,这些影响因素可能是RDPAHC已知的其他的致病基因、环境因素或应激因素等ATP1A3基因突变导致AHC的机制可能是由于钠泵的功能紊乱从而导致脑组织内葡萄糖的转运障碍,继而引发一系列的临床症状,具体机制仍有待进一步研究。


(二)AHC的临床表现
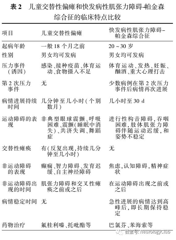
AHC是一种儿童快发病性神经功能障碍疾病。在部分病例报告中,AHC的患者在起病前有感染、接种疫苗、剧烈运动、营养不良等明显诱因AHC的主要临床表现是反复出现一侧或者双侧肢体瘫痪每次急性发作持续时间为数分钟到数小时,表现为进行性加重的肢体瘫痪和(或)肌张力障碍,在急性期后症状缓慢发展,可持续数年至数十年。目前在中国人群中已发现1例女性AHC患者。在德国的1个散发病例报道中,1例携带ATP1A3基因突变的女性患者同时存在AHCRDP的症状。但是大部分AHC患者与RDP患者的临床表现差异是较明显的。AHCRDP临床表现的比较见表2。


(三)AHC的诊断
AHC的临床表现个体差异比较大,因此临床诊断AHC较困难,常常会出现误诊的情况,因此对于婴幼儿出现的进行性严重的肌张力障碍及一侧或双侧交替瘫痪的患者,应对AHC进行基因筛查以排除诊断AHC的临床诊断标准见表3。


(四)AHC的治疗

对部分AHC患者来说,在非急性发作期使用药物预防发作是有效的,氟桂利嗪和托吡酯可作为预防用药急性发作时,可以使用苯二氮卓类药物口服或者鼻腔内给药控制症状,此外水合氯醛、苯巴比妥、睡眠诱导剂等也能不同程度地缓解症状。有病例报道提出使用类固醇药物可缓解急性期患者的临床症状。在病程中,对合并癫痫发作的儿童患者可考虑使用一线抗癫痫药物急性期后遗留有精神症状的患者,可考虑使用抗精神病药物。对于其他的药物治疗以及脑深部电刺激等外科治疗目前尚缺乏研究。

四、总结

ATP1A3基因突变与RDP和AHC这两种罕见神经系统遗传病有密切的联系,这一观点已经被证明和认可。但是ATP1A3基因突变导致这两种疾病的具体机制目前尚不明确。携带ATP1A3基因突变的个体既可以不发病,也可发展为RDP或者AHC,可能与其他的保护基因或者疾病相关的其他致病基因的作用有关,有待进一步的研究证明。


中华神经科杂志  2016年11月第49卷第11期

作者罗洋 唐北沙 郭纪锋中南大学湘雅医院神经内科




神经病学俱乐部 微信号:NeurologyClub
神经病学俱乐部,立足一线临床,服务神经科同行,助力神经病学天天向上


分享 :