中国急性缺血性脑卒中急诊诊治专家共识

脑卒中是一种常见的脑血管疾病,具有高发病率、高致残率和高死亡率的特点。急性缺血性脑卒中(acute ischemic stroke,AIS)占脑卒中的60%-80%,它是各种原因导致的脑组织血液供应障碍,并由此产生缺血缺氧性坏死,进而出现神经功能障碍的一组临床综合征患者常以突然出现一侧肢体(或面部)无力或麻木、言语不清或理解困难及意识障碍等症状就诊,急诊科作为常见接诊科室,尤其强调早期诊断、早期治疗及早期康复。随着医学科学的进步,中西医在AIS方面的临床研究均取得了较大进展。为此,国家卫生健康委员会急诊质控中心组织国内众多专家,经过反复讨论和修改,形成了《中国急性缺血性脑卒中急诊诊治专家共识》,主要从AIS诊断、分型、诊断流程、急诊处理、中医中药治疗和并发症治疗等六个方面逐一论述,供广大同行参考。


1
AIS的诊断


1.1 快速筛查  急诊分诊肩负着快速评估和分诊的重要任务,是急诊科的门户。“FAST”是国际公认的筛查原则,即F(Face)要求患者微笑看嘴角是否歪斜,A(Arm)要求患者举起双手,看患者是否有肢体麻木无力现象,S(Speech)请患者重复说话,看是否言语表达困难或者口齿不清,T(Time)明确记下发病时间。通过这四项对可疑脑卒中患者迅速识别和转运,也是对患者进行溶栓和血管内治疗的关键。


1.2 病史采集  着重询问患者症状出现的时间,即患者此前无症状状态的时间。其他病史包括神经系统症状的进展特征,动脉粥样硬化和心脏病的危险因素,药物滥用、偏头痛、癫痫发作、感染、创伤及妊娠史等。之前有没有出现颅内占位性病变、颅脑外伤、意识障碍以及脑卒中相关疾病。


1.3 一般体格检查  评估气道、呼吸和循环并测定血压、心率、氧饱和度及体温等生命体征后,立即进行全面体格检查。


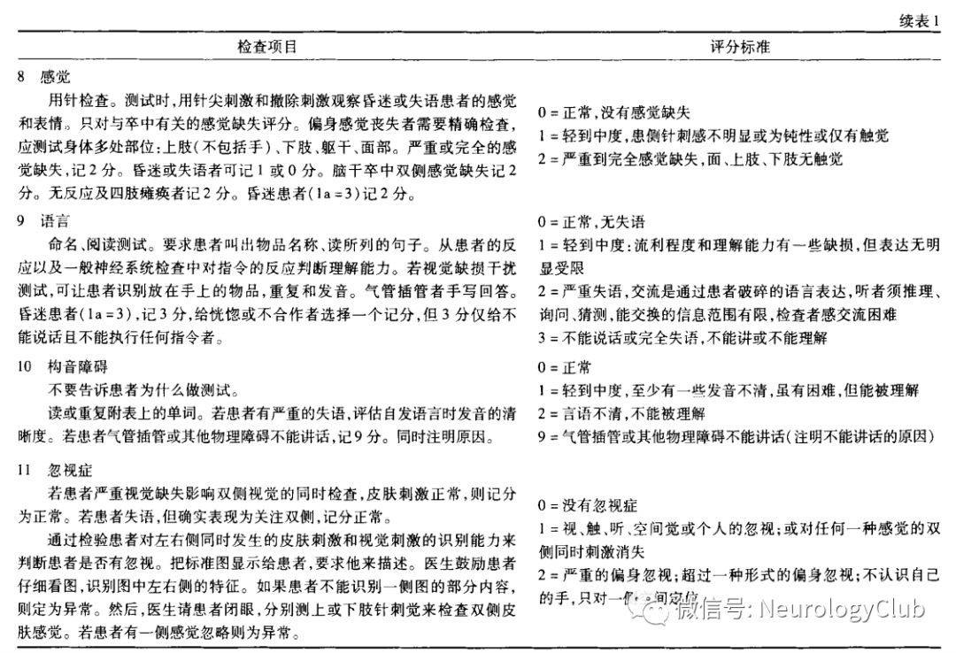
1.4 神经系统检查和卒中评分  神经系统检查应简洁、标准,可使用脑卒中量表定量评价神经功能缺损程度,确定血管闭塞部位并辅助早期诊断。目前最常用的量表为美国国立卫生研究院卒中量表(the National Institutes of Health Stroke Scale,NIHSS)。检查项目包括意识、语言、运动功能、感觉缺失、视野缺损、眼球运动、协调运动、忽视及构音等15项内容。NIHSS评分总分0-42分,≤4分定义为小卒中/轻型卒中,≥21分视为严重卒中

NIHSS评分基本原则记录该患者的第一个反应,即使后面的反应可能更好;注意只记录患者做到的,而不是医生的主观臆断;边检查边记录,尽量避免诱导患者;对于无法评价的项目,请记录评分为“9”,计算机统计学处理时将之自动按缺省值处理;“同一”原则:多次随访注意保持“同一”评价标准

1.5 辅助检查

1.5.1 脑实质成像  ①CT平扫急诊CT平扫能明确排除脑实质出血,并可评估静脉溶栓的其他排除标准,因此是初步筛查脑卒中患者首选的影像学检查方法。推荐在急诊科接诊20分钟内完成检查②颅脑磁共振成像(MRI):标准T1加权、T2加权对急性缺血改变相对不敏感,不推荐静脉溶栓前常规使用。但弥散加权成像(DWI)在识别急性梗死时的敏感性和特异性明显优于前者和CT平扫DWI能确定病灶的大小、部位和发生时间,并能检测到相对较小的皮质病灶及脑干、小脑病灶

1.5.2 脑血管成像  颅内、外及颈部血管成像是AIS辅助诊断中的一个重要方面,有助于了解脑卒中的发病机制及病因,指导选择治疗方案。目前常用的检查方法有经颅多普勒(TCD)、磁共振血管成像(MRA)、CT血管成像(CTA)、数字减影血管造影(DSA)对于无肾功能不全病史并怀疑有颅内大血管闭塞且适合血管内治疗的患者,可在肌酐检测前先行CTA检查对于发病6h内的拟采取机械取栓患者,在已行CT/CTA或MRI/MRA检查后,不推荐再行灌注成像检查对于前循环大动脉闭塞的AIS患者,如果最后看起来正常的时间在6-24h,推荐进行CTP、MRI弥散或灌注成像帮助筛选适合进行机械取栓的患者

1.5.3 实验室检查  最新的国外指南推荐尽快完成必要的血常规、凝血和生化检查,并在静脉溶栓前进行血糖测定。其他检查,如心电图评估、心肌酶谱、肌钙蛋白测定等可以在溶栓的同时进行


2
AIS的分型


目前国际广泛使用TOAST亚型分类标准,该标准侧重于缺血性脑卒中的病因分型,在临床应用中有较好的可信度。根据临床特点和影像学、实验室检查,TOAST将缺血性脑卒中分为大动脉粥样硬化性(LAA)、心源性栓塞性(CE)、小动脉闭塞型(SAA)、其他明确病因型(SOE)和不明原因型(SUE)。以上5个病因分类中,LAA、CE及SAA是临床常见的类型,应引起高度重视;SOE在临床上比较少见,故在病因分类中应根据患者的具体情况进行个体化的检查。


3
AIS的诊断流程


包括以下5个步骤①首先排除非血管性脑部病变,确诊脑卒中;②进行脑CT/MRI检查排除出血性脑卒中;③根据神经功能缺损量表评价脑卒中严重程度;④是否有溶栓适应证或禁忌证;⑤参考TOAST标准,结合病史、实验室检查、影像学检查等进行病因分型


4
AIS的急诊处理


4.1 一般处理

4.1.1 体位  对于能耐受平卧而且不缺氧的患者,推荐采取仰卧位伴有气道阻塞或误吸风险以及怀疑颅内压增高的患者,应将床头抬高15°-30°

4.1.2 吸氧与呼吸支持  患者入院后应视情况,而不是常规给予吸氧,如果急性脑卒中患者并发意识障碍及球麻痹影响气道功能,应建立人工气道及呼吸机辅助呼吸,维持氧饱和度>94%。除非考虑气道栓塞,AIS患者不推荐应用高压氧治疗

4.1.3 心脏监测与心脏病变处理  推荐给予实时心电监护,并行心脏超声及相关生化检查

4.1.4 体温控制  对体温>38℃的患者应查找发热原因并进行治疗,给予解热药降低体温

4.1.5 血压控制  脑卒中早期常伴有血压的升高,而且高血压急症也可导致脑卒中的发生,目前急性缺血性脑卒中患者的降压治疗仍不明确,但原则应为缓慢平稳降压,在能够达到脑组织血液灌注的前提下实施降压治疗①血压升高,拟行静脉溶栓或血管再通治疗时,血压应降至收缩压<180mmHg、舒张压<110mmHg;大面积脑梗死患者,血压控制治疗时应视颅脑手术而定;部分颅骨切除减压术前,血压降至收缩压≤180mmHg、舒张压≤100mmHg;手术后8h内血压控制在收缩压140-160mmHg②缺血性脑卒中后24h内血压升高的患者,当收缩压>220mmHg或舒张压>120mmHg或伴有急性冠状动脉事件、急性心力衰竭(心衰)、主动脉夹层、溶栓后症状性颅内出血、先兆子痫/子痫等合并症时,可予缓慢降压治疗,并严密观察血压变化,使下降幅度不超过15%③卒中后低血压患者应积极寻找并处理病因,必要时可采用升压扩容等措施


4.1.6 血糖控制  ①入院24h内高血糖的AIS患者,为了尽量避免不良预后,应将血糖控制在7.7-10mmoL/L;②血糖低于3.3mmoL/L时应口服或静脉给予葡萄糖治疗


4.1.7 营养支持  ①急性脑卒中后入院7d内应该开始肠内营养②对于吞咽困难的患者,卒中早期(最初7d内)给予鼻胃管饮食,当预期较长时间(>2-3周)不能安全吞咽时,推荐放置经皮胃造口导管补充营养③胃肠道功能障碍、无法行肠内营养支持者,可给予静脉营养支持

4.2 再灌注治疗

4.2.1 静脉溶栓

溶栓治疗是目前最重要的恢复血流措施,包括静脉人重组组织型纤溶酶原激活剂(rt-PA)和尿激酶,但国外尿激酶只建议应用于临床试验推荐阿替普酶静脉溶栓治疗(0.9mg/kg,最大剂量不超过90mg,1min内静脉推注10%,剩余90%维持静脉滴注>60min),用于经过选择的发病3h内的缺血性脑卒中患者根据临床情况也可延长到4.5h注意阿昔单抗不能与静脉阿替普酶同时应用

适应证①年龄18-80岁;②发病4.5h以内;③脑功能损害的体征持续存在超过lh,且比较严重;④脑CT已排除颅内出血,且无早期大面积脑梗死影像学改变;⑤既往MRI发现有少量微出血灶(数量1-10个);⑥合并镰状红细胞病;⑦患者或家属签署知情同意书

绝对禁忌证:①近3个月有重大颅外伤史或卒中史,有颅内或椎管内手术;②可疑蛛网膜下腔出血;③既往颅内出血;④近一周内有位于不易压迫部位的动脉穿刺;⑤颅内肿瘤、动静脉畸形、动脉瘤;⑥活动性内出血或急性出血倾向;⑦收缩压≥180mmHg或舒张压≥100mmHg;⑥血糖<2.7mmol/L;⑨CT检查低密度影>1/3大脑半球,提示脑叶梗死;⑩既往MRI发现大量微出血灶(数量>10个),症状性脑出血风险增加

注意事项①除了阿替普酶和替奈普酶,静脉应用其他降纤药物和溶栓药物的获益尚未证实,因此除了临床试验,不推荐使用;②对于轻度神经功能障碍且不伴有颅内大血管闭塞的患者,可考虑用替奈普酶替代阿替普酶;③不推荐超声溶栓作为静脉溶栓的辅助治疗

4.2.2 机械取栓

美国心脏协会(AHA)和美国卒中协会(ASA)推荐对于适宜的患者可在发病6h内行支架-取栓治疗(stent retrievers,如Solitaire FR和Trevo)。对于存在静脉溶栓禁忌证或静脉溶栓无效的大动脉闭塞患者,取栓治疗是有益的补充或补救措施,但最好在发病6h达到再灌注(溶栓)血流2b/3级,6h以后的血管内治疗有效性还不确定

适应证①脑卒中前mRS评分为0分或1分;②急性缺血性脑卒中;③发病4.5h内接受rt-PA溶栓;④梗死是由颈内动脉或近端大脑中动脉M1段闭塞引起的;⑤年龄≥18岁;⑥NIHSS评分≥6分;⑦Albena卒中项目早期CT(ASPECTS)评分≥6分;⑧发病6h内开始治疗(股动脉穿刺)

注意事项①距最后正常时间6-16h的前循环大血管闭塞患者,如果符合DAWN或DEFSE-3研究的其他标准,推荐进行机械取栓;②距最后正常时间6-24h的前循环大血管闭塞患者,如果符合DAWN研究的其他标准,进行机械取栓也是合理的;③机械取栓的治疗目标是达到mTICI 2b/3级的再灌注,以最大可能获得良好的功能结局;④机械取栓过程中及治疗结束后的24h内将血压控制在≤180/100mmHg比较合理


DAWN标准:临床严重程度与梗死体积之间的关系不匹配。


DEFUSE-3标准:存在缺血但尚未完全梗死组织的患者,初始梗死体积<70 ml, 灌注显像的缺血组织体积与梗死体积比值 ≥ 1.8。


动脉溶栓虽然可提高再通率并改善预后,但有可能增加颅内出血,此外还会延迟发病到溶栓的时间,目前仅适合于发病6h内由大脑中动脉闭塞导致的严重AIS且不适合静脉溶栓的患者对于近端颈动脉狭窄或完全闭塞的患者,虽然可以考虑血管成形术或支架植入,但获益仍不清楚,需要大型临床试验数据的支持

4.3 抗血小板治疗  早期一些大型临床试验发现,对于AIS溶栓患者早期口服阿司匹林未能显著降低随访死亡或残疾率,减少复发。因此,对于不符合溶栓适应证且无禁忌证的AIS患者,在发病后可给予口服阿司匹林150-300mg/d,急性期后可改为50-150mg/d如果患者不能耐受阿司匹林,可选用其他抗血小板药物,如氯吡格雷对于溶栓治疗后的患者,阿司匹林可在溶栓24h后开始使用轻型AIS患者(NIHSS评分≤3分)在24h内启动双重抗血小板药物(阿司匹林联合氯吡格雷)治疗21d,有助于预防症状发病至90d的早期卒中复发,但应严密观察出血风险不推荐替格瑞洛代替阿司匹林用于轻型卒中的急性期治疗

4.4 其他治疗  目前神经保护类药物在国内应用较多,不过整体临床试验效果不满意,对AIS的预后并未产生明显改善作用,国外也不推荐使用。但他汀类药物除了具有降低低密度脂蛋白胆固醇的作用外,有试验提示其也具有神经保护作用,故而建议如果发生AIS时患者在使用他汀类药物应该继续服用,否则可能增加3个月时死亡或残疾率但对于大面积脑梗死,尤其是小脑部位的脑梗死,因为并发严重脑水肿导致脑疝的风险很大,推荐早期即可转神经外科,可请脑外科会诊考虑去骨瓣减压等手术治疗。近年来,体外血浆脂类去除技术逐渐用于缺血性脑卒中的临床实践,并取得了一定成果。2005年应用国内自主研发的体外血浆脂类吸附过滤器(delipidextracossoseal lipoprotein filter from plasma,DELP)系统,周内学者对发病48h内的AIS患者进行了随机对照多中心研究,发现DELP能够明显促进患者的早期神经功能恢复,改善90d的神经功能缺损。亚组分析发现,治疗时间越早(发病6h内),神经功能恢复越好。由于缺乏高等级临床证据,如抗凝、降纤、扩容、扩张血管、高压氧、亚低温等治疗,仍需大量临床试验进行研究并对个体化应用的效果及长期预后进行评估。


5
AIS的中医中药治疗


中风的病机很复杂,往往是多重因素共同作用的结果,历代中医名家对其病机立论侧重点不同,大体有风、痰、瘀、火、虚等几种认识。风、痰、瘀、火、虚导致气血逆乱、气虚血瘀、升降失司、痰瘀互结脑络瘀阻后,进一步化生痰、热、毒、瘀,这些病理产物或相互滋生、相互影响,或胶着粘连相互为患,如痰瘀内蕴日久则化生热毒,加剧脑神经细胞的损伤,形成缺血性中风复杂多变的病机及临床表现。因此发病早期需重视多因素病机,干预病理因素之间的级联反应,及时应用清热化瘀、涤痰解毒的中医药以祛瘀解毒,通畅脑脉,恢复血供,力图改善脑缺血局部的炎症、损伤、微循环障碍等病理状态,进一步切断脑缺血损伤的链锁反应,以取得“复流”和“神经保护”的双重作用。在“中风热毒说”、“毒损脑络”、“复元醒脑汤”、“荣脑醒神”等学说指导下,将清热化瘀、解毒通络、化痰通腑、醒脑开窍法等广泛应用于临床,取得良好的疗效。

5.1 辨证施治  根据中风患者有无意识障碍可将其分为中经络和中脏腑,其中有意识障碍者为中脏腑,无意识障碍者为中经络中脏腑常用的方药有涤痰汤、羚羊角汤加减或羚角钩藤汤和温胆汤加减、参附汤加味等,常用的中成药为血栓通注射液、安宫牛黄丸、醒脑静注射液或清开灵注射液、参麦注射液等中经络常用的方药有天麻钩藤饮加减、化痰通络方、复元醒脑汤、星蒌承气汤、大承气汤等,常用的中成药为天麻钩藤颗粒、通脉胶囊、牛黄清心丸等

5.2 针灸治疗  应用时机针灸在病情平稳后即可进行治疗原则按照经络理论,可根据不同分期、不同证候选择合理的穴位配伍和适宜的手法进行治疗。有一项Cochrane系统评价共纳入14个随机对照试验(共1208例患者),结果显示,与对照组相比,针刺组远期死亡或残疾人数降低,差异达统计学意义,神经功能缺损评分显著改善。


6
AIS的并发症治疗


6.1 脑水肿与颅内压增高  是重度AIS的常见并发症,也是主要的死亡原因之一应卧床休息,床头抬高20°-45°;使用甘露醇、甘油果糖或速尿;严重者可请脑外科会诊考虑去骨瓣减压术治疗

6.2 梗死后出血  停用抗栓治疗等致出血药物,对仍需抗栓治疗的患者,可于梗死后出血稳定后开始抗栓治疗,对再发血栓风险低者可用抗血小板药物代替华法林

6.3 癫痫  不推荐预防性使用抗癫痫药物。对于卒中后癫痫持续状态或卒中后2-3个月再发癫痫,建议按癫痫治疗原则处理

6.4 吞咽困难  建议患者进食前采用饮水试验进行吞咽功能评估吞咽困难短期内不能恢复者可早期置鼻胃管进食,吞咽困难长期不能恢复者可行胃造口进食

6.5 肺炎  意识障碍、吞咽困难、呕吐、活动差均可导致误吸,引起肺炎。因此,对意识障碍患者应特别注意预防肺炎。疑有肺炎的发热患者应给予抗生素治疗,但不推荐预防性使用抗生素

6.6 排尿障碍与尿路感染  尿失禁和尿潴留在卒中早期很常见,而尿路感染常继发于留置导尿管。建议对排尿障碍者进行早期评估和康复治疗。尿失禁者应尽量避免留置导尿管,而定时使用便盆排尿;尿潴留者可耻骨上加压辅助排尿,必要时可使用留置导尿;出现尿路感染者应给予抗生素治疗,但不推荐预防性使用抗生素

6.7 深静脉血栓形成与肺栓塞  应鼓励患者尽早活动、抬高下肢对于栓塞高风险且无禁忌者,可给予低分子肝素或普通肝素,有抗凝禁忌患者给予阿司匹林治疗对有抗栓禁忌的缺血性卒中患者,推荐应用加压治疗预防栓塞


7
展望


随着对AIS早期管理领域的研究和探索,针对该病的治疗措施及方案也不断在完善,其治疗方案的制定及实施应根据患者临床特征而个性化进行,但AIS目前发病率仍较高且起病迅速,病死率及致残率也均较高,仍严重威胁公众健康。“时间就是大脑”,早识别、早诊断、早治疗在AIS的治疗中尤为关键,因此我国需完善AIS急诊分诊流程,建立健全的急诊医疗体系,以便临床医生尽早识别AIS患者,并以最短的时间开始对患者进行血管再通治疗临床上在对于时间窗内的AIS患者的治疗流程较为完善,但时间窗外患者的治疗目前尚未有明确的定论。除此之外,血管再通、抗凝、抗血栓等治疗中所推荐使用的药物较少,除推荐药物外其他药物的临床有效性及安全性仍尚未可知。临床上也常见在西医方法治疗AIS的基础上加以中医治疗,且疗效显著,但机制尚不明确,而且缺乏大型临床试验证明。


共识制定专家委员会成员

按姓氏拼音顺序排列

白雪(西南医科大学);卜建宏(上海中医药大学附属市中医医院);曹钰(四川大学华西医院);柴艳芬(天津医科大学总医院);陈森(上海交通大学附属新华医院);邓颖(哈尔滨医科大学第一附属医院);方邦江(上海中医药大学附属龙华医院);方小磊(北京中医药大学东方医院);封启明(上海市第六人民医院);宫晔(复旦大学附属华山医院);高培阳(成都中医药大学附属医院);郭立恒(广东省中医院);黄小民(浙江中医药大学附属第一医院);黄延荣(湖北省黄石市中医院);韩小彤(湖南省人民医院);冀兵(山西医科大学第一医院);姜虹(上海交通大学医学院附属上海市第九人民医院);蒋龙元(中山大学孙逸仙纪念医院);李小刚(中南大学湘雅医院);李志军(天津市第一中心医院);刘祖发(中国中医科学院望京医院);刘玲(湖北中医药大学附属医院);梁华平(中国人民解放军陆军军医大学大坪医院);梁群(黑龙江中医药大学附属第一医院);梁显泉(贵州省贵阳市金阳医院);卢中秋(温州医科大学第一附属医院);陆一鸣(上海交通大学医学院附属瑞金医院);吕传柱(海南医学院);吕文亮(湖北中医药大学);罗小明(安徽医科大学第一附属医院);马莉(兰州大学第二医院);马中富(中山大学附属第一医院);马骏麒(新疆自治区中医医院);宁文龙(黑龙江省齐齐哈尔市第一医院);潘志国(中国人民解放军广洲总医院);秦厉杰(河南省人民医院);芮庆林(江苏省中医院);宋景春(中国人民解放军第九四医院);沈桢巍(上海国际医疗中心);汤彦(复旦大学附属中山医院青浦分院);童朝阳(复旦大学附属中山医院);王岗(西安交通大学第二附属医院);王仲(北京清华大学长庚医院);于学忠(北京协和医院);杨立山(宁夏医科大学总医院);杨思进(西南医科大学附属中医医院);杨志旭(中国中医科学院西苑医院);叶勇(云南中医学院第一附属医院);曾玉杰(首都医科大学附属北京安贞医院);张剑锋(广西医科大学第二附属医院);张劲松(江苏省人民医院);张茂(浙江大学医学院附属第二医院);赵敏(中国医科大学附属盛京医院);赵晓东(解放军总医院第一附属医院);周荣斌(中国人民解放军陆军总医院);周爽(中国人民解放军海军军区大学附属长海医院);朱长举(郑州大学第一附属医院);朱华栋(北京协和医院);朱继红(北京大学人民医院);朱文宗(浙江省温州市中医院)


中国急救医学  2018年4月第38卷第4期

作者:国家卫生健康委员会急诊医学质控中心 中国医师协会急诊医师分会 世界中医药学会联合会急症专业委员会方邦江 于学忠 王仲 王岗 吕传柱  执笔)


分享 :