前庭性偏头痛诊治专家共识(2018)

一、前言

偏头痛和眩晕是临床常见的两种疾患。早在公元前131年,Cappadocia的学者Aretaeus第一次将偏头痛及眩晕联系起来,Liveing在1873年注意到了头痛与头晕的关联性,但直到20世纪80年代,人们才开始系统性地研究两者关系。1984年Kayan等最先对偏头痛和眩晕的联系做了系统性的描述。随着研究的深入,这些反复眩晕伴偏头痛的病人曾被诊断为偏头痛相关性眩晕/头晕、偏头痛相关性前庭功能障碍、偏头痛性眩晕等。1999年,Dieterich和Brandt首次倡导使用“前庭性偏头痛(vestibular migraine,VM)”这一术语作为此类病人的诊断,从而取代了所有之前对于此类疾病的诊断。尽管对VM究竟是否为一个疾病实体还存在争议,但全球的多数专家依然认可VM的存在。2012年国际头痛学会和国际Bárány学会共同制定并发表了统一的概念“前庭性偏头痛“及其诊断标准,被纳入2018年第3版国际头痛疾病分类诊断标准(ICHD-3)的附录中,成为国内外头痛和眩晕领域的研究热点。目前国内外尚没有统一的VM诊疗指南或专家共识,随着对其研究的不断深入,新的临床证据、检查技术和治疗方法的不断涌现,有必要制定我国VM的诊疗专家共识。通过中国医师协会神经内科医师分会疼痛与感觉障碍学组和中国医药教育协会眩晕专业委员会组织国内专家多次研讨,在参考借鉴国外最新诊断标准的同时,结合自身的临床经验和中国国情,制定出台了《前庭性偏头痛诊治专家共识(2018)》,以期规范和促进国内VM的诊疗工作。

二、流行病学

在一般人群中,VM的终生患病率约为1%,年患病率为0.9%;社区内40-54岁女性VM年患病率达5%,在偏头痛病人中,VM的患病率为10.3%-21%。VM在耳鼻喉科门诊就诊病人中占4.2%-29.3%;在头晕门诊中占6%-25.1%;在头痛门诊中占9%-11.9%。VM病人以女性为主,其男女比例为1:1.5-5VM可于任何年龄发病,女性平均发病年龄为37.7岁,男性为42.4岁VM是继良性阵发性位置性眩晕(benign paroxysmal positional vertigo,BPPV)之后,引起反复发作性眩晕的第二大常见原因,在眩晕疾病谱中约占比10%左右,而其诊断率却较低,易漏诊误诊

三、发病机制

VM的遗传学是异质的、不确定的、复杂的。据报道,33.3%的VM病人有家族发病史。一些研究已经开始尝试评估VM的潜在遗传异常。Lee等发现VM家族中女性病人居多可能和11号染色体长臂的一个区域相关,并且发现和孕激素受体(PGR)相关区域内的单核苷酸多态性(SNP)也相关。家族性VM可能和22q12相关。Bahmad等发现家族性VM可能和5q35相关。

VM的病理生理机制尚不十分清楚,但已有学者提出一些理论来进行阐述。几十年前流行“脑干缺血”的概念,如曾经使用“血管性头痛”和“基底动脉性偏头痛”来描述现在认为的VM,而目前则认为主要是脑功能异常,血管改变仅为继发表现。Cutrer和Baloh提出皮层扩布抑制(CSD)理论或许可以解释眩晕的短暂发作。他们还提出,偏头痛可能和神经递质紊乱相关,一些神经肽的释放可导致内耳损伤,如降钙素基因相关肽(CGRP)。近年来离子通道缺陷在VM发病机制中的作用越来越受到重视,多项研究显示,离子通道尤其是钙离子通道功能异常,可能是CSD发生的基础,进而导致偏头痛及VM的发生。

VM的发病基础既和大脑相应皮层过度兴奋有关,也和传导束及外周前庭器官被激活有关。这可以解释VM病人出现的各种中枢与外周的前庭症状。外周前庭器官轻度激活,病人可以表现为晕动病;前庭器官中度激活,病人可以表现为诱发性眩晕,如良性位置性眩晕等;前庭器官重度激活,可以表现为类似梅尼埃病的症状。如果前庭中枢部分被激活,病人既可以有眩晕症状,也可以伴有显著的平衡不稳,同时常伴有眼动、及自主神经功能障碍。诱发神经兴奋性增高的因素有很多,如睡眠障碍、劳累、受凉、部分饮食、激素改变和情绪改变等。

总的来说,VM的发病基础可能是离子通道缺陷和CSD,这和遗传易感性有关CSD激活三叉神经血管系统,三叉神经节激活释放CGRP、P物质(SP)和其它神经肽,引起脑膜血管炎症如血管扩张、血浆渗出及肥大细胞脱颗粒,最终导致偏头痛症状的发生。由于中枢神经系统内负责痛觉和平衡感的传导通路有重叠,三叉神经核和前庭神经核之间有纤维连接,而且三叉神经同样支配内耳,最终导致前庭症状的发生。

四、临床表现

1. 症状

(1)前庭症状的形式VM的前庭症状主要为发作性的自发性眩晕,包括内部眩晕(自身运动错觉)及外部眩晕(视物旋转或漂浮错觉);其次为头动诱发或位置诱发性眩晕或不稳,为数不少的病人也可表现姿势性不稳,部分病人可表现为视觉性眩晕或头晕,另有病人表现为头部活动诱发的头晕伴恶心。尽管某次发作可能不一定同时出现2种以上形式的前庭症状,但在其整个病程中,VM病人通常会经历上述几种不同形式的前庭症状,这与BPPV或梅尼埃病(Meniere's disease,MD)等疾病显著不同,后者的发作多为单一形式

(2)前庭症状的持续时间:不同的VM病人,前庭症状的持续时间可能会存在较大的差别,多数发作时间为数分钟到数小时,很少超过72小时。每次发作时间少于5分钟、小于1小时以及24小时的比率,分别约占18-23%,21.8-34%,21-49%。每次发作时间超过1天的比率,不同研究之间的差别较大,早年Neuhauser等的单中心研究报道接近30%,新近的多中心研究报道为7%左右。与BPPV有所不同,VM病人位置性眩晕单次发作的持续时间一般稍长,但也有少数病人单次发作的时间小于1分钟

(3)与头痛的关系眩晕发作可以出现在偏头痛发作之前、之中或之后,部分病人甚至没有偏头痛发作总体而言,VM的首次眩晕发作通常出现于头痛发作后数年,此时病人头痛的程度与既往相比通常已呈明显减轻的趋势,眩晕替代偏头痛成为影响病人工作生活的主要因素

(4)其他症状:国外的资料报道畏光惧声在VM发作期的发生率相对较高,但国内目前缺乏相应的资料。约有20%-30%的病人出现耳蜗症状,听力损害多为轻度且不会进一步加重,其中约20%的病人双耳受累VM病人,晕动症的发生率明显高于其他前庭疾病。约半数VM病人合并不同程度的焦虑等,精神心理障碍与VM互相影响,可导致病情迁延不愈。VM病人可出现发作性或持续性的姿势性症状,有时需要与精神心理性头晕相鉴别。


2. 体征

在VM发作间期,病人多无相应的异常体征,相对而言,平滑跟踪的纠正性扫视及位置性眼震较为多见,其它异常的表现依次为摇头诱发性眼震、凝视诱发性眼震以及前庭眼反射(vestibular ocular reflex,VOR)抑制失败等。异常的神经-耳科体征并非一成不变,多次随访能够显著提高发现异常眼动的概率。Neugebauer曾报道,扫视性跟踪(saccadic pursuit)异常率从首诊时的20%上升至随访8年后的63%。还有一些病人表现为持续性位置性眼震以及在旋转试验中出现明确的优势偏向。此外,VM病人也有VOR时间增加的现象。最新的一个随访5.5-11年研究发现,发作间期的眼球运动异常随着时间的增加而增加,眼球运动异常病人比例从16%增至41%。最常见的眼球运动异常是中枢性位置性眼球震颤

在VM发作期,异常体征的比率相对较高,病人可出现眼球震颤此种眼震与前庭外周性异常、前庭中枢性异常,或者混合性异常的眼震没有显著性区别。约70%病人会发生病理性眼震,包括自发性眼震和位置性眼震,其中位置性眼震的发生率为40%,扫视性跟踪异常率为20%。这些发现表明了50%的病人有中枢性前庭功能障碍、15%的病人有外周性前庭功能障碍,另有35%病人的受累部位不清。

3. 发作的诱因

睡眠剥夺、应激、不规律饮食、暴露于闪烁光线或异味等刺激以及女性月经等因素可诱发眩晕发作,食物和天气变化也可诱发症状发作,但在国外有可能被高估。诊断性治疗可作为诊断VM的重要参考,但当药物治疗有效时,首先应该排除安慰剂效应或抗焦虑抑郁等合并用药的效果

五、辅助检查

1. 纯音测听

偏头痛有可能导致内耳血管痉挛或者炎症,引起内耳供血障碍或者内耳炎症,导致听力下降可以表现为突聋,或者反复听力下降。在一个平均随访9年的研究中发现,包括低频听力损害在内的轻度耳蜗损伤发生率为3%-12%,轻度双侧感音神经性听力损害发生率为18%。

2. 前庭功能检查

大多数VM病人的前庭功能检查结果在正常范围之内,但也有研究发现前庭功能检查为异常表现。VM单侧外周前庭症状如单侧水平半规管功能减弱发生率在8%-22%之间,双侧功能减弱约11%。VM病人的前庭诱发肌源性电位(VEMP)检测可发现球囊功能的cVEMP幅值下降和椭圆囊功能的oVEMP幅值下降。因此,外周前庭异常可能和半规管及耳石功能有关。同时VM病人对低频动态侧倾(low-frequency dynamic roll tilting)的敏感性异常增高,可以同时激活半规管和耳石器。因此,VM病人发作间期可能有周围性或中枢性的前庭功能障碍,并且基于急性发作时的眼球运动记录,在发作过程中也有中枢性、外周性或混合性功能障碍


3. 神经影像学检查

VM病人的头颅CT/MRI检查常无阳性发现,头颅CT/MRI检查有助于鉴别其他的中枢前庭疾病。

4. 基因检查

迄今为止虽然还没有发现明确的VM致病基因,但已报道的研究家系具有常染色体显性遗传的特征。此外,由于“偏头痛相关性眩晕”(migraine associated vertigo,MAV)的女性发病率明显高于男性,并且性激素可能影响偏头痛及眩晕的发生频率,Lee等将孕激素受体(progesterone receptor,PGR,MIM607311)及雌激素受体(estrogen receptor,ESR1,MIM133430)基因作为偏头痛相关眩晕的功能性候选基因,进行疾病易感位点的关联分析。在近年的相关研究中发现,部分VM病人所具有的家族聚集性、同卵双生双胞胎同时患VM、以及病人一级家属的患病率高于一般人群等特点,均提示遗传因素对VM疾病的发生发展过程中起到一定的作用。尽管上述的实验室检查不会影响当前对VM的治疗决策,但对将来的疾病预防和诊断或许能够受益。

六、诊断与鉴别诊断

1. 诊断

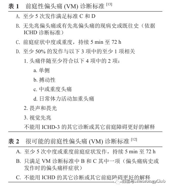
Neuhauser等最早在2001年就发表了VM诊断标准,之后曾广泛应用于临床。2012年Bárány学会和国际头痛学会发布了新的VM诊断标准包括明确的VM诊断标准和很可能的VM诊断标准(见表2),2018年ICHD-3仅将明确的VM诊断标准加入到附录中(见表1),认为这一新的疾病需进一步研究证实

VM临床表现的差异很大,这种差异既包括不同病人之间也包括同一个病人的不同时期。眩晕的特点多样,比如存在头晕或不平衡感、有明确的发作时间、头痛或其它偏头痛症状与前庭症状之间有明确的时间关联性。VM的症状常常与其它引起眩晕的疾病重叠,尤其是MD和BPPV。VM的症状和MD有时非常难以区分,导致诊断困难。VM的诊断本质上是一个在体格检查和实验室检查没有特异性发现的排除性诊断。由于ICHD-3未包含可能的VM的诊断标准,这里使用Bárány协会制定的很可能的VM诊断标准。

与原发性头痛的诊断标准一致,指标A强调既往的发作史,这是与继发性头痛很重要的鉴别点之一VM中的前庭症状表现为反复发作性,应与单次前庭发作性疾病,如后循环卒中相鉴别

表1指标B中的既往或目前存在的偏头痛,适用于有先兆或无先兆偏头痛下面的所有亚类,在亚洲地区以无先兆偏头痛最为常见,并且也可为慢性偏头痛,这一观点尚未被ICHD-3采纳,值得我们在临床工作中关注

前庭症状影响但尚未阻止日常活动程度者定为中度,阻止日常活动者定为重度正如Bárány学会对前庭症状的分类,符合VM诊断的前庭症状包括:①自发性眩晕包括内部眩晕(自身运动的错觉)及外部眩晕(视物旋转或浮动的错觉);②位置性眩晕:头位变动后发生;VM也会出现位置性眩晕,但大部分病人会合并其他形式的眩晕,单纯的位置性眩晕仅占少数;③视觉诱发的眩晕:由复杂或大型活动性视觉刺激诱发;④头部活动诱发的眩晕:在头部活动时发生;⑤头部活动诱发伴恶心的头晕,头晕的特点是感觉到空间定向受损,其它形式的头晕目前尚未纳入VM的诊断中

前庭症状发作持续时间高度变异,同一病人每次发作持续时间也可从数分钟至数小时不等。绝大部分病人的发作持续时间≤24小时约30%病人的单次眩晕持续时间≤5分钟,对于此类病人,发作持续时间定义为该发作期间内反复短暂性发作的总时间

关于表1中的指标D,单次发作中存在1个症状就足够。每次发作可能伴随不同的症状。伴随症状可见于前庭症状出现之前、之中或之后病人可合并耳蜗症状,可不与眩晕发作伴随,仅有15%-17%的病人在眩晕发作时会出现耳蜗症状,其中以双侧耳鸣较常见。其它症状,如短暂听力障碍、恶心、呕吐、疲乏以及可疑晕动症可能与VM相关,但由于缺乏特异性,并未纳入诊断标准中。

病史及体检结果不提示其它前庭疾患,或曾考虑到其它前庭疾患但经过合适检查已排除,或确实存在其它前庭疾患,但为合并症或另一独立病症,可与发作明确区分。基于ICHD分类诊断标准开发的CDSS计算机辅助临床决策系统极大简化诊断流程,提高诊断效率,VM同样适用。

2. 鉴别诊断

偏头痛发作可由前庭刺激诱发,因此,鉴别诊断应该包括由于重叠了偏头痛发作而复杂化了的其它前庭疾患。

(1)MD:MD和VM之间的关联性已经进行了大量的研究。在临床上,这两种疾病的诊断主要依赖于病史。MD和VM之间需要鉴别的原因包括:①两种疾病的症状可有重叠;②病人可同时符合这两种疾病的诊断标准;③临床表现提示MD,但未达到MD的诊断标准;或者MD病人有VM相关症状,但未达到VM的诊断标准。这些是VM和MD诊断的主要挑战。MD病人有VM的比例是普通人的两倍,偏头痛病人也更容易患MD。内耳MRI研究显示,有听觉症状的VM病人中膜迷路积水占21%,这可以解释为同时合并VM和MD,也可以解释为膜迷路积水是VM引发内耳损伤的结果。对于一时鉴别确有困难的病人,随访可能是最好的选择。

(2)BPPV:BPPV也经常和VM有关联和症状有相似性,所以VM的位置性眩晕病人须与BPPV鉴别。VM有时只有单纯眩晕发作,类似BPPV,鉴别诊断时可在急性期直接观察其眼震持续时间、发作频率及眼震类型,VM病人位置性眼震的特点为持续性,不显示单一半规管特点;而BPPV眼震具有时间短、潜伏期、疲劳性、角度性变位等特性BPPV诊断的金标准是变位试验阳性,但应注意双侧评价和重复检查,以防止漏诊或误诊

(3)前庭阵发症VM也需与前庭阵发症鉴别,后者表现为发作性眩晕,持续时间为1至数分钟,每天多次,卡马西平或奥卡西平治疗有效。Bárány学会近期也发布了前庭阵发症的诊断标准,但仍存在一定的学术争议。其发病机制可能与脑桥小脑区血管与前庭蜗神经的交互压迫有关,但能否用一元论解释其发病机制仍在探索当中


(4)脑干先兆偏头痛(曾用术语:基底型偏头痛):仅有22%-38.5%VM病人的眩晕持续时间为5-60分钟。1/3 VM病人在每次眩晕发作时伴有头痛,但头痛与眩晕发作的先后顺序不固定。超过60%脑干先兆偏头痛病人有眩晕症状,但是脑干先兆偏头痛需首先满足先兆性偏头痛的诊断,再同时合并至少两个脑干症状。在亚洲人群中,VM病人出现视觉先兆的比例在10%以下,目前没有研究提示VM病人在发作时合并发生构音障碍、复视、双侧视觉症状、双侧感觉障碍、意识水平下降或听觉过敏。脑干先兆偏头痛的患病率低。来自丹麦的人群调查结果显示,脑干先兆偏头痛仅占先兆性偏头痛的10%。另外亚洲人群先兆性偏头痛的病人比例远低于欧美,因此脑干先兆偏头痛的诊断应该更为谨慎

(5)后循环缺血:为临床常见诊断,发病年龄多在60岁以上,男女无性别差异。60岁以上伴有多种血管危险因素的眩晕病人应警惕小脑或脑干卒中。大多数脑干和小脑病变常伴随有中枢神经系统症状和体征,如单侧肢体无力或麻木,复视,构音障碍,饮水呛咳等而部分小梗死灶仅表现为孤立性眩晕,可进行床旁HINTS检查(甩头-凝视眼震-眼偏斜)联合影像学检查(MRI平扫+DWI)明确病因对老年眩晕病人,长期的偏头痛病史有助于两者鉴别,VM病人核心症状发作时间不超过72小时,一旦超过72小时,应警惕后循环卒中必要时可进行相关的影像检查,排除责任血管的病变

七、治疗

目前,国内外尚未有全面系统的VM的诊疗指南,VM的治疗可以参考偏头痛的综合管理模式。大部分VM治疗的信息来源于回顾性研究和非对照性的报道。曲坦类药物可能对VM急性发作治疗有效预防性治疗药物主要包括钙通道阻滞剂、β受体阻滞剂、抗癫痫药物、抗抑郁剂等发作间歇期的症状,尤其是不平衡感,应该考虑前庭康复治疗

1. 药物治疗

(1)急性期药物治疗VM急性期治疗的药物主要是曲坦类药物。目前只有少数几个针对VM治疗的随机对照临床研究,其中三个是曲坦类药物在急性发作期治疗中的应用。一个研究显示38%的VM病人从5mg佐米曲普坦治疗中获益,而对照组只有22%。但由于样本量太小(n=10)和置信区间太大,该研究参考价值有限。另一项研究纳入111例“偏头痛关联性眩晕/头晕”病人的回顾性研究显示舒马曲坦对偏头痛及偏头痛相关性眩晕均具有良好的效果,舒马曲坦对头痛的疗效和对偏头痛相关性眩晕/头晕的疗效具有明显的相关性,后者跟偏头痛与眩晕/头晕是否存在时间关系无关。

(2)预防性治疗预防性治疗的目的是降低头痛和头晕的发作频率,减轻发作程度,减少失能,增加急性发作期治疗的疗效预防性治疗的指征是发作持续时间长或造成失能,病人的生活质量、工作和学业严重受损,每月发作频率在3次以上(一般偏头痛是≥2次),或对急性期治疗反应差及病人要求治疗。预防性治疗有效性的指标是,头痛及头晕发作的频率、程度、持续时间、功能损害的程度下降。应在3月后评估治疗反应。预防性治疗理想目标是使发作频率降低50%以上。由于VM预防性治疗的疗程国内外均未见相关推荐,故本共识不做特别推荐,但文献报道中,疗效的观察一般始于治疗的第三月,较多文献对疗效的观察在3-6月之间,另外,偏头痛预防性治疗的疗程是6个月

(3)观察评定:研究中疗效评定使用的评分标准包括眩晕严重程度评分、发作频率评分、疗效评价等。眩晕严重程度评分包括:视觉模拟评分(VAS),0-无症状,10-最大可能的眩晕;症状严重程度评分:1分-极轻,2-轻度,3-中度,4-重度,5-极重眩晕发作持续时间:小时数发作频率评分,指每月发作次数或每周发作次数:高频分数(1-4分):大于5次/周为1分,3-4次/周为2分,1次/周为3分,2-3次/月为4分;低频分数(5-6分):2-3次/3月为5分,小于2次/3月为6分疗效评价:有改善(0-2分),明显改善(3-4分),其中0分是无改善,1分是轻度改善,2分是中度改善,3分是显著改善,4分是症状消失

预防性治疗的主要药物包括钙离子拮抗剂(氟桂利嗪),抗癫痫药物(托吡酯、拉莫三嗪、丙戊酸),β受体阻滞剂(普萘洛尔和美托洛尔),抗抑郁药物(阿米替林,文拉法辛,去甲替林)等,回顾性研究和少数的随机对照研究显示预防治疗可有效改善眩晕以及头痛的发作频率和严重程度。四项随机对照研究证实了氟桂利嗪、托吡酯、普萘洛尔和文拉法辛预防治疗VM的有效性,其中两项研究显示,氟桂利嗪(10mg)能显著降低VM病人的眩晕发作频率和严重程度,副作用较小,依从性良好,推荐氟桂利嗪可作为预防治疗VM的一线药物;一项研究表明托吡酯在50mg/d与100mg/d的剂量下,疗效无显著性差异,50mg/d剂量下耐受性更好;一项研究表明文拉法辛较普萘洛尔可更有效改善VM病人的抑郁症状。目前研究和应用最多的是钙离子拮抗剂氟桂利嗪,主要通过抑制钙超载和CSD的发生、改善内耳血流和脑微循环、促进前庭功能代偿等多种作用机制,预防VM的发生在国内只有氟桂利嗪的适应症中同时包括偏头痛和眩晕,氟桂利嗪已被国内外指南推荐用于偏头痛预防性治疗的一线用药,且可有效用于眩晕的对症治疗。虽然回顾性研究表明氯硝西泮在VM预防性治疗方面存在疗效,但考虑到药物副作用,该药在国内VM的预防性治疗中不做推荐。

2. 非药物治疗

前庭康复训练被证明是VM病人的有效辅助治疗,甚至是可以作为独立的治疗方案。每天都有前庭症状的36例病人(VM:20例,前庭障碍:16例)在经历超过6个月的康复训练后,两组病人均取得了同样好的疗效。因此,VM病人无论使用何种药物治疗,前庭康复训练可能都是有效的。但仍然需要针对VM病人的对照研究。

在进行VM药物以及非药物治疗的同时,需积极开展病人教育,避免诱发因素,改善生活方式,加强综合管理。在偏头痛的管理中,中国开展的头痛学校教育和SMART管理模式得到国际认可,基于ICHD分类诊断标准开发的CDSS计算机辅助临床决策系统极大简化诊断流程,提高诊断效率,这些都为VM的综合管理提供了参考。


共识制定专家委员会成员

按姓氏笔画顺序排列

于生元,于刚,于利民,于挺敏,万琪,卫旭东,王武庆,王贺波,王海涛,区永康,尹时华,邓安春,卢伟,付蓉,毕国荣,伍伟景,刘秀丽,刘波,刘博,刘鹏,汤勇,孙莉,李明欣,李晓光,杨晓苏,连亚军,吴子明,张劲,陈春富,陈曦,罗国刚,周冀英,赵红如,施天明,秦琼,索利敏,黄贺森,曹效平,崇奕,董钊,蒋子栋,韩军良,曾祥丽,虞幼军,魏东


中国疼痛医学杂志  2018年7月第24卷第7期

作者:中国医师协会神经内科医师分会疼痛和感觉障碍学组 中国医药教育协会眩晕专业委员会 中国研究型医院学会头痛与感觉障碍专业委员会 于生元 万琪 王武庆 刘博 李明欣 吴子明 周冀英 董钊 蒋子栋 韩军良  执笔)


分享 :