周围神经病:鉴别诊断和管理

周围神经病有系统、代谢和毒素等多种原因。最常见可治原因有糖尿病、甲状腺功能减退症和营养缺乏。诊断需做细致的临床评估及恰当的试验室检测;若不能确诊,还需进一步做电诊断检查或神经活检。系统化处理法,首先要做周围神经病损的定位、原发病因的识别和潜在可治疗原因的排除。初始血液检测包括全血细胞计数、全套代谢分析、红细胞沉降率(血沉)、空腹血糖、维生素B12、促甲状腺激素水平检测;若有临床指征,做相关特殊检测。腰椎穿刺和脑脊液分析有助于诊断格林-巴利综合征和慢性炎性脱髓鞘神经病。电诊断检查,包括神经传导和肌电图,有助于鉴别轴突与脱髓鞘或混合神经病损。治疗应控制原发病过程、纠正营养缺乏和提供对症治疗。


周围神经离开中枢神经系统(CNS)形成长神经轴突束。有些周围神经被神经鞘细胞形成的髓鞘包裹,而其他又无髓鞘。周围神经服务于不同运动、感觉和自主功能。周围神经病通常用来描述周围神经系统的神经受损的病症。病损和临床表现常位于远端且向近端进展。有几种疾病可损害周围神经,导致周围神经病;与表现相似的病症加以鉴别很重要 。

1

流行病学


某研究对家庭医学设施中周围神经患病率做了评价,≥55岁者为8% ,一般人群为 2.4%。某基于社区的研究表明,II型糖尿病患者周围神经病的患病率为26.4%。


2

诊断


周围神经病可因系统性疾病、毒物暴露、药物治疗、感染和遗传性疾病多种原因引起(见表1)。最常见可治疗原因有糖尿病、甲状腺功能减退症和营养缺乏。

2.1 病史和体检 若患者出现远端麻木、针刺感和疼痛,或无力症状,第一步要确定是否症状源于周围神经病或中枢神经系统的病变,是否为单神经根、多神经根或周围神经丛受累。中枢神经系统病变可与其他特征关联,如言语困难、复视、共济失调、颅神经受累;或为脊髓病,肠或膀胱功能减退。深部腱反射常敏锐,肌张力呈强直(僵硬)性。周围神经根损害通常典型表现为不对称,接着出现某皮节分布区的感觉症状,可伴发颈痛和腰痛神经丛病损为一侧肢体多神经受累呈非对称感觉运动障碍


128-Hz音叉可用于检查肢体振动觉。肢体远端感觉缺失(包括振动觉、本体感受、温度觉和针刺觉) 提示周围神经病,从远端至近端引出反射改变也提示周围神经病


一旦某病变定位于周围神经,下一步就要寻找病因,排除潜在可治疗的原因,如获得性中毒、营养或炎症、或免疫介导的脱髓鞘病。神经病必须通过症状发作和慢性过程、受累型和范围、受累神经纤维型(即,感觉、运动或自主),进一步将病损特征化。


周围神经病早期阶段,患者典型表现为进行性症状,包括肢体远端感觉缺失、麻木、疼痛或烧灼感、呈手套袜套状分布。随时间推移,麻木向近端扩展,可发生轻度远端肌肉无力和萎缩。导致急性周围神经病病症中,如那些毒素暴露者可出现类似更多的突发症状,且以疼痛为主;症状典型表现为进展较快。其他障碍,如急性炎性脱髓鞘病,即格林-巴利综合征(GBS,注:GBS属神经病症。虽然罕见,但任何年龄均可发病。有呼吸道或胃肠道病毒感染几天或几周后,可发生此综合征。妊娠、手术、外伤或疫苗接种后也可引发此综合征。因机体免疫系统攻击了部分周围神经系统,使包裹神经的髓鞘遭到破坏,导致轴突损害。初始症状是腿部感到无力或有针刺感,有时可扩展至手臂和上身。严重度不断增加,直至患者出现肌肉废用,近瘫痪、呼吸困难、血压和心率也受影响。若为此,为医疗急症。虽然 郧月杂 可危及生命,但严重病例也有恢复的可能)。慢性炎性脱髓鞘多神经病,最早的体征以无力为主而不是感觉缺失


若出现神经病症状,踝反射和远端感觉降低,不考虑远端肌肉无力或萎缩,或许可做出周围神经病的诊断神经病症状独立出现或踝反射降低很少有诊断价值。周围神经病有些原因所具有的特征:单神经病损、有些为多神经受累,而其他有自主功能不全或疼痛突出(见表2)。

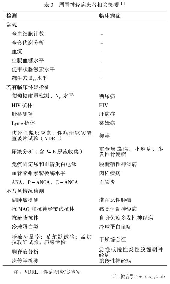
2.2 诊断性检测  对周围神经病患者评估始于单纯血液检测,包括CBC、全套代谢分析(全套代谢分析有助于医生对患者营养和代谢健康情况进行评估,便于提供靶营养干预)、血沉和空腹血糖、维生素B12和促甲状腺激素水平检测(见图1)。若有临床指征可做附加检测,包括副肿瘤检测,以评估隐匿恶性肿瘤;抗髓鞘相关糖蛋白(抗MAG)抗体检测以评估感觉运动神经病;抗神经节苷脂抗体(抗GM1)检测、CSF分析以评估自动免疫多发神经病;若怀疑遗传性周围神经病做遗传学检测(见表3)。

腰穿和CSF分析有助于诊断格林-巴利综合征和慢性炎性脱髓鞘神经病;有这些情况的患者CSF蛋白水平会升高。

2.3 电诊断检查  若初步检测、详细病史和体检依然不能确诊,建议做电诊断检查。有2种电诊断检查:神经传导检查和肌电图(EMG)。神经传导检查是对被检神经电信号传导波形、波幅、潜伏期和传导速度进行评价轴突病损导致波幅降低,脱髓鞘作用可导致潜伏期延长,传导速度减慢EMG能探测活动性轴突病损,静息状态出现自发肌纤维活动是因神经调节缺失(去神经)所致也可评估随意肌收缩运动单位动作电位


电诊断检查有助于确定神经病损有否轴突损害(轴突性神经病损) 或髓鞘( 脱髓鞘性神经病) 损害或两种都存在(混合型)。神经传导和针刺EMG结果正常显然减少了周围神经病的可能性,而发现神经传导异常可帮助确诊。电诊断检查的有限性是指其仅能检测大有髓鞘神经纤维。限制了其探测小神经纤维(如那些有疼痛、温度和自主功能纤维)的灵敏性。遇到这些情况,可采用直接用于自主功能特定检查和其他非电诊断检查法(如表皮活检)可产生诊断


2.4 神经活检  若试验室检测和电诊断检查依然不能确诊,或启动攻击性治疗(如采用类固醇或化疗时可发生血管炎)前需确诊,应考虑做神经活检。腓肠和腓浅神经为活检首选若所有检查都未能识别原因或电诊断检查提示轴突型对称性周围性神经病,特发性周围神经病为预诊断


若怀疑小无髓鞘神经纤维为原因,有烧灼、麻木和疼痛的患者应做表皮活检。小神经纤维病损属于某些周围神经病早期,用电诊断检查达不到探查效果。


3

治疗原则


周围神经病有2个治疗目标:控制原存疾病过程和处理不适症状。前者需清除有害物质,如毒素和药物;纠正营养缺乏;或治疗原存疾病(如皮质激素疗法用于免疫 原 介导的神经病)。这些步骤对阻止神经病进展是重要的,也可以缓解症状。


急性炎性神经病需及早静脉给免疫球蛋白或血浆置换的有力治疗。此外,应完成呼吸功能测量和血液动力学监测。若患者的用力肺活量<20ml/kg或基线水平下降30%或若最大吸气压<30cmH2O应考虑机械通气。


重要的是帮助患者控制周围神经病不适的症状,如严重麻木和疼痛,也包括缓解因无力导致的失能。有几种治疗神经性疼痛药物选项,包括某些抗癫痫药(如加巴喷丁、托吡酯、卡马西平、普瑞巴林)和抗抑郁药(如阿米替林)。有些患者用局部用含利多卡因敷贴和喷剂,或辣椒辣素乳膏也能缓解疼痛。其他支持措施,如足部护理、减轻体重和鞋子的选择也有帮助。麻醉剂在治疗选择性患者的慢性神经痛也扮演着角色;用药时对候选者要做药物滥用和成瘾评估;首先应尝试几种非麻醉药疗法。其他意见,启动长期阿片疗法前也要关注患者的诊断与管理。


后记周围神经病是糖尿病最常见的并发症之一,也是糖尿病患者致残致死的重要原因。2009年有报道称我国城市成年人糖尿病发病率已达9.7% ,由此推测中国糖尿病患患者数已达9240万。而本文提出,II型糖尿病患者周围神经病的患病率为26.4% ,因此初级保健做好周围神经病的管理很重要。


本文对周围神经病的鉴别诊断和管理做了详尽的论述,将对初级保健医生起到指导作用。周围神经病有多种原因,发现症状首先要寻找病因和原因,包括详细病史、用药史、有否毒物暴露史、有否原存疾病、是否为遗传性疾病。在选择试验室和检查手段中,明智的选择就是适时、恰当和有根据的,不仅利于诊治也能节约成本。对因治疗,包括治疗原发病、纠正营养缺乏、清除有害物质等对症治疗,就是缓解症状,解除患者的痛苦。若属于医疗急症,尽早地提供恰当的医疗救治,以免危及生命。


中国全科医学杂志  2010年12月第13卷第12A期

作者周淑新  张彦宗中国石油中心医院


分享 :