神经病理性疼痛诊疗专家共识

一、定义及分类

国际疼痛学会(International Association for the Study of Pain,IASP)于1994年将神经病理性疼痛(Neuropathic Pain,NP)定义为:“由神经系统的原发损害或功能障碍所引发或导致的疼痛(Pain initiated or caused by a primary lesion or dysfunction in the nervous system)。2008年,IASP神经病理性疼痛特别兴趣小组(NeuPSIG)将该定义更新为:“由躯体感觉系统的损害或疾病导致的疼痛”(neuropathic pain is defined as pain caused by a lesion or disease of the somatosensory system)。


新定义发生了如下重要变化:①用“损害”或“疾病”取代了“功能障碍”。②用“躯体感觉系统”取代了“神经系统”,使其定位更加明确


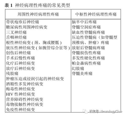
以往中文名称有神经源性疼痛、神经性疼痛、神经病性疼痛等,为了确切反映以上定义并兼顾中文语言习惯,建议将其统一称为“神经病理性疼痛”。神经病理性疼痛分为周围性和中枢性两种类型,不同类型的疼痛具有相似或共同的发病机制。常见的神经病理性疼痛类型见表1。

以上表内疾病的定义和分类并非毫无争议,例如,交感相关性疼痛如复杂性区域疼痛综合征I型(CRPS-I)、纤维肌痛症(FMS)、内脏痛等,按新定义不属于神经病理性疼痛范畴,但在临床上仍然参照神经病理性疼痛来治疗。

二、流行病学和疾病负担

NeuPSIG认为神经病理性疼痛患病率约为3.3%-8.2%。另一项来自欧洲的研究资料显示,一般人群的神经病理性疼痛患病率高达8.0%。以此数据推算,我国目前神经病理性疼痛的患者约有9000万。尽管国内尚无针对神经病理性疼痛患者生存质量的系统性研究数据,但神经病理性疼痛对患者的生活质量的影响是显而易见的。长期疼痛不但会影响患者的睡眠、工作和生活能力,还会增加抑郁、焦虑等情感障碍的发病率。有研究表明:带状疱疹后神经痛患者的生活质量得分约为正常人群的1/2。

三、病因

神经病理性疼痛的产生有很多原因,包括从物理、化学损伤到代谢性复合性神经病变。尽管患者的临床症状相似,但其病因却各不相同。外伤、代谢紊乱、感染、中毒、血管病变、营养障碍、肿瘤、神经压迫、免疫与遗传等多种病因均可导致神经损伤。常见病因包括:糖尿病、带状疱疹、脊髓损伤、脑卒中、多发性硬化、癌症、HIV感染,腰或颈神经根性神经病变和创伤或术后神经损害等

四、机制

神经病理性疼痛的发病机制复杂,包括解剖结构改变和功能受损,常由多种机制引起。包括外周敏化、中枢敏化、下行抑制系统的失能、脊髓胶质细胞的活化、离子通道的改变等。可能涉及的病理变化包括:神经损伤、神经源性炎症、.末梢神经兴奋性异常、交感神经系统异常和神经可塑性的变化


1. 外周敏化与中枢敏化

外周敏化是指伤害性感受神经元对传入信号的敏感性增加。外周神经损伤后,受损的细胞和炎性细胞(如肥大细胞,淋巴细胞)会释放出化学物质,如去甲肾上腺素、缓激肽、组胺、前列腺素、钾离子、细胞因子、5-羟色胺以及神经肽等。这些细胞介质可使伤害感受器发生敏化,放大其传入的神经信号。


中枢敏化是指脊髓及脊髓以上痛觉相关神经元的兴奋性异常升高或者突触传递增强,包括神经元的自发性放电活动增多、感受域扩大、对外界刺激阈值降低、对阈上刺激的反应增强等病理改变,从而放大疼痛信号的传递其相应的临床表现有自发性疼痛(spontaneous  pain)、痛觉过敏(hyperalgesia)、痛觉超敏(allodynia,或译为触诱发痛)等。中枢敏化是神经病理性疼痛的重要发病机制,神经病理性疼痛的维持主要在于中枢敏化。


2. 离子通道的异常改变

多种离子通道的异常参与了神经病理性疼痛的发生,包括钙离子通道、钠离子通道、氯离子通道、钾离子通道等。目前对钙离子通道的研究表明,神经损伤后,脊髓后角(主要是突触前膜)钙离子通道上的α2-δ亚基高表达,钙离子通道异常开放,钙离子内流增加,导致兴奋性神经递质释放增加,神经元过度兴奋,从而产生痛觉过敏和痛觉超敏。

五、临床表现

神经病理性疼痛的临床表现复杂多样,具有自己独特的性质和特点,包括自觉症状和诱发症状主要表现为病程长,多数超过3个月通常疼痛部位与其受损区域一致。多数原有致痛的病因已消除或得到控制但仍存留疼痛,严重影响患者的工作和生活,常常伴有情感障碍。其疼痛的特点如下:


1. 自发痛在没有任何外伤、损伤性刺激情况下,局部或区域可出现疼痛


2. 疼痛部位可因轻微碰触,如接触衣服或床单,或温度的微小变化而诱发疼痛,为非伤害性刺激引起的疼痛


3. 痛觉过敏指对正常致痛刺激的痛反应增强


4. 疼痛性质患者疼痛性质不全相同,以牵扯样痛、电击样痛、针刺样痛、撕裂样痛、烧灼样痛、重压性痛、膨胀样痛及麻木样痛较多见


5. 感觉异常可有感觉异常(paraesthesias)、感觉迟钝(dysesthesias)、瘙痒感或其他一些不适的感觉

六、诊断

神经病理性疼痛的诊断主要依靠详细的病史(包括发病诱因、疼痛部位、性质、诱发与减轻的因素)、全面细致的体格检查,特别是感觉系统的检查以及必要的辅助检查,有时还要依据患者对于治疗的反应。


IASP2008年推荐的神经病理性疼痛诊断标准为:①疼痛位于明确的神经解剖范围。②病史提示周围或中枢感觉系统存在相关损害或疾病。③至少1项辅助检查证实疼痛符合神经解剖范围。④至少1项辅助检查证实存在相关的损害或疾病


肯定的神经病理性疼痛:符合上述1-4项标准;很可能的神经病理性疼痛:符合上述第1、2、3或4项标准;可能的神经病理性疼痛:符合上述第1和2项标准,但缺乏辅助检查的证据


神经病理性疼痛的疼痛及异常感觉区域应该符合躯体感觉神经的解剖分布,与确定的病变部位一致。对于疑似神经病理性疼痛,神经系统检查应包括对感觉、运动和自主神经功能进行详细的检查,其中感觉神经功能的评估十分重要,建议最好进行量化分析。建议使用ID Pain患者自评诊断量表进行神经病理性疼痛的筛查,DN4量表和LANSS量表来鉴别神经病理性疼痛与伤害感受性疼痛。由于神经病理性疼痛常伴有抑郁、焦虑及睡眠、社会功能、生活质量的损害,应选择相应的量表如SF-36、Nottingham健康概况(Nottingham Health Profile,NHP)或生活质量(QOL)指数等进行检查。推荐使用视觉模拟量表(VAS)、数字分级量表(NRS)来测量疼痛的强度。也可应用McGill疼痛问卷(MPQ)、简式McGill疼痛问卷(SF-MPQ)等工具帮助评价疼痛的强度。


应针对性地开展相关的实验室检查以明确病因,如血、尿、粪常规、脑脊液常规及生化、血糖、肝肾功能检查以及微生物、免疫学检查、可能的毒物检测等。应开展多种检查,如神经电生理检查、神经影像学检查、fMRI检查等以及皮肤神经活检。


其中,神经电生理检查对神经病理性疼痛的诊断尤为重要。神经传导速度和体感诱发电位等常规的电生理检查,对证实、定位和量化中枢及周围感觉传导损害方面很有帮助。如电刺激三叉神经反射(瞬目反射和咬肌抑制反射)有助于鉴别原发三叉神经痛和继发性三叉神经痛(如,继发于桥小脑角肿瘤和多发性硬化者)。当激光诱发电位(LEP)检查特别是延迟的LEP能较可靠的评估周围神经病、原发性和继发性三叉神经痛、脊髓空洞症、多发性硬化、Wallenberg综合征及脑梗死等疾病中伤害性感觉系统的损伤。正电子发射断层扫描技术(PET)和功能性磁共振(fMRI)对神经病理性疼痛机制的深入了解可能具有一定意义。

七、治疗

神经病理性疼痛是一个持续的过程,病情可能出现反复,需要长期治疗。本病目前的治疗现状不尽如人意,约一半左右的神经病理性疼痛患者不能充分缓解疼痛,这可能与我们对神经病理性疼痛机制的认识不足有关。神经病理性疼痛的治疗应本着安全、有效、经济的原则,一般首选药物镇痛治疗,适时进行微创治疗或神经调控治疗神经病理性疼痛的治疗原则为:①早期干预,积极对因治疗。②有效缓解疼痛及伴随症状,促进神经修复。③酌情配合康复、心理、物理等综合治疗。④恢复机体功能,降低复发率,提高生活质量


(一)药物治疗

早期进行药物干预,保证患者睡眠休息,可促进机体自我修复而可能达到阻止疾病进展的目的,是目前的主要治疗手段。药物治疗应建立在保证睡眠、稳定情绪的基础上,并认真评估疼痛性质、治疗前后的症状体征和治疗反应。药物治疗的目的不仅要缓解疼痛,同时也要治疗抑郁、焦虑、睡眠障碍等共患病停药应建立在有效、稳定治疗效果的基础上并采取逐步减量的方法


2010年IASP和欧洲神经病学会联盟(European Federation of Neurological Societies,EFNS)最新版指南推荐的治疗神经病理性疼痛的一线药物包括钙离子通道调节剂(如普瑞巴林、加巴喷丁)、三环类抗抑郁药和5-羟色胺、去甲肾上腺素再摄取抑制药(Serotonin-Norepinephrine Reuptake Inhibitor,SNRI)。此外,局部利多卡因可作为带状疱疹后神经痛(Postherpetic neuralgia,PHN)的一线治疗用药,卡马西平可作为三叉神经痛的一线用药二线药物包括阿片类镇痛药和曲马多其他药物包括其他抗癫痫药(如拉莫三嗪、托吡酯)、NMDA受体拮抗剂及局部辣椒素等


神经病理性疼痛治疗药物的选择应考虑药物的疗效、安全性和患者的临床情况(如:并发症、禁忌证、合并用药情况等)。药物选择应个体化。对于难治性神经病理性疼痛可考虑联合用药,联合用药应考虑:①药物机制不同;②药物疗效相加或协同;③药物副作用不相加。本共识根据不同药物的临床证据作出如下推荐。


1. 一线治疗药物

(1)钙通道调节剂(加巴喷丁和普瑞巴林)

钙通道调节剂包括加巴喷丁和普瑞巴林,是神经病理性疼痛的一线用药。两者作用机制为调节电压门控钙通道α2-δ亚基,减少谷氨酸、去甲肾上腺素和P物质释放。除可能减轻疼痛外也可改善患者睡眠和情绪。药物的吸收受食物影响较小,不与血浆蛋白结合,基本不经肝脏代谢,没有重要的临床药物相互作用副作用主要为剂量依赖的嗜睡和头晕,肾功能不全的患者应减量加巴喷丁通常起始剂量为每日300mg,一天三次,可缓慢逐渐滴定至有效剂量,常用剂量每日900-1800mg普瑞巴林是在加巴喷丁基础上研制的新一代药物,药代动力学呈线性。该药起始剂量为每日150mg,分两次使用,常用剂量150-600mg。为避免头晕及嗜睡,应遵循:晚上开始、小量使用、逐渐加量、缓慢减量的原则


(2)抗抑郁药

①三环抗抑郁药(TCAS)

最常用的为阿米替林。可作用于疼痛传导通路的多个环节:阻断多种离子通道,抑制5-羟色胺和去甲肾上腺素的再摄取,主要在疼痛传导途径中的下行通路发挥作用。目前是治疗神经病理性疼痛的一线用药。阿米替林首剂应睡前服用,每次12.5-25mg,根据患者反应可逐渐增加剂量,最大剂量每日150mg使用阿米替林时应注意其心脏毒性,窦性心动过速、直立性低血压、心室异位搏动增加、心肌缺血甚至心源性猝死有缺血性心脏病或心源性猝死风险的患者应避免使用TCAs。此外,该药可能导致或加重认知障碍和步态异常


②5-羟色胺、去甲肾上腺素再摄取抑制药类(SNRIs)

常用药物有文拉法辛和度洛西汀等。该类药物选择性抑制5-羟色胺、去甲肾上腺素再摄取,提高二者在突触间隙的浓度,在疼痛传导途径中的下行通路发挥作用。文法拉辛的有效剂量为每日150-225mg,每日一次度洛西汀的起始剂量为每日30mg,一周后调整到每日60mg,可一次服用或分两次服用常见不良反应有恶心、口干、出汗、乏力、焦虑、震颤等


(3)局部利多卡因

常作为带状疱疹相关神经痛的一线用药。常用剂型有利多卡因凝胶剂及贴剂。副作用包括皮肤红斑或皮疹


(4)卡马西平、奥卡西平

卡马西平和奥卡西平是钠通道阻断剂,可作为三叉神经痛的一线用药


卡马西平初始剂量每日200-400mg,有效剂量为每日200-1200mg副作用较多见,包括镇静、头晕、步态异常、肝酶增高、低钠血症、以及骨髓抑制等有发生剥脱性皮炎的风险,严重时可发生Stenens-Johnson综合征及感染性休克而危及生命


奥卡西平有效剂量为每日600-1800mg。需根据患者的临床反应增加药物剂量。奥卡西平可产生肝酶诱导,皮肤过敏反应比卡马西平少见,和卡马西平有25%-30%左右的交叉过敏,也可导致低钠血症


2. 二线治疗药物

(1)曲马多

曲马多具有双重作用机制,可同时作用于“μ-阿片受体和去甲肾上腺素/5-羟色胺受体以达到镇痛效果。副作用与剂量相关,常见的副作用有恶心、呕吐、头晕等,应遵循从低剂量开始,缓慢逐渐加量的原则起始剂量每次25-50mg、每日1-2次,最大量每日400mg应注意不与5-羟色胺能药物(包括SNRIs)同时使用,以避免5-羟色胺综合征风险该药滥用率低,但也会发生身体依赖,需逐步停药


(2)阿片类镇痛药

常作为二线药可单独使用,或与一线药联合使用,常用药物有吗啡、羟考酮和芬太尼等。速释剂型用于爆发痛,缓释剂型用于慢性疼痛的长期治疗。未用过阿片药的患者起始量应从小剂量开始,个体量化阿片类药物的副作用有恶心、呕吐、过度镇静、呼吸抑制等,在用药后1-2周内可能发生耐受,但便秘终身不耐受,需要加以防治,长期使用有可能导致依赖一旦神经病理性疼痛病因去除或调控治疗有效缓解疼痛后,应缓慢减少药量至撤除用药


3. 其他药物

除上述药物外,一些药物在临床已有广泛应用,包括牛痘疫苗接种家兔皮肤炎症提取物、草乌甲素、局部辣椒素、静脉用利多卡因、美金刚、美西律以及某些抗癫痫药(拉莫三嗪、丙戊酸钠、托毗酯等)。


(二)神经调控技术

神经调控技术主要包括电(磁)刺激技术与鞘内药物输注技术,是神经病理性疼痛推荐治疗技术


1. 神经电刺激技术

神经电刺激技术的作用路径及治疗目的不尽相同。临床常用的有韩氏穴位神经电刺激(HANS)、经皮神经电刺激(TENS)、脊髓电刺激(SCS)、经颅磁刺激术(rTMS)等方法


HANS是通过对穴位区域神经电刺激,激发脑、脊髓中的阿片肽和其它神经递质释放,发挥镇痛作用。不同频率刺激所产生的效应不同,如低频(2Hz)电刺激可以引起脑啡肽和内啡肽的释放,100Hz高频(100Hz)电刺激可引起强啡肽释放,而2Hz和100Hz交替出现的疏密波(D-D频率),可使脑啡肽、内啡肽和强啡肽这3种阿片肽同时释放出来,以达到最大的镇痛效果,充分发挥治疗作用。此外,低频(2Hz)电刺激还可以在脊髓背角引起长时程抑制(LTD),阻止伤害信息的上传,而高频刺激会引起背角神经元发生长时程增强(LTP)。


经皮神经电刺激术(TENS)是针对传导疼痛信息有关的不同神经进行电刺激,减少疼痛信息的传导和接收,从而缓解疼痛。TENS可能的作用机制为:较弱的高频电刺激兴奋了感觉神经的粗纤维,激活了疼痛闸门控制系统,关闭了闸门,阻止了疼痛向中枢传导。临床多用于周围神经损伤后神经病理性疼痛的辅助治疗


深部神经刺激技术可以分为运动皮层电刺激、脑深部电刺激、脊髓电刺激脊髓电刺激在神经电刺激的领域应用最为广泛脊髓电刺激主要应用于规范药物治疗无效或不能耐受药物副作用的背部手术失败综合征、复杂性区域疼痛综合征、粘连性蛛网膜炎、周围神经病理性疼痛、残肢痛、及不能即刻手术的心绞痛等


2. 鞘内药物输注治疗

鞘内药物输注治疗是通过埋藏在患者体内的药物输注泵,将泵内的药物输注到患者的蛛网膜下腔,作用于脊髓或中枢相应的位点,阻断疼痛信号向中枢传递,使疼痛信号无法到达大脑皮层,从而达到控制疼痛的目的国内常见的鞘内泵配制的药物包括阿片类药物、局麻药、钙通道阻滞剂、α2受体激动剂及NMDA受体拮抗剂等,其中吗啡的临床应用最广,亦被视为一线药物。常用于连续注射的吗啡剂量的预试验(剂量滴定),一般初次剂量从胃肠外剂量的1%开始,根据镇痛效果与病人一般情况逐渐调整,以达到最好的镇痛效果和最小的不良反应。


(三)微创治疗

微创治疗的主要目的为去除感觉神经损伤的原因、增加神经血流、促进神经恢复主要包括神经阻滞、射频治疗及神经毁损等技术,微创治疗也是对患者的一种新的创伤,所以需权衡其对患者的利弊而为。现代医疗的微创治疗原则是首先明确神经病理性疼痛感觉神经损伤的原因,针对性进行微创治疗。努力促进感觉神经的恢复过程,尽量避免神经毁损治疗。


1. 神经阻滞

神经阻滞是神经病理性疼痛常用治疗方法,经阻滞的药物选择必须要考虑以下几方面问题:①药物的作用机制与治疗目的;②不良反应;③联合用药的利弊目前得到广泛认可的神经阻滞治疗用药主要包括局部麻醉药、糖皮质激素、阿片类药物、神经毁损药等


神经阻滞应做好充分的患者病情评估,把握神经阻滞的适应证,熟悉阻滞部位的解剖结构、阻滞用药的作用机制,规范的穿刺及操作技术,准确的神经阻滞效果评价,及了解其可能的并发症及预防。


2. 射频治疗

射频治疗包括射频热凝术和脉冲射频,其最大特点是能靠近神经辨别神经的性质如运动神经或感觉神经,并能评估针尖与神经的距离。最初认为是射频过程中产生的温度促使神经纤维变性,从而阻滞疼痛的传导。但射频治疗后相应的皮肤感觉只出现短暂的缺失,疼痛的缓解时间却往往较其明显持久。故温度可能不是改变疼痛传导的唯一机制。射频可通过刺激和阻抗监测明确所需毁损的部位,并且可以通过调节射频参数(温度与时间),调节毁损范围及程度,避免炭化及黏附等副作用。脉冲射频是一种神经调节治疗,其机制为脉冲射频激发了疼痛信号传入通路的可塑性改变,产生疼痛的抑制作用。使用2Hz、20ms的脉冲式射频电流,产生的温度低于42℃,对神经纤维解剖结构无破坏作用,而对缓解神经病理性疼痛有一定效果。


3. 神经毁损

毁损性治疗包括化学性毁损、物理性(射频、冷冻、放射)毁损和手术性毁损等,为不可逆的治疗,可能产生其所支配区域的感觉麻木甚至肌力下降等并发症,应严格掌握适应证,并取得患者的知情同意


共识制定专家委员会成员

按姓氏拼音顺序排列

樊碧发(卫生部中日友好医院疼痛科)、傅志俭(山东省立医院疼痛科)、韩济生(北京大学神经科学研究所)、马柯(上海交通大学医学院附属新华医院疼痛科)、林建(南京大学医学院附属鼓楼医院疼痛科)、李焰生(上海交通大学医学院附属仁济医院神经内科)、刘小立(河北医科大学第四医院)、刘延青(首都医科大学附属北京天坛医院疼痛科)、卢振和(广州医科大学附属第二医院疼痛科)、万琪(江苏省人民医院神经内科)、万有(北京大学神经科学研究所)、王家双(暨南大学医学院第四附属医院疼痛科)、熊东林(深圳市第六人民医院疼痛科)、徐建国(南京军区总医院麻醉科)、于生元(解放军总医院神经内科)、张达颖(南昌大学附属第一医院疼痛科)


中国疼痛医学杂志  2013年12月第19卷第12期

作者:神经病理性疼痛诊疗专家组


分享 :