神经源性直立性低血压与相关仰卧位高血压的筛查、诊断和治疗专家共识

一、简介

神经源性直立性低血压(neurogenic orthostatic hypotension,nOH)是一种普遍存在的疾病,其发病负担重,且与死亡率上升相关,故各专业临床医师应充分了解nOH的诊断和治疗。因此,临床医师应熟悉nOH及其治疗进展,从而提供有效的症状改善方案。本文将侧重讨论nOH,同时应认识到直立性症状的发生通常是多因素引起,即nOH的临床症状可能会因药物、血容量不足、心血管疾病及其他因素而恶化。

有关nOH的文献在定义、诊断方法上充满矛盾,并且缺乏直接指导临床采取“最佳实践”的循证指南。由于nOH是直立性低血压(orthostatic hypotension,OH)的亚型,因此nOH和OH的症状可能相同,但其原因各异OH的统一定义由美国自主神经科学学会和美国神经病学学会制定,并得到欧洲自主神经科学联合会和世界神经病学联合会的认可:OH定义为“……在倾斜台上直立或头高位倾斜至少60°时,3min内收缩压持续下降至少20mmHg,或舒张压持续下降至少10mmHg,或两者兼有”除符合OH定义外,nOH患者还存在自主神经系统损害,其特点为无法提供足够的自主体位反应,而自主神经最显著的作用是通过系统性血管收缩和代偿性心率加快维持正常血压,这种缺失很大程度上是交感神经释放去甲肾上腺素不足所致。此外,许多nOH患者同时患有卧位高血压,而治疗直立位低血压的药物治可能会加重卧位高血压,使得治疗更加棘手。继往研究设计和终点的互不相同以及数据不足,妨碍了对各项试验进行系统综述而获得确切的循证治疗方案。因此,为了更有效、更安全地实现对nOH患者的筛选、诊断和治疗,专家意见共识亟待推出。

为了解决这一问题,美国自主神经科学学会和美国国家帕金森病基金会共同举办了初步的专家共识小组会议,以制定相关基本建议,并形成了nOH及相关卧位高血压筛查、诊断和治疗的临床工作指南。本文总结了会议期间的讨论结果、小组参与者之间的后续审议以及每个主题领域的相关建议。尽管大多数与nOH相关的典型疾病患者就诊于心脏科或神经科医师,尤其是运动障碍相关医师及专家,但初级保健医师可能会在临床工作中首先接触并鉴别出潜在的nOH患者。以下共识旨在为遇到nOH疑似患者和(或)最终确诊为nOH患者的所有临床医师提供指导。

二、nOH的筛查

对于存在直立性低血压症状的患者,目前尚无标准化或推荐的筛查方案。OH的症状和体征包括体位性头晕目眩、黑朦感,以及伴有或不伴晕厥的跌倒较少见的症状包括直立性认知功能障碍(自主神经功能障碍患者在直立位时可能因一过性额叶低灌注而导致执行功能显著障碍)、精神迟钝、浑身无力、颈痛或枕骨下及颈旁不适(呈“衣架”式分布——低血压诱发颈带状肌缺血的表现)或斜卧呼吸(OH引起通气时肺尖灌注不足或通气灌注失调,导致直立位呼吸困难)。因此,nOH的筛查应从确定OH的症状开始,然后测量从仰卧位(或坐位)到站立位的血压(推荐的确定血压测量时间的特定技巧详见下文)。临床就诊前,由有资质的非医师(如护士)对患者进行筛查性问卷调查和血压测量可能会更有益。以下5类患者需要进行OH常规筛查:①怀疑或诊断为自主神经功能障碍相关的神经变性疾病患者,包括帕金森病(Parkinson's disease,PD)、多系统萎缩(multiplesystematrophy,MSA)、单纯性自主神经功能障碍(pure autonomic nerve failure,PAF)、路易体痴呆(dementia with Lewy bodies,DLB);②曾有过无法解释的跌倒或晕厥发作的患者;③已知有与自主神经功能障碍相关的外周神经病变患者(如糖尿病、淀粉样变性、HIV);④身体虚弱或服用多种药物的老年患者(≥70岁);⑤体位性(直立性)头晕或仅站立才发生非特异性症状的患者

这些分组中每一组患者的OH/nOH发生风险均高于正常人群。

对于这5类患者,临床医师应询问OH的主要症状、频率及严重程度、可耐受时间以及这些症状对日常生活活动的影响。此外还应注意症状发生时间,因为OH/nOH的症状最可能在早晨和餐后发生。用于筛查OH/nOH患者时更完整的问题列表见1。

若患者对表1中列出的某一个或多个问题回答肯定,则应将其视为有OH/nOH风险,并需要进行更完整评估,包括确诊OH/nOH所需进行的直立位生命体征检查从现实角度来看,应对问题10做出一些改动再向患者提问:“你有没有在起立或站立3-5min内出现症状,坐下或躺下时症状有改善?”对老年患者而言,由于跌倒后果严重,因此关于跌倒情况的特定问题是适当的。临床医师应当意识到一些患者不愿意承认自己有过跌倒或其它OH症状,因为不愿意家人因担心其安全而加强安全措施。

三、OH筛查阳性个体的nOH诊断

经筛查确定有OH风险的患者需要准确评估其潜在原因,以决定适当的治疗建议。建议采用逐步方案诊断nOH,尤其应先从测量直立位血压和心率开始,然后对选定病例进行更详细的自主神经功能测试(图1)。

四、nOH的诊断性检查

(一)血压检查OH的标志性检查是测量仰卧位休息至少5min后直立[或头高位倾斜(head-up tilt testing,HUT)]时的血压变化现行指南将OH定义为在站立(或HUT)3min内收缩压持续下降至少20mmHg或舒张压持续下降至少10mmHg。然而,对于仰卧位高血压(仰卧位收缩压≥150mmHg或舒张压≥90mmHg)患者而言,收缩压降低30mmHg或舒张压降低15点的标准可能对nOH患者更为合适,因为血压下降幅度取决于基线血压

(二)直立位血压和心率的实用逐步检查方法

1. 诊所内监测血压和心率OH的建议黄金标准测量包括让患者仰卧位休息至少5min,然后站立3min,起立前即刻、站立1min和3min时分别测量血压。但在无法使用这种方法的设施内,可用坐位至站立位血压测量作为替代方案。在替代方法中,患者静坐至少5min,然后站立3min,起立前即刻、站立1min和3min时分别测量血压如果试验结果为阳性(即直立位血压降低≥20/10mmHg),则受试者为OH。然而,若试验结果阴性,但症状强烈提示OH,则应考虑行仰卧位血压试验(或HUT)。由于一些OH患者在突然起立时有跌倒风险,检查人员应该认识到这种可能性并采取适当的预防措施。

即使这种血压检查也不能识别所有OH患者,因为膳食变化、水合作用、当日时间和药物都可能影响血压的直立性变化。此外,有一个亚组的患者在3min间隔之外出现OH症状,定义为延迟OH,这可能是早期自主神经衰竭的一种表现。本文不对该组做深入讨论。

从仰卧位或坐位起立时,容量充足的健康人通常会发生收缩压适度下降(<10mmHg)、舒张压轻微升高(约2.5mmHg)以及心率适度增快(10-20次/min)。这些代偿性变化主要是由交感自主外周神经末梢的去甲肾上腺素释放增加所致。测量从仰卧位(和/或坐位)到站立位的心率变化有助于鉴别nOH和OH若个体在站立时发生OH,心率增加<15次/min则提示nOH诊断相反,非神经源性OH个体通常在站立3min内心率增快>15次/min。如上所述,应在检查直立位生命体征时获得心率信息。还应注意,若无血压下降,则nOH的心率标准不适用。此外,监测体位性心率变化用于诊断时,需要排除药物的干扰作用(如β受体阻滞剂、α-β受体阻滞剂,非二氢吡啶类钙通道阻滞剂;见下文)或心律失常(如病窦综合征、完全性心脏传导阻滞、对机械起搏器的依赖等),这些都妨碍站立时心率代偿性增加。同样,健康个体的容量不足(如使用利尿剂)可与OH相关,但不应与nOH混淆,因为OH站立时心率仍有明显增加(≥20次/min),相反nOH预期心率无增加

2. 家庭监测血压和心率:除诊所内的血压监测外,还应要求患者在家中检查自己的血压和心率,并将数值记录在日记中。我们建议患者或其看护者在家中检查仰卧位血压(睡前躺下至少15min后或早晨起床前至少15min)以及起床站立3min后(必要时提供协助)以下时间为我们对家庭血压和心率监测的建议时间:①早晨服药前的第一件事;②患者有自觉症状时;③睡前(应持续数天)我们建议患者在诊所就诊前至少记录7d的血压和心率,但就诊后除非治疗发生变化,患者无需持续每天测量血压和心率若治疗有任何变化,则需要额外监测1周血压以确定变化的效果


3. 药物评估有多种药物可以减少心率的正常代偿性体位性增加(例如β受体阻滞剂、非二氢吡啶钙通道阻滞剂、复合α/β受体阻滞剂如卡维地洛、中枢性α-2激动剂如可乐定或胍法辛以及抗心律失常药如胺碘酮)


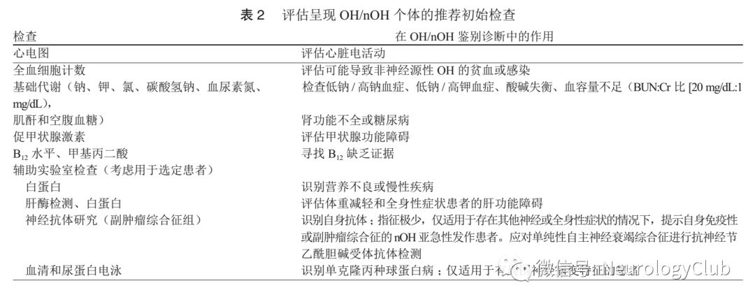
4. 排除OH/nOH的其他原因血压和心率变化提示OH/nOH,则完整的病史和体检以及心电图和实验室检查应着重排除OH的非神经源性原因,包括心源性、血管性或医源性病因。表2列出了评估患者OH/nOH时的推荐检查。心脏疾病(如起搏器、心律失常、射频消融等)可影响心率增加。因此,应始终注意询问心脏病史、行心电图检查以及药物评估(如上所述)。由于患者年龄、疾病状况和目前的药物使用情况各不相同,OH患者站立时心率未出现增快并不一定就明确提示nOH,因此需要考虑临床场景和具体情况

5. 专科检查:若有不明原因体位性症状、跌倒或晕厥的高风险患者进行标准直立位血压检查而未发现OH,则适合采取下列任何措施:①进行长期的居家血压监测,由患者或看护者记录结果;②进行24h动态血压监测,患者可注明仰卧或站立时间(以确定白天血压典型范围,患者注明体位有助于了解血压波动);或③自主神经功能测试。一些个体可能会在站立超过3min后发生延迟OH,可通过延长站立位血压或延长HUT鉴别。

专家小组认为下述专科检查超出了许多初级保健医师的执业范畴,通常需要转至自主神经功能障碍专业中心进行。确诊nOH的专科检查包括自主神经反射动作试验(包括针对规律呼吸的心率变化、堵鼻鼓气时心率和血压的反应、延长HUT时持续血压反应)其他有助于诊断nOH的检查可能包括血浆分馏儿茶酚胺水平和(或)催汗功能试验

这些专科检查通过证明基于HUT试验的压力感受器反射功能障碍,可能有助于确诊nOH,以HUT试验每搏血压测量和(或)堵鼻鼓气法的每搏血压和心率反应实现。此外,心血管反射试验、倾斜台试验和堵鼻鼓气法可能有助于鉴别以PD为主的多系统萎缩与PD。仰卧位和血浆分馏儿茶酚胺水平有助于作出诊断,但灵敏度略低。居家24h血压监测可能不仅有助于识别全天的低血压事件(强烈鼓励患者坚持记录体位/活动日记),还可以甄别卧位高血压,后者常见于自主神经功能障碍患者

五、若诊断为OH而非nOH

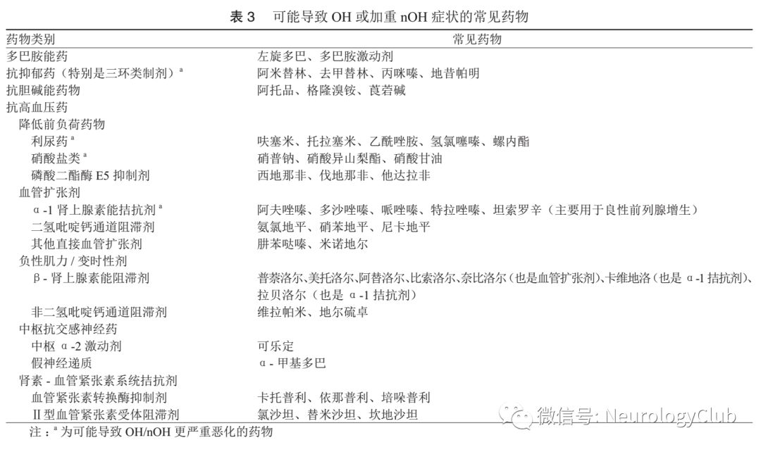
非神经源性病因导致OH很常见,并经常包含药物作用(最常见为降压药、抗抑郁药和α-受体阻滞剂,详见表3)、血容量不足或慢性消耗性疾病。鉴别OH和nOH大有益处,因为nOH相关的疾病发病率和死亡率明显更高。本文中提到的许多诊断和治疗要点均适用于所有OH患者。读者可参考一些综述以获取进一步信息。对非神经源性OH的诊断和治疗的全面回顾不在本文的范围之内。

六、诊断后nOH评分

专家小组认为在作出nOH诊断后确定其严重程度至关重要。所提议的nOH分级标准基于收缩压下降程度、站立持续时间以及影响日常生活活动症状的数量和严重程度,提议的分级量表参见表4。分级量表旨在帮助临床医生决定何时将患者转诊至专科进行治疗。例如,根据分级,呈现为1级或2级的患者可能不需要转诊,而3级或4级的患者至专科治疗则更为合理。

七、餐后低血压

应当指出,饱食(特别是富含碳水化合物或包含酒精的大餐)可使血压降低进一步加重老年人对此更加敏感。若症状在餐后更突出,则应考虑饭前、饭后分别测量直立位血压。

八、nOH的治疗

一旦患者诊断为nOH,其治疗目标并不是使直立位血压正常,主要的治疗目标应该是帮助减轻症状负担(尤其是跌倒)、延长站立时间、改善患者体能并恢复其日常生活活动的独立性nOH的治疗方案包括以下提议的4个渐进步骤(图2):①评估并调整目前用药;②采用非药物治疗措施;③实施单药治疗;④谨慎的药物联合治疗。建议在每一步骤时都对患者进行2周的评估,以确定继续进行下一步骤之前症状改善是否达到满意的程度。各治疗方案的描述详见下文。

(一)第一步评估和调整目前用药确认症状性nOH诊断后,当务之急是通过减量或停用会加重nOH的药物来简化用药。初步成功的关键之一是全面的药物评估,以便根据需要对方案进行调整。许多药物(包括常用于治疗PD、高血压或膀胱症状的药物)会降低血压并加重nOH症状(见表3)。停用或减量可能加重直立性症状的药物(如利尿剂、血管扩张剂和具有负性变时性质的药物如β受体阻滞剂)可能足以缓解部分患者的nOH症状。

药物评估完成后,建议与处方医师讨论任何计划上的更改,若患者停用某种特定药物、减少目前剂量或改变给药方案。虽然支持该建议的出版文献有限,但专家仍坚信这种方法有效。每次调整药物后,应要求患者重新回答表1中列出的筛查问题,从而评估nOH症状的变化。

(二)第二步非药物治疗措施治疗方案的下一步是让患者在其日常生活中纳入许多简单的非药物治疗措施,以缓解nOH症状。从实践角度看,这些措施通常与第一步中所列的药物变化一并纳入治疗计划。对于正在发生晕厥、近晕厥或跌倒的患者,急需消除不稳定的体位变化。因此,非药物治疗措施可以单独使用,但联合药物治疗或药物逐渐加量时使用最为有效。

1. 补充血容量nOH患者需要干预措施以确保血容量正常甚至有所增加。许多nOH患者,特别是老年患者,常常由于口服液体摄入不足导致血容量减少。这可能是由于患者在对引起尿急和尿频的常见病症的自我管理过程中主动限制摄入量所致,这些病症包括良性前列腺增生、膀胱过度活动症、神经源性膀胱、压力性尿失禁或多种神经退行性疾病中常见的相似的膀胱功能障碍。无论如何,最常见的可识别、易治疗的问题是日常饮水量减少。大多数患者不清楚日常每天所需的水分摄入量。尽管许多临床医师建议在心脏功能允许的情况下每天饮水量超过100盎司(3L)来保证血容量,但目前建议每天至少饮水64盎司(约2L)以满足日常水分需要。夏季或气候炎热地区应根据情况适当修改相关摄入液量的建议。

除维持血管内血容量和站立位血压外,nOH患者快速喝下(5min以内)16盎司(约500ml)游离水时,5min内可使收缩压升高30mmHg。这种作用是由于门静脉循环的低渗性反射所致,可持续1h,有助于缓解站立时出现的nOH症状。除水以外的其他液体不能引起同样的血压反应。因此,适当的水合作用可对nOH患者产生急性和长期的显著临床益处。

2. 调整盐摄入量另一种非药物治疗是根据需要监测和调整患者的盐摄入量。盐通常被视为饮食中不好的成分,因此患者可能会尝试去除或减少饮食中的盐摄入量,但许多出现直立性症状的患者均存在盐摄入量不足的情况。这可以通过24h尿钠检查进行验证(没有服用利尿剂或氟氢可的松的患者,尿钠水平达到100mEq/24h,提示盐摄入充足)对于nOH患者,建议他们在每天正常饮食中加入1-2茶匙(约2.3-4.6g)盐。有心力衰竭风险或严重外周性水肿的患者必须密切监测症状是否恶化,并相应降低盐摄入量。需权衡增加盐摄入量有关的长期风险(如血管内容量增加、水肿恶化、心力衰竭恶化、血压升高)及nOH的短期风险(摔伤和对日常生活活动能力的不良影响)。直立性低血压患者高钠饮食的长期风险尚未得到充分研究。

3. 体育锻炼nOH患者的标准治疗包含较低体力训练和中度、非剧烈的活动。对于nOH患者,卧床或住院会使体能迅速下降,并使血压下降程度加重。我们主张利用非重力运动,如固定躺式自行车、划船机或水源运动由于nOH存在跌倒风险,部分患者应避免直立运动,如使用跑步机走路或跑步应提醒患者,剧烈活动可能使核心体温升高、外周血管舒张,从而暂时加重nOH的症状(下面会具体讲述)。为防止这种情况发生,患者应在运动前保持体内水分充足,运动结束后站立时多加小心。

4. 避免核心体温升高体温升高导致外周血管扩张nOH患者应避免可能使核心体温升高的情况,如过度的高强度运动、在高温高湿环境中运动、使用热水浴池、温泉或桑拿浴室、长时间热水淋浴等。进行简单的安全性调整,如使用淋浴椅将有助于预防并发症。此外自主神经功能障碍患者可能由于体温调节能力受损导致其体温过高的风险增加。自主神经功能障碍患者体温调节受损的一个例子是MSA患者不发生预期的夜间体内核心温度降低。

5. 睡觉时采取头高位通过在床垫下使用楔形物或在床头板的腿下加垫以抬高床头,使床头比床脚高6-9英寸(15-23cm)可以降低卧位高血压(单纯堆叠枕头无法达到此效果)卧位高血压常引起压力性利尿,导致夜尿和夜间血容量不足,抬高床头可以减少这种夜间压力性利尿。此外,头高位时重力的适度作用将维持肾素-血管紧张素-醛固酮系统活化,并使清晨血压维持在较高水平。其最终结果是使清晨血压下降程度减轻。

6. 压力衣物:压力衣物可以对抗体位性静脉血聚集所致的血压变化。实际需要加压30-40mmHg才能改善静脉回流,并对血压产生有意义的影响因为大多数的静脉血聚集发生在内脏-肠系膜床,故与腰高度齐平的压力衣最有效,其次是长及大腿的压力袜虽然与膝高度齐平的压力袜被广泛用于治疗直立性低血压,许多患者也确信其有效果,但它实际是无效的。然而,使用压力袜的顺应性很低,因为其需要贴合身体,所以很难穿戴,且在炎热天气时不舒适。腹带提供了一种有效的替代方法,治疗中应首先尝试,可单独或必要时与腿部加压结合使用。最近的研究表明,腹带自动充气加压40mmHg在治疗自主神经衰竭患者的OH方面与米多君有相同的疗效

7. 饮食OH/nOH患者正常的交感神经活动不能代偿进食后内脏循环中的血液聚集。nOH患者交感性缩血管神经活动不足,许多患者在进食后2h内即发生严重低血压。认识到这一问题至关重要,因为OH/nOH的治疗可以减轻餐后低血压症状。可以分别测量患者进食高碳水化合物前和进食后30min的血压。推荐餐后低血压的患者少食多餐。还有一些证据表明,低血糖指数饮食可能对OH/nOH的症状有益。最后,咖啡因或阿卡波糖可缓解餐后低血压

8. 贫血和饮食中缺乏维生素/矿物质:贫血导致血液粘度和携氧能力下降,并可能使OH/nOH的症状恶化。维生素B12缺乏症(<250pg/ml伴甲基丙二酸水平升高)也可能与体位不稳定及OH有关。因此应当纠正B12缺乏和贫血,并需要持续观察以防复发。因此,调整饮食、补充维生素和铁剂可能对一些nOH患者是有帮助的

(三)第三步开始药物治疗:若使用非药物治疗措施无法适当的改善nOH症状,则需开始药物治疗。对于正在发生晕厥、近晕厥或跌倒的患者,nOH的潜在后果非常严重,以至于一些临床医师认为这些患者在治疗开始时就应当制定药物治疗计划。临床医师必须根据症状的紧迫性进行个体化治疗。

2014年前,主要用于治疗nOH的两种药物只有氟氢可的松和米多君(其中仅米多君已获FDA批准用于治疗OH)2014年,屈昔多巴获FDA批准用于治疗nOH。许多情况下药物的选择与临床医师的偏好和经验有关。我们在下文概述了用于治疗nOH的主要药物和使用建议。与药物治疗nOH有关的困难之一是可用的临床证据有限,并缺乏疗效对比的研究。

1. FDA批准的OH/nOH治疗药物

(1)米多君是一种前体药物,其代谢产物脱甘氨酸米多君是一种α1受体激动剂,可增加血管阻力使血压升高通常剂量为清醒时1-3次/d,2.5-15mg/次,每天3次的实例方案是在起床前、午饭前和午后给药。剂量通常可上调至症状缓解。在多个临床试验中,米多君可导致收缩压和舒张压显著增加,并适度改善直立性症状。米多君存在显著导致卧位高血压的风险,故不建议睡前5h内服用米多君给药后不久如发生卧位高血压,不应对其减量或停用,而应尽量避免仰卧位。对7项米多君临床试验(共325例受试者)的荟萃分析发现,米多君会导致卧位高血压发生率增加,汇集风险比值为6.38。然而,值得重申的是,用米多君治疗的患者不应采取平卧位休息或睡眠,卧位时应始终处于头高位米多君的其他不良反应包括头晕、头皮瘙痒和尿潴留充血性心力衰竭和慢性肾功能衰竭患者应慎用

(2)屈昔多巴:是口服给药的去甲肾上腺素前体药物,它在中枢神经系统和外周组织中(包括交感外周神经末梢)转化为去甲肾上腺素。使用屈昔多巴治疗后6h循环血中去甲肾上腺素水平增加达到峰值,去甲肾上腺素水平保持升高至少46h。目前认为,屈昔多巴改善直立位血压的主要机制是补充神经系统中的去甲肾上腺素推荐清醒时间内给药,3次/d,100-600mg/次推荐给药方案为清晨8点、中午和下午4点。临床试验中,屈昔多巴滴定48h/次,调整剂量至症状得到改善及不能耐受的不良事件之间。临床上已经在3期研究中对屈昔多巴进行了评估,结果表明其对nOH引起的头晕、轻度头痛、虚弱、疲乏均有显著缓解,对日常生活活动能力的改善也有帮助。此外,在屈昔多巴治疗nOH的研究中,与安慰剂组相比,屈昔多巴治疗组患者跌倒和跌倒相关不良事件发生率呈现有利的趋势(但无统计学意义)。最近一项关于屈昔多巴治疗nOH的事后分析研究表明,屈昔多巴治疗组比安慰剂组跌倒减少68%(229例vs716例)。与其他nOH治疗药物相同,为避免卧位高血压,不建议睡前5h内服用屈昔多巴已知屈昔多巴的不良反应包括头痛、头晕、恶心、疲乏和卧位高血压充血性心力衰竭和慢性肾功能衰竭患者应慎用

2. FDA未批准用于治疗OH的药物

(1)氟氢可的松:虽然支持氟氢可的松治疗OH/nOH的研究数据水平较低,但由于多年来氟氢可的松被广泛用于治疗OH/nOH,根据专家意见仍将其纳入治疗指南。它通过增加肾脏对钠和水的重吸收增加血容量发挥作用,但其长期疗效可能与增血管阻力加有关氟氢可的松的剂量通常为0.1-0.2mg/d,剂量增加至0.3mg/d以上未见明显益处(且不良反应相关风险增加,包括对下丘脑-垂体-肾上腺轴的抑制)。药物在使用3-7d后药物起效。氟氢可的松的主要不良反应包括卧位高血压、低钾血症和水肿充血性心力衰竭患者应慎用

(2)吡啶斯的明是一种乙酰胆碱酯酶抑制剂,它促进周围胆碱能突触(包括交感神经节内)的神经传递,故可以用于治疗OH/nOH。认为吡啶斯的明是通过增强立位应激反应引起交感神经活性增加,从而对OH起作用。因此,吡啶斯的明对残存有部分交感神经功能的不严重患者可能更有用,且具有不会使卧位高血压恶化的优点。常用剂量为3次/d,30-60mg/次。几项小型研究报道了吡啶斯的明对OH和直立性症状的适度改善作用。患者可能发生与胆碱能刺激相关的不良反应,包括腹部绞痛、腹泻、流涎、出汗过多和尿失禁。由于许多nOH患者有自主神经功能障碍,导致便秘和无汗,因此这些不良反应对某些患者而言可能反而是有益的。

3. 开始nOH治疗的建议:目前尚无直接的比较研究可用于指导nOH治疗的最初选择。个体化治疗方案需考虑疾病的严重程度、伴发疾病(尤其是心脏或肾功能衰竭)和治疗目标。FDA批准米多君用于治疗症状性OH是基于米多君可以改善直立位血压的研究结果,将它作为减轻症状的的治疗方式。相反,FDA批准屈昔多巴作为孤儿药物指定用于治疗nOH,是因为研究显示屈昔多巴可改善nOH症状。接受屈昔多巴治疗的患者头晕目眩、昏厥感或黑朦感发生率低于安慰剂组。继往尚无关于米多君或屈昔多巴治疗效果持久性的长期研究。但目前正在进行一项探讨屈昔多巴(NCT02586623)治疗nOH患者36周后效果持久性的长期研究。

4. nOH治疗方式改变的建议:一旦初始治疗开始,需频繁评估症状是否改善,包括对日常生活活动能力的影响以及血压变化。达到最大标识剂量后若症状仍无改善,建议改变治疗方案,并再次评估症状是否改善。重复该过程,直至症状改善或达到治疗的最大耐受剂量。

(四)第四步药物联合治疗:目前对不同药物组合与单药治疗nOH的疗效和安全性的研究数据极少。根据共识小组的经验,建议单药适当逐步加量至最大耐受剂量,若症状无改善,则考虑换用其他治疗方法,或添加第二种药物,并从其最低起始剂量开始逐渐加量

九、nOH治疗成功与否的评估

治疗结果的评估需从多方面考虑,主要包括症状改善的评定以及持续的血压测量。指导患者掌握各种症状的评估方法以及如何记录症状日记至关重要。同样,患者进行新的或加用其他非药物治疗措施或治疗剂量发生变化之后,有必要在家中监测一段时间血压我们建议患者在家中测量头高仰卧位(睡前、清晨起床前以及处于正常头高位睡姿)时的血压服用升压药物如米多君或屈昔多巴的患者,应在服药后4-5h内避免仰卧位,并在站立3min后立即测量血压我们建议患者早晨所做的第一件事是测量血压,然后再服用药物,有症状时和睡前也应测量血压,测量时间应持续数天。治疗有任何变动后2周内应由医疗保健人员对血压日记进行评估,以确定是否需要进一步调整治疗方案。若血压已稳定,可考虑减少监测频率,但如果症状恶化或药物有变动,则需重新监测。最后可以考虑行24h动态血压监测,以便持续记录治疗对血压的影响。是否进行额外的临床评估很大程度取决于症状的发生频率和严重程度。但每次访视时,都应通过症状回顾和直立位血压测量重新评估患者的临床状况。

十、nOH患者的转诊

通过适当的学习和培训,nOH患者的筛查、诊断和治疗对初级和专科临床医师都是难题。诊断为nOH后,临床医师可根据患者血压变化、症状和对日常生活活动能力的影响对OH进行严重程度分级。一旦诊断明确,临床医师可通过治疗方案的第一、二、三步来治疗患者。但若药物治疗失败,则有必要将患者转诊至有nOH治疗经验的专科进行治疗。此外,当临床医师处理重度(3-4级)nOH患者感到棘手时,应将患者转诊至有nOH治疗经验的专科进行治疗

十一、卧位高血压

(一)nOH患者卧位高血压定义:根据第八届美国全国联合委员会发布的高血压指南,原发性高血压定义为血压持续≥140/90mmHg。nOH患者卧位高血压主观定义为仰卧位时收缩压≥150mmHg或舒张压≥90mmHg。一般治疗指南建议对高血压进行干预,但与nOH相关的卧位高血压需要多加斟酌。在自主神经衰竭导致的nOH患者中常见卧位高血压,这也是疾病过程的一部分,因为这些患者缺乏抵消高血压的正常血压缓冲机制。此外,频发OH可能导致肾素-血管紧张素系统的慢性激活。

卧位收缩压高于160mmHg时应注意监测,但不一定需要治疗,特别是当nOH症状已有所改善时。需要权衡卧位高血压相关的长期风险与OH的短期风险。治疗nOH卧位高血压的专家建议表明,卧位高血压的收缩压超过160-180mmHg时需要干预。但应注意,由于站立时血压下降幅度较大的患者(下降>80mmHg)需要更高的仰卧位血压才能保持站立位,因此可能需要耐受允许的卧位高血压

(二)nOH患者卧位高血压的测量:评估nOH患者卧位高血压的第一步是获得一系列血压测量结果。应同时获得家庭仰卧位和直立位血压测量结果。仰卧位评估应在清晨(起床前)和睡前进行,患者处于正常的睡姿,床头抬高。必要时一些患者可能需要24h血压监测。血压监测应持续至少1周或更久以确定典型的血压模式。一旦确定基线并对nOH开始治疗后,为期2周的定期血压监测对评估治疗卧位高血压的作用至关重要。

(三)与nOH相关的卧位高血压:临床医师在治疗nOH患者时,了解nOH和卧位高血压的生理学及两者的相关风险至关重要。神经源性OH与缓冲血压高低变化的压力感受器反射功能丧失有关。因此,自主神经系统功能障碍患者常伴有nOH和卧位高血压除nOH本身容易合并卧位高血压之外,许多治疗nOH的药物也可引起或加重卧位高血压。由于OH/nOH和卧位高血压具有相反的血流动力学,一方的改善可能使另一方恶化,因此所有的nOH患者均应进行卧位高血压的评估。目前,不同的临床医师在治疗nOH的实践中存在差异:一些临床医师可能因担心卧位高血压加重而对nOH不加治疗,而另一些临床医师可能会积极治疗nOH,并接受治疗所致的卧位高血压。与高血压在非PD患者中潜在的长期不良后果不同,nOH的风险会即刻发生并直接威胁患者的健康。以此推断,对MSA可以采用相似的建议。相比之下,单纯性自主神经功能障碍患者的数据尚不够明确。

对于大多数nOH患者,有充分的理由优先治疗nOH而非卧位高血压。症状性nOH有各种衰弱症状,包括与体位相关的眩晕、晕厥、疲乏、虚弱和视力障碍。所有这些症状都会导致跌倒发生的增加,而跌倒是PD患者最常见的入院原因之一。nOH引起的跌倒可造成多种并发症并导致死亡。然而,有关何时或以何种强度治疗卧位高血压,临床上尚未达成一致,也无研究证据来形成指南。但至少应该建议所有nOH和卧位高血压患者在白天尽量避免仰卧位,晚上尽量抬高床头对于卧位高血压较显著的患者,临床医师应在睡前给予其短效降压药物,并避免使用氟氢可的松由于MSA患者的预期寿命短,运动能力迅速恶化,因此应优先提高生活质量,并对nOH进行积极治疗,以改善其活动能力。然而,一旦MSA患者无法离开轮椅生活,则可以暂缓nOH的治疗。对于PD和PAF患者,决定是否在治疗卧位高血压之前优先治疗nOH应根据患者情况而定。若在治疗卧位高血压的同时不使nOH恶化,临床医师可考虑在晚上使用短效降压药物。此外,那些少数在白天出现坐位高血压发作的患者应转诊至专科中心进行治疗。

如上所述,若nOH患者正在发生卧位高血压(收缩压160-180mmHg或舒张压90-100mmHg),决定是否治疗应因人而异但若nOH患者正在发生重度卧位高血压(收缩压>180mmHg或舒张压>110mmHg),则晚上应该使用短效抗高血压药治疗(表5)。最严重的卧位高血压患者通常nOH也最严重,因此应充分告知这些患者对卧位高血压的治疗可能会导致nOH恶化特别是如果对卧位高血压治疗过于积极,夜间如厕可能会有危险避免使用利尿剂和长效抗高血压药物对这些患者也同样重要,因为利尿剂往往伴随血容量不足;长效抗高血压药物的降压作用尽管意在减轻卧位高血压,却可能使nOH明显恶化。此外,nOH患者在白天必须避免仰卧位,建议休息时采用头高斜卧体位

十二、局限性

本文存在许多局限性。本文中列出的建议基于专家的意见,但并不包含足够多的证据支持官方指南。然而,这些纳入的建议旨在为众多最有可能接触OH患者管理,但又缺乏自主神经障碍具体培训或经验的临床医师提供实用信息。这些建议的效果有待进一步研究确定。

十三、结论

迄今发表的文献中,少有关于OH/nOH及相关卧位高血压患者筛查、诊断和治疗的“标准化方法”。因此,根据专家组的讨论和经验以及文献中的证据,专家小组建议应为临床医师提供有用的工作方法来处理此类复杂病症。专家组认为有必要对OH/nOH及相关仰卧位高血压患者的筛查、诊断和治疗进行更多研究。特别应就nOH的治疗进行更多研究,以完善诊断和治疗方案,并为目前nOH患者使用但未获批准用于治疗nOH的药物的有效性和安全性提供确切证据。


中华老年病研究电子杂志  2017年5月第4卷第2期

作者:赵婷 金煜 刘小利 李雅国浙江医院神经内科


原文献出处

Gibbons CH, Schmidt P, Biaggioni I, Frazier-Mills C, Freeman R, Isaacson S, Karabin B, Kuritzky L, Lew M, Low P, Mehdirad A, Raj SR, Vernino S, Kaufmann H.The recommendations of a consensus panel for the screening, diagnosis, and treatment of neurogenic orthostatic hypotension and associated supine hypertension.J Neurol. 2017 Aug;264(8):1567-1582.


分享 :