头痛:青少年及成人的诊断及处理

引言


对全科医师和神经科医师而言,头痛是最常见的神经科主诉之一,它使人感到疼痛和难受,是旷工和旷学的重要原因,对社会是一个沉重的负担。


头痛分为原发性及继发性。原发性头痛的病因未完全明了,其分类主要依靠其临床表现。最常见的原发性头痛为紧张型头痛、偏头痛和丛集性头痛


继发性头痛则归因于致病的病因,例如药物过度使用、巨细胞动脉炎、颅内压升高或感染等疾病药物过度使用性头痛最常见于因患原发性头痛而用药的人群。由头痛带来的健康及社会负担主要由原发性头痛及药物过度使用性头痛引起。


本指南对≥12岁的青少年及成年人中最常见的原发性头痛的诊断及处理进行了推荐。许多患者的头痛类型没有得到准确的诊断。医师有时会觉得很难对头痛做出诊断,而头痛患者和医师也担心可能的潜在病因。提高对原发性头痛的认识可以帮助全科医师更有效地处理头痛、确定更佳的治疗靶点,进而改善头痛患者的生活质量并减少不必要的检查。


本指南设定,医师在做决策时,对不同个体的患者会依据药物的不同特性进行考虑。若某一药物在某一指征下使用的剂量未包括在“英国国家处方集”中,本指南会特别写明。


在具有确切有效证据支持的前提下,本指南推荐的一些药物的适应征在本文发表前尚未获得英国官方认可。在做相应处方时需要遵循相关的专业指南。患者(或其家长或照料者)应签署知情同意书并存档。进一步信息参见英国医学总会的《医师规范处方指南》及医学联合常务委员会(皇家儿科及儿童健康大学与新生儿及儿科药师组织的联合委员会)的处方建议。当本指南中对药物的推荐超出了其被批准的适应征(超指征使用)时,会在脚注中进行说明。


以个体为中心的治疗


本指南旨在对≥12岁患头痛的青少年和成年人提供最优的治疗建议


在治疗及护理时应考虑到个体的不同需求及偏好。头痛患者应有机会充分地了解对其疾患的照料和治疗,并同医师一起做出决策。若患者无决策能力,医师应遵循有关要求和建议。医师与头痛患者进行良好的沟通是非常必要的。应针对不同患者的需要,提供书面的循证信息。患者所获得的治疗、护理及相关信息应符合不同的文化背景,并不受患者所有的躯体、感觉或学习障碍的影响,也不能受到非英语语言的影响。若患者同意,家庭成员及护理者应有机会参与到治疗、护理的决策中来。家庭成员及护理者应获得其所需要的信息及支持。


对存在头痛疾患的青少年进行评估及治疗时,成人及儿科医疗团队应共同协作。在整个过渡的过程中不断对诊断和治疗进行评估,并应明确谁是主治医师以确保治疗的连续性。


临床实践要点


诊断

紧张型头痛,偏头痛和丛集性头痛

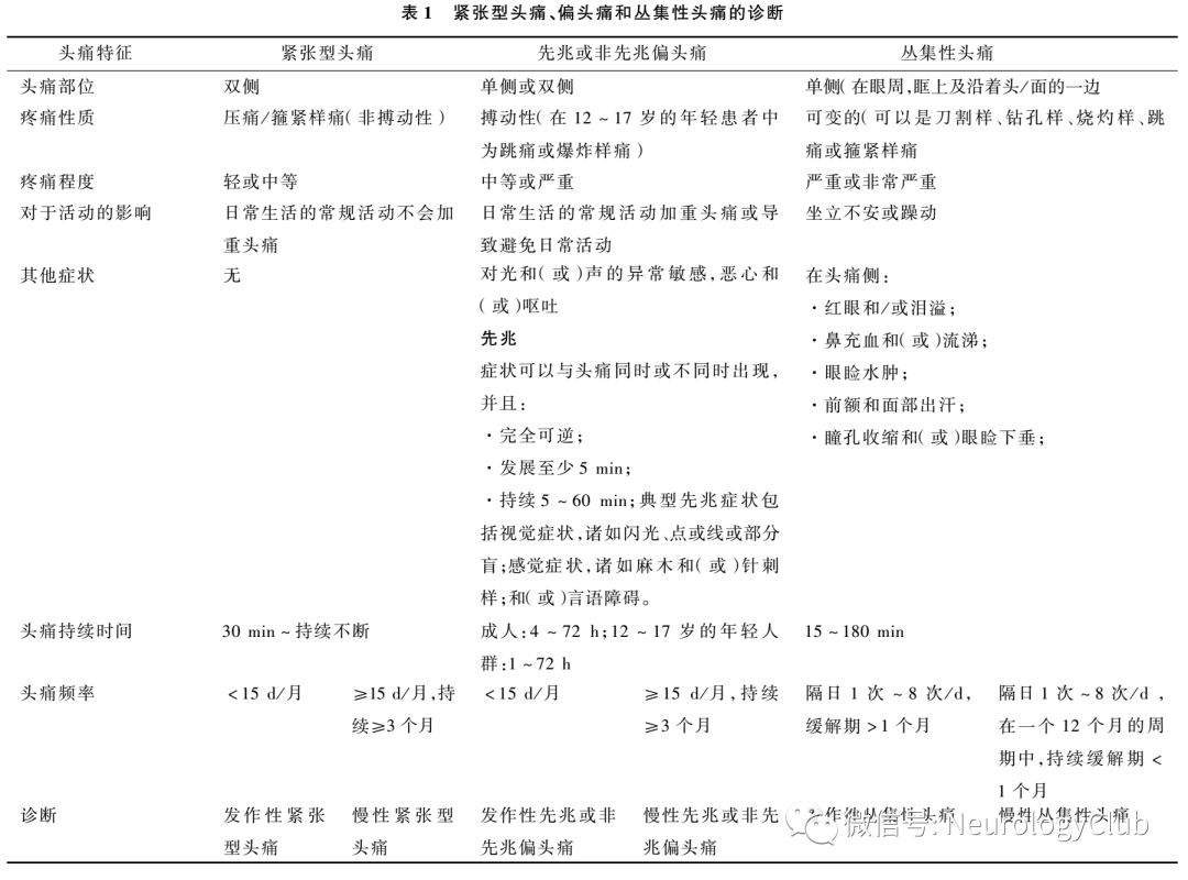
根据头痛特点诊断紧张型头痛、偏头痛和丛集性头痛(见表1)。

药物过度使用性头痛

当患者服用下列药物超过≥3个月时,其头痛发展或恶化,应警惕患有药物过度使用性头痛:曲坦、阿片类、麦角胺类或联合止痛药所有≥10d/月;扑热息痛、阿司匹林或非甾体类抗炎药,无论单独或联合使用,≥15d/月


处理

所有头痛疾患

不应只是为了令患者安心而对紧张型头痛、偏头痛、丛集性头痛或药物过度使用性头痛患者进行神经影像学检查


对头痛患者的信息和支持

应对头痛患者讨论下列问题:①肯定诊断,包括诊断的说明及排除了其他病因。②处理的选择。③认识到头痛是种明确的医学疾患,可对个人、家庭及照料者产生明显影响。


伴或不伴先兆的偏头痛

急性期治疗:①偏头痛急性期治疗,应考虑患者的倾向、共病和不良事件的风险,给予口服曲坦类药和非甾体类抗炎药的联合,或口服曲坦类药联合扑热息痛12-17岁的年轻患者,曲坦类药经鼻使用优于口服。②对偏头痛急性期口服药物(或年轻患者的经鼻给药)治疗无效或不能耐受者,可以非口服途径给予甲氧氯普胺及丙氯拉嗪,或是在未使用者中试用非口服途径的非甾体类抗炎药或曲坦类药


预防性治疗:根据患者的倾向、共病和不良事件的风险,使用托吡酯或普萘洛尔提醒可能生育的女性,托吡酯具有胎儿致畸的风险,并且可能损害激素避孕的效果;确保她们获得可靠的避孕方法。


丛集性头痛

急性期治疗急性期给予氧气和(或)经皮下或鼻腔给予曲坦类药。使用氧气应予100%氧气,流量12L/min,使用非复吸式面罩及储氧袋;安排好家庭和门诊氧气的供应。当经皮下或鼻腔使用曲坦时,应根据既往丛集发作时每日最大剂量计算曲坦类药的剂量,使患者得到充足剂量的曲坦类药治疗。


1

指导


以下指导意见依据于最佳的证据。完整的指南给出了详细的方法和用于制备指导意见的证据。所有推荐适用于≥12岁的青年人和成年人,除非推荐中有特别说明


1.1 评估

1.1.1 对有任何以下表现的头痛患者应评估,并考虑是否需要作进一步检查或转诊头痛恶化伴发热;在5min内达到最大强度的突发头痛;新发神经功能缺损;新发认知功能损害;人格改变;意识障碍;近期(常指近3个月内)头部外伤;咳嗽、Valsalva动作(闭嘴同时用鼻子呼气)或打喷嚏诱发的头痛;运动诱发的头痛;体位性头痛(随姿势改变的头痛);提示巨细胞动脉炎的症状;提示急性闭角型青光眼的症状和体征;头痛的特征出现大幅度改变


1.1.2 对有任何以下表现的新发头痛,应考虑进一步检查或转诊如由HIV或免疫抑制药物引起的免疫障碍;年龄<20岁并有恶性肿瘤病史;已知有脑部转移的恶性肿瘤病史;没有明显原因的呕吐


1.1.3 应考虑使用头痛日记以帮助对原发性头痛的诊断


1.1.4 若使用头痛日记,要求患者记录以下情况至少8周头痛的频率,持续时间和严重程度;任何伴随症状;所有缓解头痛的处方药和非处方药;可能的促发因素;头痛和月经的关系


1.2 诊断

1.2.1 紧张型头痛、偏头痛(先兆或非先兆)和丛集性头痛的诊断参照表1


伴先兆偏头痛

1.2.2 对具有以下神经系统症状的有或无头痛患者,应考虑先兆完全缓解的症状;症状单独或逐步连续地出现,持续至少5min;症状持续5-60min


1.2.3 对有1个或多个符合下列标准的典型先兆症状者,无论有或无头痛,诊断为伴先兆的偏头痛视觉症状可为阳性(如闪光、点或线)和(或)阴性(如部分视觉丧失)症状;感觉症状可为阳性(如针刺样)和(或)阴性(如麻木)症状;言语障碍


1.2.4 对有符合下列标准的不典型先兆症状者,无论有或无头痛,应考虑进一步检查和(或)转诊运动无力;复视;视觉症状仅影响单眼;失衡;意识水平下降


月经相关性偏头痛

1.2.5 在女性患者,若3个连续的月经周期中至少有2个周期,偏头痛主要发生在月经开始前2d至月经开始后3d之间


1.2.6 应考虑为月经相关性偏头痛。在至少2个月经周期中,使用头痛日记(见推荐1.1.4)以诊断月经相关性偏头痛


药物过度使用性头痛

1.2.7 若患者使用下列药物持续3个月或更长时间,且头痛进展或恶化时,需警惕药物过度使用性头痛的可能使用曲坦类、阿片类、麦角类或复方镇痛药物,每月≥10d;单用或联合使用扑热息痛、阿司匹林或非甾体抗炎药,每月≥15d

所有头痛疾病

1.3.1 考虑使用头痛日记记录头痛的频率、持续时间和严重程度;监测头痛干预措施的有效性;作为与患者讨论其头痛疾患及其影响的基础


1.3.2 若头痛疾患出现前述任意特征(见推荐1.1.1),应考虑进一步检查和(或)转诊


1.3.3 不要只是为了让患者放心,而对诊断为紧张性头痛、偏头痛、丛集性头痛或药物过度使用性头痛的患者进行神经影像学检查


对于头痛患者的信息和支持

1.3.4 与头痛患者讨论的内容应包括以下方面阳性诊断,包括对诊断的解释和其他病理情况已经排除的保证;治疗的选择;认识到头痛是种明确的疾患,其对个体、家庭及其照料者有重大的影响


1.3.5 书面和口头告知患者有关头痛疾患的信息,包括支持组织的信息


1.3.6 向正在进行急性期治疗的头痛患者解释药物过度使用性头痛的危害


紧张型头痛

急性期治疗

1.3.7 考虑使用阿司匹林、扑热息痛或一种非甾体抗炎药作为紧张型头痛的急性治疗,需考虑个体偏好、共病及不良事件的风险


1.3.8 在紧张型头痛的急性期治疗中,不要使用阿片类药物


预防性治疗

1.3.9 可考虑对慢性紧张型头痛患者,实施5-8周的10个疗程的针灸治疗


伴先兆或无先兆的偏头痛

急性期治疗

1.3.10 应考虑个体的偏好、共病和不良事件风险的情况,联合使用口服曲坦类药和一种非甾体抗炎药,或一种口服曲坦类药与扑热息痛的联合,对于12-17岁的年轻患者,经鼻给予曲坦类药优先于口服曲坦类


1.3.11 对仅愿意使用一种药物的患者,在考虑个体偏好、共病和不良事件风险的情况下,使用一种口服曲坦类药、非甾体抗炎药、阿司匹林(900mg)或扑热息痛


1.3.12 应先处方价廉的曲坦类药,若无效,再尝试其他曲坦类药


1.3.13 对于偏头痛急性期治疗,即使无恶心和呕吐,也可考虑增加使用一种镇吐药


1.3.14 在偏头痛急性期治疗中,不要使用麦角类或阿片类药物


1.3.15 急性期对于口服制剂无效或不能耐受者(或对经鼻制剂无效或不能耐受的12-17岁的年轻患者)使用非口服途径的甲氧氯普胺或丙氯拉嗪,或考虑加用一种未尝试过非口服的非甾体抗炎药或曲坦类药


预防性治疗

1.3.16 评估偏头痛预防性治疗的利弊时,应考虑到患者的患者的偏好、共病、不良反应及头痛对其生活质量的影响


1.3.17 根据患者的偏好、共病、不良反应,给予托吡酯或普萘洛尔作为偏头痛的预防治疗告知患者托吡酯存在致畸风险且可能影响激素类避孕药的有效性。确保她们得到合适的避孕措施。


1.3.18 若托吡酯和普萘洛尔不合适或无效,应结合患者的偏好、共病、不良反应,考虑5-8周的连续10疗程的针灸或使用加巴喷丁(最高剂量1200mg/d)


1.3.19 对已经使用一种预防性药物(如阿米替林),且控制良好的患者,可继续维持现有治疗


1.3.20 在持续6个月的预防治疗后,应评估连续使用预防性治疗的必要性


1.3.21 告知患者,核黄素(400mg/d)可有效减少部分患者的发作频率和程度


偏头痛女性使用联合激素避孕

1.3.22 对伴先兆偏头痛的女性,不应常规使用联合激素避孕


月经相关性偏头痛

1.3.23 对可预测的月经相关性偏头痛,若标准的急性期治疗疗效不明显,可考虑在偏头痛预期发作的时间使用夫罗曲普坦(2.5mg,2次/d)或佐米曲普坦(2.5mg,2-3次/d)


妊娠期偏头痛

1.3.24 孕妇偏头痛急性期给予对乙酰氨基酚治疗在考虑女性治疗需求和妊娠期各种药物使用的相关风险后,建议使用一种曲普坦类药或一种非甾体消炎药


1.3.25 若妊娠期需要预防治疗,应征询专家意见


丛集性头痛

急性期治疗

1.3.26 对于首次发作的丛集性头痛,应与对头痛有经验的全科医师或神经科医师讨论是否需要进行神经影像学检查


1.3.27 急性期,应给予吸氧和(或)皮下或经鼻的曲坦类药


1.3.28 急性期使用吸氧治疗时:使用流速至少12L/min的纯氧并配有非重复呼吸面罩和储存袋;提供家庭和门诊氧气的供应。


1.3.29 当皮下或经鼻使用曲坦类药时,应确保给患者提供充足的剂量,可依据患者既往发作情况和药物制造商提供的每日最大剂量计算


1.3.20 不建议使用对乙酰氨基酚、非甾体抗炎药、阿片类、麦角类或口服曲普坦类药治疗急性期丛集性头痛


预防性治疗

1.3.31 建议维拉帕米作为丛集性头痛的预防性治疗,若对之不熟悉,建议在开始使用前征询专家,包括进行心电图监测


1.3.32 若对维拉帕米治疗疗效不明显,应征询专家


1.3.33 若需在妊娠期进行治疗,应征询专家


药物过度使用性头痛

1.3.34 向药物过度使用性头痛患者解释治疗需撤掉过度使用的药物


1.3.35 建议患者停止使用所有过度使用的药物至少1月,应立即停药而非逐渐停药


1.3.36 提醒患者在头痛症状改善前可能会有短暂的恶化期,且可能合并戒断症状,并给予患者密切随访和支持治疗


1.3.37 对药物过度使用性头痛患者,除撤掉过度使用的药物外,还需考虑对相关的原发性头痛疾患给予预防性治疗


1.3.38 无需对药物过度使用性头痛患者进行常规住院撤药


1.3.39 对于使用强阿片类药物、有相关合并症或既往反复尝试戒断失败的患者,可考虑转诊和(或)住院撤药


1.3.40 在撤药后4-8周,应重新评估药物过度使用性头痛的诊断及进一步的管理


2

关于指南应用范围的问题


NICE的指南是建立在某个范围上的,这个范围决定了它可应用与不可应用的方面。该指南涵盖了≥12岁的青年人及成年人原发性头痛和药物过度使用性头痛的诊断和治疗。其中,特别关注了育龄期的女性。


3

应用


NICE已经开发了一些工具来帮助相关机构应用本指南。


4

研究建议


指南制定小组通过回顾过去的研究证据,制定出了如下建议,以促进未来NICE指南的改进和对患者的照料。


4.1 阿米替林预防偏头痛复发

在预防偏头痛复发方面,阿米替林是种经济且有效的治疗措施吗?


这个问题为什么重要

对于偏头痛所引起的残疾负担,有效的预防措施有着重要的影响作用。然而被证实能够预防偏头痛的药物却很少。


阿米替林虽然被广泛(扩大适应证)地用于治疗包括偏头痛的慢性疼痛,但本指南对文献的回归,未见充分的证据证明阿米替林能够有效地预防偏头痛。因此,需要开展随机双盲安慰剂对照的试验来证明阿米替林是一种经济而又有效的治疗措施。偏头痛的定义应遵循国际头痛疾患的分类或本指南。研究的结局应包括患者所报道的头痛天数的变化、有反应者的比例以及不良事件。如果阿米替林经试验被证实有效,那将会拓宽治疗的选择范围,尤其是针对那些对建议药物无效或者无法耐受的患者。


4.2 苯噻啶预防偏头痛复发

在预防偏头痛复发方面,苯噻啶是种经济且有效的治疗措施吗?


这个问题为什么重要

由于缺少儿童和年轻人预防偏头痛的数据,因而指南很难对此做出建议。在英国,苯噻啶是预防偏头痛,尤其是针对儿童和年轻人偏头痛的常用治疗措施。该治疗早在20世纪70年代就开始运用,而且患者也能很好地耐受药物。然而,本指南对文献的回归,未见充分的证据证明其预防有效性。因此,我们需要开展与最佳治疗或安慰剂对照的随机双盲对照试验,来证明苯噻啶是对年龄约18岁的年轻人或成人偏头痛的经济而又有效的治疗措施。偏头痛的定义应遵循国际头痛疾患的分类或本指南。研究的结局应包括患者所报道的头痛天数的变化、有反应者的比例以及不良事件。如果阿米替林经试验被证实有效(原文是否有错误),那将会拓宽治疗的选择范围,尤其是针对那些对建议药物无效或者无法耐受的患者。


4.3 托吡酯预防丛集性头痛复发

在预防丛集性头痛复发方面,托吡酯是一种经济且有效的治疗措施吗?


这个问题为什么重要

丛集性头痛是一种极度痛苦和高度致残性疾病,其处理方法包括是用预防性治疗措施以尽快和尽可能安全地阻止头痛复发。目前,对于如何有效预防丛集性头痛的重要临床需求几乎未能满足,也因缺少相关数据使得指南很难对此做出建议。尽管许多药物,如维拉帕米、托吡酯、锂盐、二甲麦角新碱、加巴喷丁等被用于日常的临床实践中,但这很大程度上是基于临床经验,几乎没有随机对照试验的证据


一些“开放标签”的研究报道托吡酯可以有效预防丛集性头痛的发生。因此,我们需要一个高质量的随机对照试验来证明托吡酯对于丛集性头痛的预防作用。


4.4 心理干预治疗慢性头痛

对有慢性头痛患者,诸如认知行为治疗之类的心理干预能否缓解其头痛症状并改善其生活质量呢?


这个问题为什么重要

诸如认知行为治疗之类的心理干预被广泛推荐用于慢性疼痛性疾病患者。基于认知行为原则的有效的心理干预可能改善慢性头痛患者的生活质量,但支持的数据极少。需要开展实用的随机对照试验来比较心理干预与其他活性对照的疗效。情感障碍常常与头痛伴随,故试验应使用患者所报道的头痛天数及头痛相关生活质量的改变等结局,着重观察心理干预对头痛本身的作用。


4.5 药物头痛预防治疗帮助药物过度使用性头痛的撤药

是否通过激素或药物预防治疗有助于药物过度使用性头痛患者的撤药?


这个问题为什么重要

药物过度使用性头痛是种常见情况目前最好的建议就是立即撤药,且不用任何其他支持性药物治疗许多患者发现难以立即撤药,因为撤药后的短期会有头痛加剧激素可能有助于患者撤药,对那些有偏头痛或紧张型头痛的患者,使用适当的药物可能帮助缓解头痛


需要在可能有药物过度使用性头痛的明确的原发性头痛患者中,开展双盲随机对照试验。试验应包含两部分,一个是比较撤药期用安慰剂或激素,另一个是比较撤药期用安慰剂或适当的药物预防。结局指标包括急性用药的改变、患者不再头痛的比例、患者所报道的头痛天数及头痛相关生活质量的变化。


神经病学与神经康复学杂志  2012年9月第9卷第3期

作者:季伟华 华驾略 赛芳芳 蒋仙国 李焰生(上海交通大学医学院附属仁济医院神经内科


分享 :